CLASS ANNOUNCEMENT #7 (July 5, 2018): BC3-1806 is officially over! The Class Wrap stream recording is available to watch and the closing post is on page 63. Please take a minute to fill out the Questionnaire 🙇🏻♂️
CLASS ANNOUNCEMENT #6 (June 20, 2018): Week 4's stream recording has been edited together - curse you computer freeze! - and is available to watch. This is the final week of the class! Spend some time sculpting a wild and crazy vehicle design and let's finish strong 💪
Also a reminder that we will be having a 5th stream to wrap up the class on July 3rd, so don't miss that.
CLASS ANNOUNCEMENT #5 (June 20, 2018): Check out Week 3's stream recording if you missed the broadcast! I also updated Week 3's homework for those of you that want to finish your vehicle exterior.
CLASS ANNOUNCEMENT #4 (June 13, 2018): Week 2's stream recording is now available to watch if you missed the broadcast. Also the additional timelapse video mentioned in the stream is available here.
CLASS ANNOUNCEMENT #3 (June 11, 2018): Week 1 is done! Thanks for getting your homework submitted on time. Here's a link to the report card if you'd like to keep track of your grades throughout the class. Onward to Week 2!
CLASS ANNOUNCEMENT #2 (June 6, 2018): Week 1's stream recording is now available if you missed it. Also I've secured a concept car blueprint thanks to the talented 2D/3D artist, Milen Ivanov (see page 9 of this thread to download it). This is the vehicle I'll be modeling and you're welcome to model it as well if you don't want to find your own!
CLASS ANNOUNCEMENT #1 (June 4, 2018): Class is in session! Today officially begins the BC3-1806 class. Please check the syllabus below for Week 1's focus and assignments. Begin watching the pre-recorded courses if you haven't already and begin searching for a cool vehicle you want to model. The first Live Event is tomorrow at 2pm EST - SEE YOU THERE! 😎
Vehicle model by Chris Kuhn on blendwap.com
Welcome to the CGCookie Class: Vehicle Modeling with Blender! Here by popular demand, this class is designed to be a holistic learning experience about the art of modeling vehicles. If you’re diligent in watching all content and hitting homework deadlines, by the end of the class you'll be prepared to build digital vehicles to your heart's content! This is an intermediate-to-advanced class which means you’ll do best by having some experience with Blender and 3D modeling before committing to this class.
This is the third "Class" format where Citizen members are invited to focus together on a particular topic/skill for a month. Participation looks like this:
WHEN? The class will take place from June 4th through July 2nd (ish)

Abstract: Vehicle modeling is pure hard surface modeling. Therefore it's important to be proficient with general polygon modeling techniques. This first week we're ramping into this particular modeling skillset to prepare us for the vehicle modeling extravaganza to come!
Goal of the Week: Level-up and/or dust off your hard-surface modeling skills.
Pre-recorded course to watch:
Week 1 Live Event (Remember to RSVP!)
Homework:

Abstract: When I say "Imagine a vehicle" I'll bet a million dollars you're thinking about the exterior. And that's why the exterior is important. It defines everything about a vehicle's visual perception: Style, utility, purpose. This week we're going to build a vehicle exterior based on concepts like building to scale and building from blueprints.
Goal of the Week: Build the exterior of your chosen vehicle based on blueprints. This will be good practice in strict adherence to orthographic front/side/back/top view modeling.
Pre-recorded courses to watch:
Week 2 Live Event (Don't forget to RSVP)
Homework:

Model by Neubi on blendswap.com
Abstract: The insides of vehicles involve more organic, soft shapes as well as opportunity for lots of fine hard surface details. Often vehicles renders focus on the exterior where the interior can be hidden or approximated. But not in this class!
Goal of the Week: Model the interior of your chosen vehicle to gain experience with fine hard-surface details in a confined space.
Pre-recorded courses to watch: Admittedly we don't have much in this context specifically...
Week 3 Live Event (Don't forget to RSVP)
Homework:

Abstract: There's another facet of vehicle modeling that doesn't involve strict adherence to blueprints. Instead, Concept Sculpting is about designing a vehicle from scratch using the artistic approach of digital sculpting. This can be an extremely fun, experimental method for creating unique vehicles.
Goal of the Week: Sculpt a vehicle exterior from scratch; Practice hard-surface sculpting techniques.
Pre-recorded courses to watch: Again we don't have much in this context specifically, but we have a couple courses that cover hard-surface sculpting in general:
Week 4 Live Event (Don't forget to RSVP)
Homework:
This thread is reserved for CG Cookie Citizens that are participating in the "Vehicle Modeling with Blender" class. Its purpose is to serve as central communication for all participating Citizens (excluding Hobby plan Citizens) to ask Kent and fellow participants questions and to post homework. As the instructor of the class, Kent will be monitoring this thread on a daily basis (especially Mon-Thurs) throughout the month of June to review homework and answer questions.
Free members are welcome to observe the thread but please respect that communication is reserved for Citizens.
michallis For the time being, I manually calculate total XP earned by everyone's homework and distribute it out at the end of the class. Once we get an official class system built into this site, all of it will be automagically done.
Does that answer your question?
oonelesspuppy I hadn't added you yet because I saw your plane posted as a question rather than an "official" homework submission. Sorry, this is an imperfect system atm. But it's best for me if everyone submits their homework (and all aspects of the homework) in one thread post with the "Homework B3-1806 Week 1" in bold at the top of the post. Since this is a simple linear thread and not ideal, if people submit various parts of the homework at different times, it's very easy for me to lose track of the pieces.
And as far as being "in the class", I only give XP based on homework submissions. To me that's the true test of someone "participating". Hope that helps clarify!
PS: I've added you to the report card - just waiting for an official submission to record a grade :)
Homework B3-1806 Week 1
Sorry about that. I misunderstood, I guess! Here's my official homework assignment! :)

For the vehicle, I'm planning on doing the Dartz Prombron. Looks something like this!

Thank you!
Homework Submission Week 1




Hey all, Here is my attempt at the Airplane project. For my vehicle, I'd like to make the 1957 Porsche Speedster.
HOMEWORK B3-1806 SUBMISSION WEEK 1
Didn't have the time to finish the exercise but here is my plane:
I am also going to model the Jeep Grand Cherokee 1998 for this class :)
EDIT: Just for the sake of it I also finished the primitives exercise, even though a bit too late. Here it is: https://cgcookie.com/exercise_submissions/14807
Sorry I am late to the party, medical issues and life issues.
I am working on the Primitives Exercise and will post later tonight.
I am about 50% complete on Cartoon Plane, hopefully posting in a day or so.
For my vehicle is will be Boeing C-17a Globemaster, I have the blueprints but need to scan them.
There are some amazing work posted already. I like the car Jeremy is working on, reminds me of the car from the film League of extraordinary Gentlemen.
~John
Here is my plane model, and here is my primitives modeling exercise.
I am going to model the Bugatti type 57


@theluthier thank you! :) I'm excited to be able to participate in this one!!! My work schedule is kind of crazy right now, so I'm not sure how many live streams I'll be able to attend live, but I still plan to watch them afterwards and be active in the thread!
How do I cleanly join those side rails to the main body of the tank? How do I make the hinges for the hover thrusters neatly meet with the side rails? Will this be covered in the live stream?

yoddathehunter I was following along with the tutorial, and that's what he does. I'll give your suggestion a try, though, since I can't seem to do the same thing. Thanks!
williamatics Sometimes trying to join pieces makes more problems than having them separated. If you want to join them select both and press ctrl+j. You will have to delete the vertices that end hidden and then manually move them so it ends with edges where the pieces meet. For the round pieces, you can use the method in the Airplane course, you have to select the rail, put your view in orthographic, to the side, spawn a circle with the same amount of vertices than the cylinder, align it to view, use "project from view" if needed. Then you will have accommodate the vertices of the rail to the circle.
Hello everyone !
Thanks for the charts.
QUESTION :
What is the "consolidated student " status (sorry, i'm not english native) ?
I can see my submissions have not been taken in acount in this tab.
I'm affraid i didn't understand where to post submissions.
Thanks, and see you tonight ! (for me it will be tonight :-)
llollito_larkham basically that is just a technical expression to double check, whether all the members from the individual Class sheets ('BC1-1801 - January Class'; 'BC2-1803 - March Class'; 'BC3-1806 - June Class') appear on sheet 'Consolidated Report Card'.
You can see there are already 98 members who participated in any classes, so had to create a formula to not check such a list always manually :-)
Thanks for asking it, now it has been changed to the expression "Consolidated" simply, so not the students are consolidated just the records in the file :-)
oonelesspuppy Logan thanks a lot for checking, Kent already has added your name, regarding the number of homework submissions there is no any strict condition, for example if someone just participates on week 4 in the sculpting topic this month, that is also fine and immediately becomes a class member.
Finally the XPs are calculated by weeks, so it is worth to join the class and learn even like that
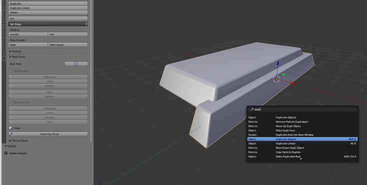
williamatics If I understand you correctly you are wondering how you can better manage the intersecting parts you describe, is that right ?
The key is to avoid those intersections to be sharp. You would maybe want to have a split line (a gap) between two parts. For example, the body/side-rail interface can be treated as following:
-Duplicate the side rail,scale it up a little bit, and boolean (difference) the duplicated one on the body. Best is using BoolTool (free addon) for that:
The problem now is the object looks messy. Select the body, go to the object data and activate Autosmooth, set to a value like 30º (you might want to adjust depending on your geometry).
Now you should nice flat surfaces:
Later on you will have to apply the boolean modifier to better fix the geometry (bevels for example), and add more details such as bolts, screws etc etc.
If you want to have them joined as one big object, chose the union boolean instead of the difference :)
Hope that helps!
oonelesspuppy Looking good! I see you got the rivets to render 👌 You're on the report card now!
I've not heard of the Dartz Prombron. Like a sci-fi vehicle. Also this little bit of trivia from the wikipedia page 😳
In 2009, Dartz attained notoriety with its Prombron model, in part because it was originally available in upholstered leather made from the foreskins of whale penises, which the company subsequently dropped after the controversy was publicized.[6]
ullreym I was wondering if we see you this month! Glad to see you again. Good wood work on the homework, as usual 👍
@draniction That airplane model is crisp! Good work. An easy A in my book.
Fun Fact: I've never been much of a 'car guy' in real life, but I've always wanted this model of Jeep Grand Cherokee - the hunter green with grey bottom trim especially. So I say good choice!