Starting in March 2020, I began a large stream project to model a comprehensive, highly-detailed Caterpillar 434E backhoe. Please watch the first stream (first 3 minutes of abridged version at least) for an overview.
It's a straight-forward project of building a complex model over an extended period of time. The spin on the project is that I want your help to accomplish it! If I build some parts and you build some parts, we will finish this thing much quicker. Plus the contribution format will include reviews, the potential of having your piece(s) assimilated into the final model. Not to mention large quantities of XP are at stake 🤑
NOTE: This is an involved project reserved for Citizen members.

The general idea is that I kickoff stages of the project via live stream, which is typically once per month. For the time in between streams, you choose a piece of the backhoe and apply what you learned from the stream to that piece. For example, the first stream covered initial block out. So between stream 1 and stream 2, your job is to pick a piece and block it out.
This is the repeating protocol for each Assignment Period (between-streams):
I will reply to this thread after each stream with a [big] assignment post denoted by a 📣 emoji in the title. There I will clarify instructions about each Assignment Period.
We will centralize our collaborative communication between the streams and this thread. Ask any and all questions pertaining to the Backhoe project here.
Hey here's a cool in your face view of the axle at the end of this video. It can rock and pivot to allow the tires better rough terrain access.
Hi Shawn, only just saw your video.
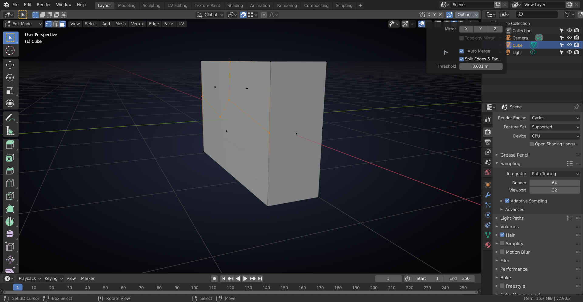
There is a little known feature in Blender that you can use in cases like this (not saying it's much faster...):
under Options enable Auto Merge and Split Edges and Faces, then you can just snap those Edges to the other side...

Thanks Shawn! Now I think I know what that cylinder at the top side of the axle is for...
Looked at this guy's Facebook site,....Should maybe write him and ask for some detail photos,,,unfortunately are my Czech language skills not what they used to be (and they were never good to begin with..)...
You stopped and got pics
blanchsb! I respect that so much.
Driving back from Florida this weekend we passed a warehouse with a bunch of "diggers" on display facing the interstate. For a moment I thought of pulling over to request a photo session. Kids screaming was a deterrent though.
blanchsb Your reference is gold! Even though it's not the exact same model of backhoe, the cab especially appears to be the same / extremely similar to the 434E. The video ref especially helps answer some of my lingering cab questions.
@theluthier I thought about another forum optimization... when you enter a thread it always starts at page 1 and goes to whatever number of pages the thread has. But page one is the most outdated one, you always have to go to the number of the pages buttons and go to the last page each and every time. Would it be better if the threads went backwards in numbers? start in the last page when you enter the thread (since most people are probable up to date anyways) and then went on to the first page (which is the most outdated one). So in the case of this thread it would go 6 - 5 - 4 - 3 - 2 - 1. Start in the last page since it's where people probably want to go more often than not.
I agree with Omar. Most up-to-date page up front. I wonder if newest content being at the top rather than the bottom of the page would be best too? So this post would be first, then Omar's next........
It might be worth discussing....
The only drawback would be possibly losing the header posting like this one section: "THIS IS THE THREAD" , unless that was preserved on the "most up to date" page. Being able to hide that section with the help of some cookies could help with that though.
Would be great if it took you right to someones reply when you click on it in notifications. Sometimes they are replying to an older post.
Yeah that has been said a lot haha. I think all of CGCookie is moving to MavenSeed soonish though. I wonder which improvements will get implemented then.
I like this idea a lot. Since the description is always posted at the top the important info (to newcomers) remains at the very top. But simply reversing the pagination of the thread would be much more convenient. Even a checkbox for the thread owner to decide page order perhaps...
Also for people familiar with a certain thread (like this one) the option to collapse the description at the viewer's will would be nice.
Let me rope in @nphaskins so he's aware.
Did we change the due date for submittals? Are they due the tuesday the week before the stream event or are they due the friday before the stream event?
Kent posted the due date on assignment #3 you can access it on the main header section at the top but I'll just post it here:
The DUE DATE for assignment #3 submissions is JUNE 5, 2020**
Wow
spikeyxxx I just used that auto merge and split edges & faces trick and jeez it is awesome. Actually super simple.