Announcement #5 (9/4/18): This class if officially over. See page 26 for the closing post and don't forget to fill out the questionnaire!
Announcement #4 (8/27/18): REMINDER that this week's stream is on Wednesday, NOT Tuesday. I'm out of the office Monday (8/27) and Tuesday (8/28) but will be back in full grading force on Wednesday.
Announcement #3 (8/6/18): New way to Submit Homework. Please create a unique forum thread to contain all your homework submissions for the month, rather than everyone submitting in this main thread. More info on page 12.
Announcement #2 (8/7/18): Zsolt has done it again. He's prepared the report card document for this month. Feel free to monitor your grades there throughout the next 4-5 weeks.
Announcement #1 (8/6/18): Class is officially in session!
**Experienced Blender users are Welcome! Clarification about involvement on page 2 of this thread.
Welcome to the CGCookie Class: Getting Started with 3D Modeling & Blender 2.8! If you're interested in computer graphics, 3D modeling, and you're new to Blender / new to Blender 2.8, this class is where you need to be.
This "Class" format invites all Citizen members to focus together on a particular topic/skill for a month. Participation looks like this:
WHEN? The class will take place from August 6th - September 4th.

Abstract: The goal this week is to simply get familiar with the application. We’ve all been there: Opening Blender (or any 3D package), gazing at all the crazy UI, trying to orbit in the viewport, crying...Ok, maybe you were stronger than me and didn’t cry. But the reality is 3D software is daunting. There’s SO MUCH to digest especially when you’re a beginner.
This first week we’re going to overview Blender 2.8 and 3D from an absolutely beginner perspective. What is Blender for? What can it do? Wait, this isn’t a juicing seminar?
Goal of the Week: Get comfortable with Blender 2.8's UI, viewport navigation, creation and position objects.
Pre-recorded course to watch:
Week 1 Live Event (Remember to RSVP!)
Homework:

Abstract: Enter the world of mesh modeling: The oldest form of building 3D objects with your computer. We’ll discuss the technical art of “pushing and pulling verts” as modelers often call it. Welcome to this wild, geometric world!
Goal of the Week: Practicing editing a polygonal mesh's components to create a custom 3D model.
Pre-recorded courses to watch:
Week 2 Live Event (Don't forget to RSVP)
Homework:

Abstract: Digital sculpting is the more artistically intuitive method of 3D modeling. If pushing and pulling verts felt like the hard way of doing things, sculpting will be a welcomed alternative!
Goal of the Week: Practice digital sculpting.
Pre-recorded courses to watch:
Article to Read: Big Idea: Digital Tablets
Week 3 Live Event (Don't forget to RSVP)
Homework:

Abstract: At this point, you've been introduced to the key 3D modeling methods. Meaning that you have the tools you need to MODEL STUFF! This is where practice will make perfect. This is where you build stuff.
Goal of the Week: Be inspired to continue modeling and spend the week modeling or sculpting a challenging object.
Pre-recorded courses to watch: Modeling in Blender Learning Flow
Week 4 Live Event (Don't forget to RSVP)
Homework:
This thread is reserved for CG Cookie Citizens that are participating in the "Getting Started with 3D Modeling & Blender 2.8" class. Its purpose is to serve as central communication for all participating Citizens (excluding Hobby plan Citizens) to ask Kent and fellow participants questions and to post homework. As the instructor of the class, Kent will be monitoring this thread on a daily basis (especially Mon-Thurs) throughout the month of Auguest to review homework and answer questions.
Free members are welcome to observe the thread but please respect that communication and participation is reserved for Citizens.
ssmurfmier1985 Why thank you, I have about two notebooks - spanning like 300 pages - full of notes and guides, so you're probably gonna wanna get a spare after a while lol.
silentheart00 Also a side note but something I've learnt recently: You can't move any object whilst a scene is rendering, I was confused as to why I couldn't interact with anything but that seemed to be the cause.
thecabbagedetective You're probably right, this one is getting filled up pretty quickly 😆
thecabbagedetective
It indeed worked :D Seems i fully understanded it :D Again thanx for the good explenation the images sure did helped to clarify everything
Could someone help me too with giving them easy collors ? I dont know how to add some collors and when i do a matcap it change all collors .
yyukinoh1989 Glad to hear it! To add a material to an object simply head over to the material panel on the right and you'll be able to edit it there. If the object doesn't have a material already (it appears only the default cube starts with one) there'll be a big "New" button, so hit that.

Now there is something called the Node Editor (renamed the Shader Editor in 2.8) but that's quite advanced and for what we're doing here unnecessary so lets look at what's in front of us.
The only options we need to concern ourselves with now are under the Surface tab: Base Colour, Metallic and Roughness. Base Colour is fairly self explanatory, and determines the colour of the mesh. Metallic determines if the material is metal or not, you're going to want to set this to either 1 for metal, or 0 for non-metal, inbetweens typically look rather funky and unrealistic.
Here's a cube with Metallic at 1:

And here's a cube with Metallic at 0:

As you can see the difference is rather large. Obviously it'd be easier to showcase if I had a more complex/realistic mesh but this shall do. The final option you need to concern yourself with is Roughness, this determines how "shiny" the material is (both of these renders were at a roughness of 0.5). Unlike Metallic feel free to fiddle about with this.
Here's a cube with Metallic at 1 and Roughness at 1:

And here's a cube with Metallic at 1 and Roughness at 0 (which makes it completely reflective, so I added more geometry to the cube and made it smoother to make it reflect better):

Hope this clears a bunch of things up!
thecabbagedetective
Wow those are already some pretty options and i think ill be able to work with this already . since you gave a lot of explenation and showed the diffrence too .
I also see there is someting specular . Does that also do someting or should i leave that ?
For in my scene on the pokeball i gonna use the metal and the rest just base collor without metal (exept if i have a magnemite) he too might get some metal touch if i can model him :)
Can i ask how you did that floor?(i also believe you have a sky if i look at the last metal example right? ) Is that done in the same way but another option or the advanced way you talked about at start ?
yyukinoh1989 With the Specular setting it's best to leave it alone if you want realistic-looking materials. It essentially makes the reflections brighter or duller, but the roughness setting handles this much better so unless you're going for something unrealistic and odd then just leave it at default.
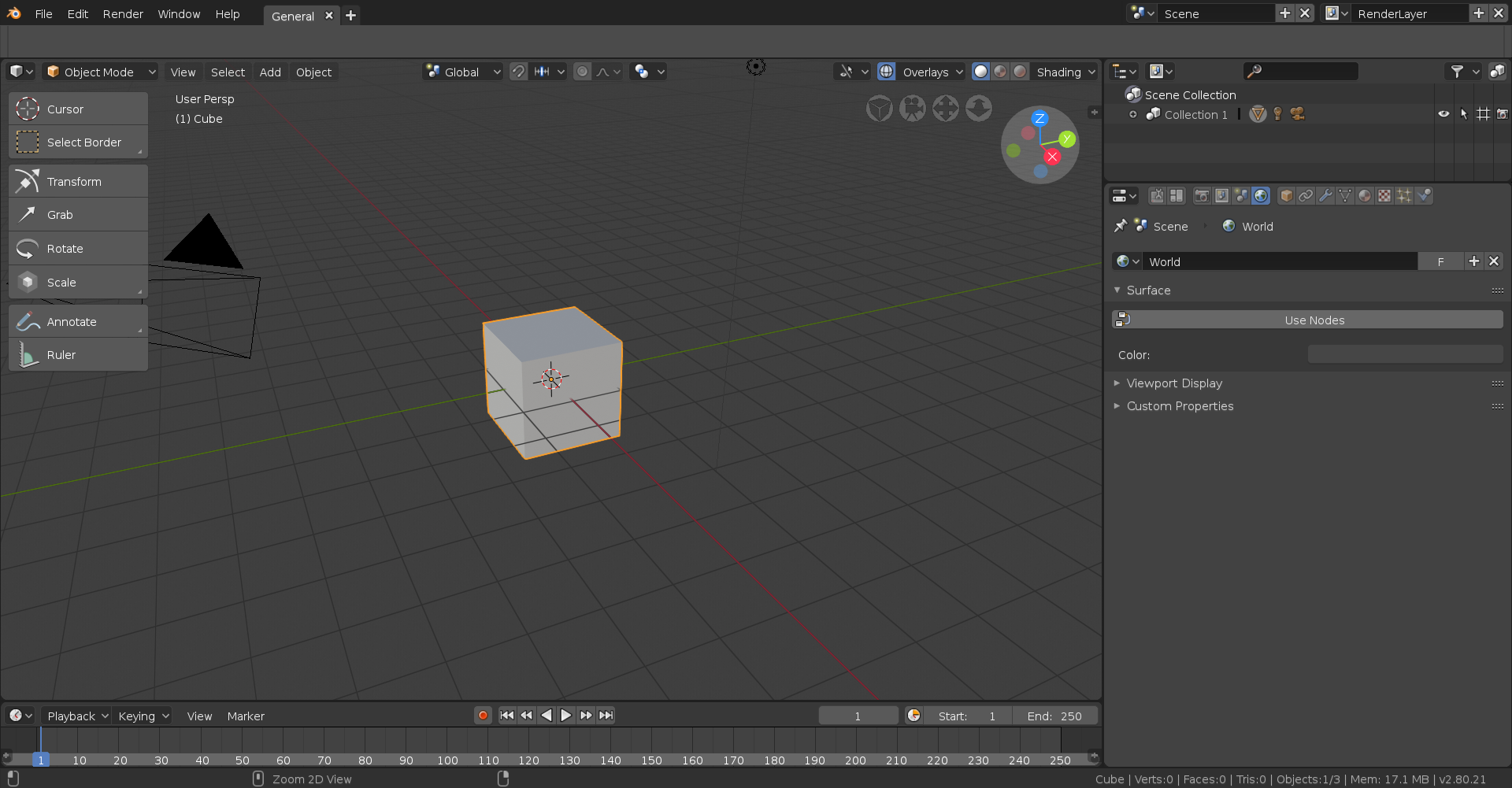
I made the background with what's know as an HDRI (which stands for High Dynamic Range Imaging), which is basically a 360 degrees picture that's quite commonly used in renders, because not only do they look nice and give something to reflect, but more importantly they give off light values depending on the image (for example if you had an HDRI that had two bright, red bulbs then the brightness in the image would affect you scene) to give realistic lighting. They're admittedly a pretty advanced option so I wouldn't worry about them for now but I'll go over the basics of getting one set up.
First, download an HDRI. HDRI Haven is a great place for free, high quality HDRIs, it's where I get all of mine from.
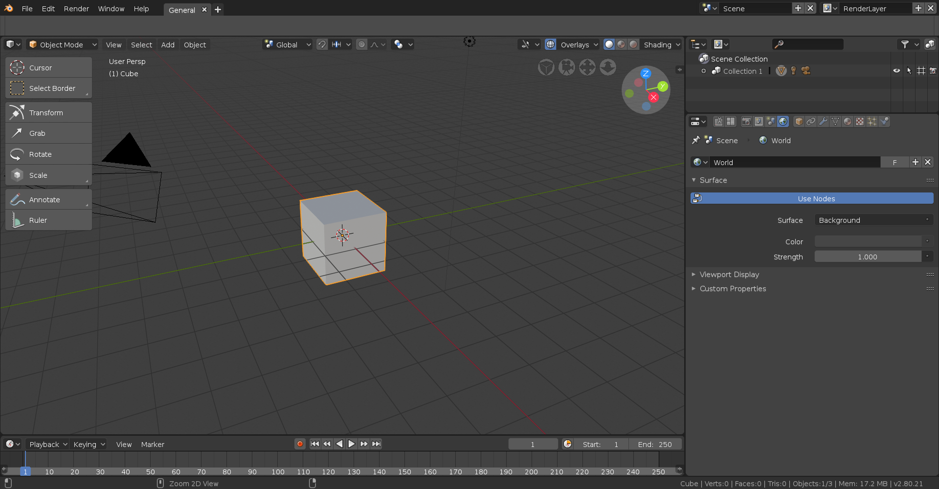
Once you've picked one you like, go to the World tab and hit "Use Nodes".

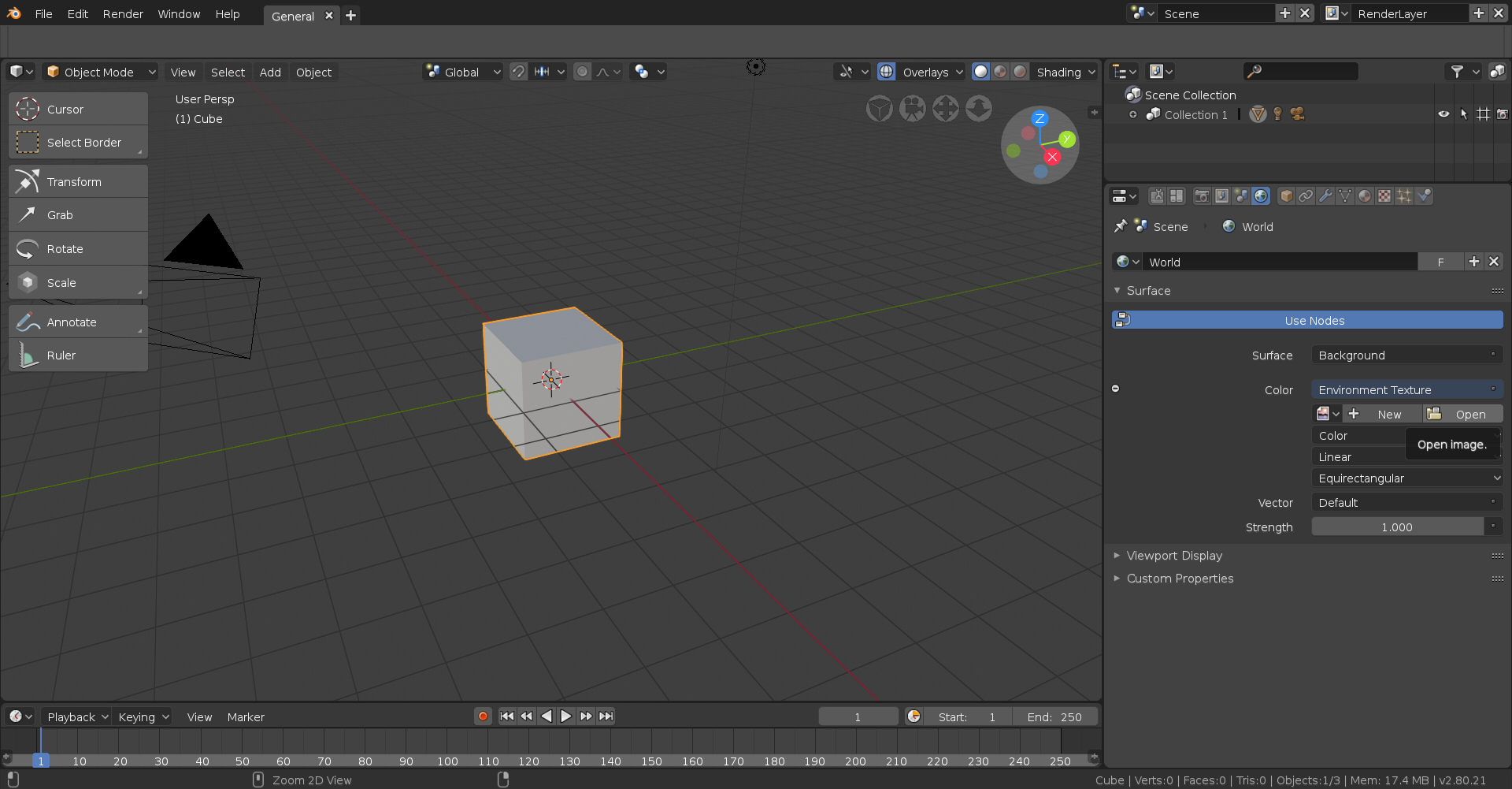
After that, next to the Colour option is a dot, click that and you'll get a drop-down, then select "Environment Texture".

Finally click the "Open" button and select your HDRI (do note though that they can be a bit memory intensive and can really increase your render times but they're almost always worth it):

Boom, you now have an HDRI in your scene (though keep in mind it doesn't appear in the default "Solid" mode)!

williamatics Well if so I one day I hope to become "pecular", just gotta keep hitting them weights haha. Also William, are you partaking in the class? I haven't seen you make a thread yet. I remember earlier in the thread you said you weren't taking part because of a fear of belittling newer users but after more experienced users being encouraged to help out I was wondering if you changed your mind? Obviously no problem if you haven't, I'm just a bit nosy, much to my fault.
I did say I wasn't taking part, but that wasn't the reason I gave. I just don't think I'd learn as much from this class as I would from following my own plans. I do watch the live streams for the purpose of getting comfortable with Blender 2.8.
How do I render a project without having the hidden objects come back in the final render?
nathangarduno There is several ways. You can move them to a diferent layer, or turn rendering of for those objects in the outliner.
just a little screenshot to compliment what aarev was saying about the outliner and how you can toggle their visibility
the camera what is that for? if i go turn the eye off the objects dissapear but i dont see anything special change with the camera .
thats a shame would be fun to see some Works of you too. so many people already inspired and teached me so much in just one week already.
is there a way to paint like with a Brush or not? i have a problem to collor the pokeball. its white with red but i can now only take white or red but not combine it
@theluthier Remember this "scaling rotated object on single axis" issue in 2.8? That's seems to be a normal behaviour since 2.79 handles this the same way as 2.8. Another reason for not using scaling in object mode if it's not absolutely necessary :D