Announcement #5 (9/4/18): This class if officially over. See page 26 for the closing post and don't forget to fill out the questionnaire!
Announcement #4 (8/27/18): REMINDER that this week's stream is on Wednesday, NOT Tuesday. I'm out of the office Monday (8/27) and Tuesday (8/28) but will be back in full grading force on Wednesday.
Announcement #3 (8/6/18): New way to Submit Homework. Please create a unique forum thread to contain all your homework submissions for the month, rather than everyone submitting in this main thread. More info on page 12.
Announcement #2 (8/7/18): Zsolt has done it again. He's prepared the report card document for this month. Feel free to monitor your grades there throughout the next 4-5 weeks.
Announcement #1 (8/6/18): Class is officially in session!
**Experienced Blender users are Welcome! Clarification about involvement on page 2 of this thread.
Welcome to the CGCookie Class: Getting Started with 3D Modeling & Blender 2.8! If you're interested in computer graphics, 3D modeling, and you're new to Blender / new to Blender 2.8, this class is where you need to be.
This "Class" format invites all Citizen members to focus together on a particular topic/skill for a month. Participation looks like this:
WHEN? The class will take place from August 6th - September 4th.

Abstract: The goal this week is to simply get familiar with the application. We’ve all been there: Opening Blender (or any 3D package), gazing at all the crazy UI, trying to orbit in the viewport, crying...Ok, maybe you were stronger than me and didn’t cry. But the reality is 3D software is daunting. There’s SO MUCH to digest especially when you’re a beginner.
This first week we’re going to overview Blender 2.8 and 3D from an absolutely beginner perspective. What is Blender for? What can it do? Wait, this isn’t a juicing seminar?
Goal of the Week: Get comfortable with Blender 2.8's UI, viewport navigation, creation and position objects.
Pre-recorded course to watch:
Week 1 Live Event (Remember to RSVP!)
Homework:

Abstract: Enter the world of mesh modeling: The oldest form of building 3D objects with your computer. We’ll discuss the technical art of “pushing and pulling verts” as modelers often call it. Welcome to this wild, geometric world!
Goal of the Week: Practicing editing a polygonal mesh's components to create a custom 3D model.
Pre-recorded courses to watch:
Week 2 Live Event (Don't forget to RSVP)
Homework:

Abstract: Digital sculpting is the more artistically intuitive method of 3D modeling. If pushing and pulling verts felt like the hard way of doing things, sculpting will be a welcomed alternative!
Goal of the Week: Practice digital sculpting.
Pre-recorded courses to watch:
Article to Read: Big Idea: Digital Tablets
Week 3 Live Event (Don't forget to RSVP)
Homework:

Abstract: At this point, you've been introduced to the key 3D modeling methods. Meaning that you have the tools you need to MODEL STUFF! This is where practice will make perfect. This is where you build stuff.
Goal of the Week: Be inspired to continue modeling and spend the week modeling or sculpting a challenging object.
Pre-recorded courses to watch: Modeling in Blender Learning Flow
Week 4 Live Event (Don't forget to RSVP)
Homework:
This thread is reserved for CG Cookie Citizens that are participating in the "Getting Started with 3D Modeling & Blender 2.8" class. Its purpose is to serve as central communication for all participating Citizens (excluding Hobby plan Citizens) to ask Kent and fellow participants questions and to post homework. As the instructor of the class, Kent will be monitoring this thread on a daily basis (especially Mon-Thurs) throughout the month of Auguest to review homework and answer questions.
Free members are welcome to observe the thread but please respect that communication and participation is reserved for Citizens.
ccarrotnl Didn't know that the period key also makes it zoom around the vertex you selected, that's pretty handy! Tried it out and can't live without it anymore 😁
can anyone hey to explain how to archieve the shapes for the human https://cgcookie.com/exercise/modeling-with-primatives wonder if this is also done with only primitives and how they archieved it
yyukinoh1989 Looks like they took a bunch of spheres and scaled them in different ways. Experiment yourself. Can you achieve the same thing?
I have just also watched the recorded live stream, that was so good Kent.. You are able to speak on a way that I just love Blender more than ever.
Sometimes my wife used to ask me, what is this my passion about this Blender thing, working on models sometimes in late evenings, as finally it does not produce money for the family :D (yet) She should had watched this stream! You described its wide scale of possibilities so inspiringly, who knows when these learnt abilities will be useful on any area of the life.
Beside of Blender still loving the statistics of course, so was not able to stand again summarizing the result of that short poll about the experience level:
Nice to see this healthy mix again and that so lot of experienced users joined to the class for 2.8 (that column has even more persons, as five members pressed a number plus also the 4, which was counted rather to the 1/2/3 experience level categories, anyway also added Yukino's vote who mentioned it in the thread and myself too)
@silentheart00 ''Looks like they took a bunch of spheres and scaled them in different ways. Experiment yourself. Can you achieve the same thing? ''
well i hope to but i first have to figure it out and i am running out of time xD. I tought too at first(also tryed this at start but i didnt get close to it) it where spheres but that isnt possible (i think) since if you look at the face of the human made of the primitives,or the object you dont notice the circle (what you do see when you have a sphere)
So i think it is done with a cube but i wonder how i can get that result of shape.
the first (most in back looks like a simple plane then a cube but then it get to someting diffrent (and with that there seems to be a lot of possibility's )
Hope anyone can help me figure this out i am really curious how they did it .
yyukinoh1989 I'll do it with a very low resolution sphere something like 6 segments and 4 rings, then maybe scale it...
yyukinoh1989 To me it seems like a mix of spheres and ico spheres. Really something you should try out sometimes, trying out different things yourself is the best way learn which shapes work best 😊
can anyone explain how boolean works ? i tryed it but its not working like with kent .
I watched it several times but its too fast to see whats going on
yyukinoh1989 I'm at work at the moment, so I don't have a lot of time, but this is a (bit older) video explaning the boolean modifier. I think it's still (at least mostly) good for Blender 2.8:
I hope this helps you.
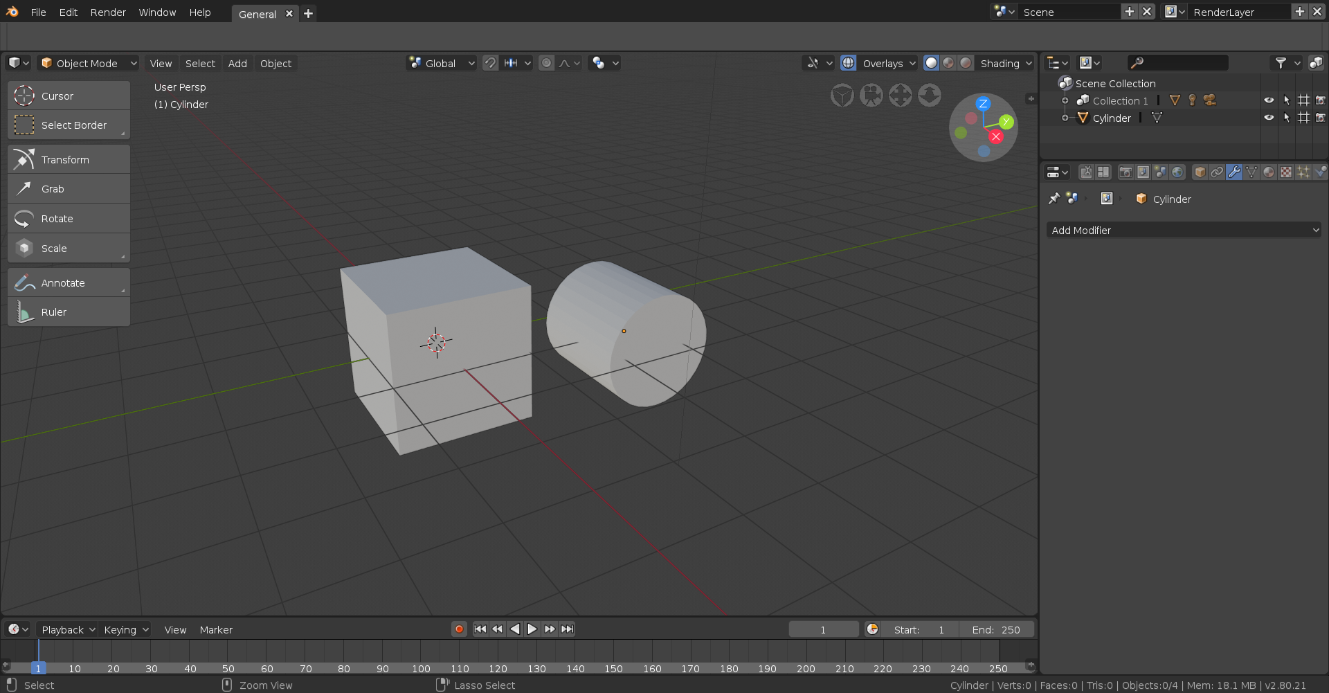
yyukinoh1989 Just to confirm what the Boolean modifier does is essentially allow you to add or subtract geometry from one shape using another. Okay, lets assume you want to cut a hole into a cube, for this you'd probably use a cylinder (though you may want to use a sphere depending on the kind:

You'll then want to go to the modifiers tab on the object you wish to alter (in this case the cube) which you see on the right, then click on the drop-down and select Boolean. Then move the object doing the altering (the cylinder) to where you want to make the edit.

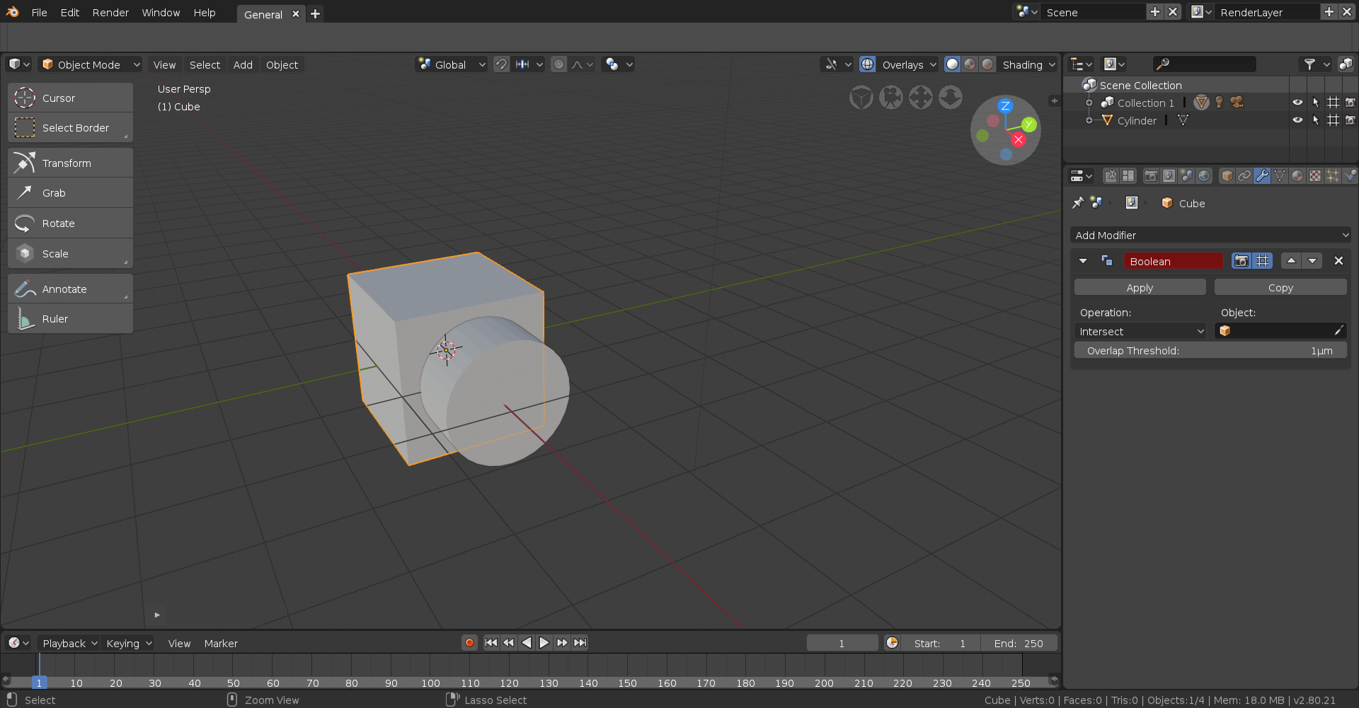
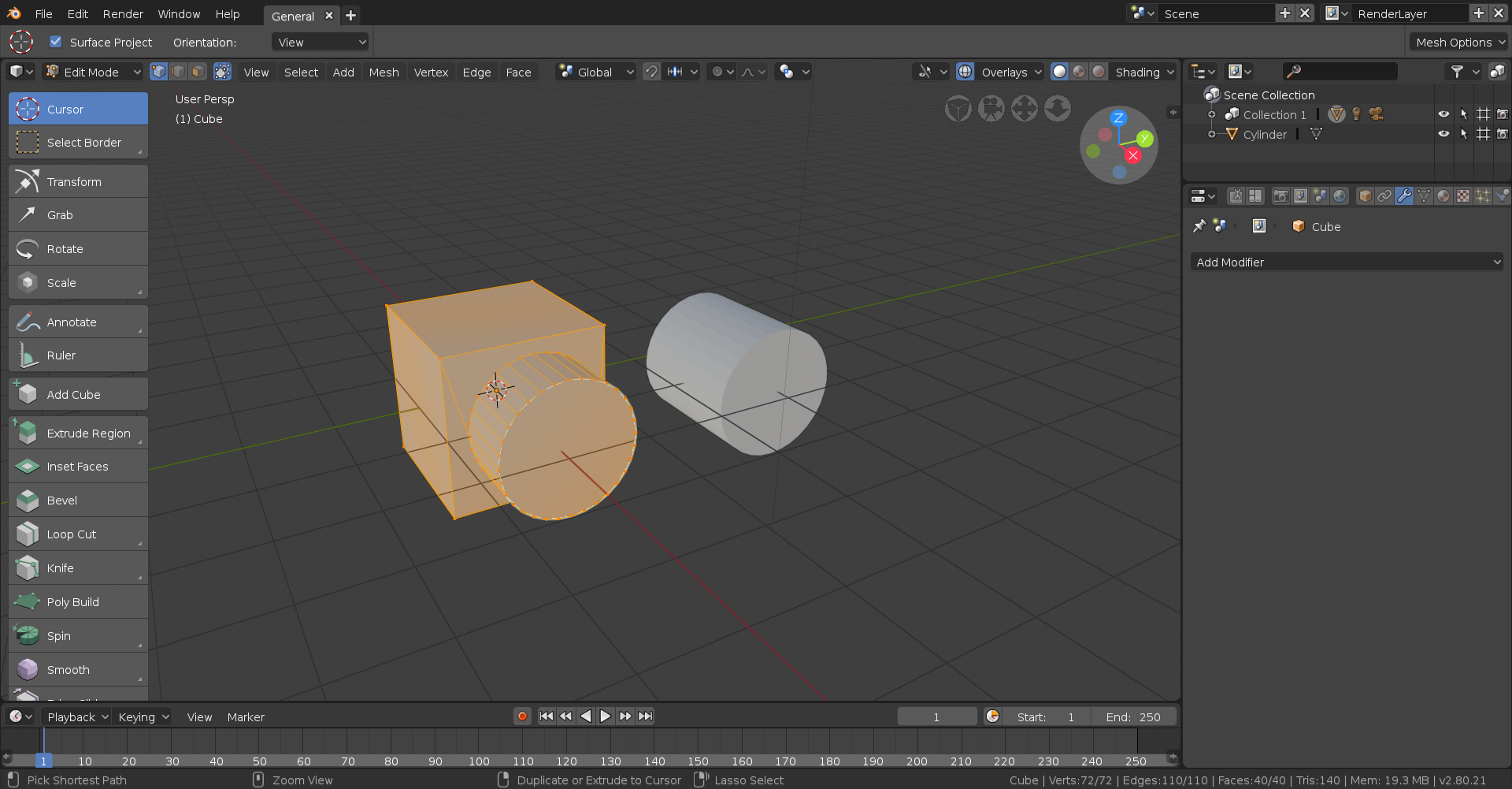
Now to make it so the Boolean actually *does* something, you must select an "object". This determines what will be doing the editing. Seeing as we want the cylinder to do the cutting, you can either select the little eyedropper tool in the object drop-down and click on the cylinder or select it from the drop-down. Now there are three types of "Operations", which determines what the Boolean actually does. The default and in my opinion the least used is Intersect. This means every part of the receiving mesh interacting with the altering mesh will be preserved whilst any parts not touching the altering mesh will disappear, like so:

The next Operation is Union, which will essentially fuse the two meshes together in a way that makes sense. Do note this is usually a way to get bad topology (using Boolean in general is really) but at this stage that's not a concern.

Finally, and what I consider the most useful, is Difference. This basically cuts into the receiving mesh with what parts of the altering mesh are interacting with it, like so:

Hope this manages to clear things up, and feel free to ask me to go in depth on anything and I'll certainly try my best!
ggolden-kitty This is true. In fact I don't think any modifiers work in edit mode yet..surely that functionality will be re-implement soon 🤞
silentheart00 In 2.8? Just like any other object, though I've noticed 2.8 seems to have some kind of phobia of lights and cameras and almost always refuses to select them in a timely fashion. If in doubt hit B for box select and select them that way.
thecabbagedetective I thought I did have them selected. Well, I'll try with the box select and see if that helps.
silentheart00 selecting it in the collection panel works also pretty well, at least it did for me. But it's pretty wonky indeed..
thecabbagedetective Your explanation is very clear Aaron, I've been searching how to do booleans also but this is the first time I really get it! *writing it down in my notebook*
thank you so much for the explenation i gonna try this out tonight and let you know if i completly understanded it .
again thanx for the time you took to explain this :)
question about the homework assignment: what was the rules again and was there anything in particular i was not not suppose to use like e.g modifiers and tools and edit mode
sickelo The objective is create something using only primitives, primitives being the basic shapes you see in the object menu. We're not allowed to alter the geometry in edit mode and seemingly the only modifier allowed is the Boolean modifier (though I imagine something like the Array modifier would be fine). Materials are also fine but no textures. Not sure about compositing but I don't see why not. Also everything must be realistically scaled. Fortunately 2.8 seems to default to the metric system for it's measurements so you have a real world measurement to compare things to but if you'd rather use the imperial system then head over to the Scene tab and where it says Unit System choose Imperial.

I should also clarify that whilst we're not allowed to adjust the mesh in edit mode you're welcome to adjust the rotation and scale in object mode.