This is my polybook .
works will be seen here as in my gallery
My to do list and what i want to learn in 20.19
The house assets(not priority but good to do in between )
126/130 house objects (4 are done )
i know 130 house assets is a lot but for example i will make diffrent styles or sizes . like several lights . antiek kitchen / modern kitchen etc . Not sure how long this might take but i dont worry too much since this is to keep practicing and to do in between the lessons .
Courses and Learning flows
-animation bootcamp
-Blender mesh modeling bootcamp
-Introduction to hard surface modeling
-introduction to character modeling
-interior architectural vizualization (still need to finish this course)
-Animation workflow and body mechanics
-Short film character production (pierro course)
-fundamentals of rigging
If possible some small animation.
yyukinoh1989 According to this, there is theoretically no limit, but it depends on the hardware of the person who's viewing it. I'd say no more than 1 million verts. With the decimate modifier, you can easily achieve less than a million verts by setting the Ratio to 0.1 or 0.2. If you notice your PC slowing down when sculpting, maybe apply a decimate modifier and continue sculpting to help.
silentheart00
indeed . i have been using the decimate modifier already several times (first time i even ended up making the model so dense that my computer kept crashing on the file so it was lost and i had to restart(i was not able to even open the file (first time i could save it after waiting 5 minutes but after i wanted to open it the computer kept on crashing xD )
yyukinoh1989 Well, that tells me that you're using too much detail too quickly. Start broad and then increase the detail steps and use the detail only in areas that you need it. At least with this it'll help not bog down your own computer when working. But hey, it's a learning process.
Eevee?? Who's this Eevee I see peeps talking about. And yes, Yukino, Melvin turned out quite well
silentheart00
indeed gonna try to start pay more attention to this . Like you say its a training process and i can only get better each time . or so i hope xD
pffsfs this is eevee https://sketchfab.com/models/a5fbd7883cbd482ea72375c18927aaaa?utm_medium=embed&utm_source=website&utm_campaign=share-popup
or lets say it will become an eevee :D . also tanks for the melvin compliment .
pffsfs Eevee is the new render engine in Blender 2.8, like Cycles. Eevee appears to be geared towards gaming things, e.g. if your character's animation, materials, modeling, etc. are able to run in real time in Eevee, then it should be able to run in real time in a game engine.
silentheart00 ... I'm still doing a slow burn as to whether or not I'm going to bother upgrading to 2.8. I'm working on a laptop that is underpowered and I don't feel like sacrificing performance for what may be a few bells and whistles. We'll see what happens. Thanks for the explanation
pffsfs Yeah, don't worry about it. For the August class, it's an excuse to teach people 2.8, but if you're not comfortable with the switch, then don't worry about it. It's not fully released until October, anyway. And if you're not planning on doing game-related things, then maybe 2.8 isn't the best for your right now.
forgot about my polybook :D time to put in someting i done .
trying retopo after i finished eevee sculpting in the class.





still needs a lot of for but i am happy so far. if there is anything wrong or looking strange pls let me know
i did noticed the back of the head will needed to be rounded a bit more afterwards.
i do have also a question for the face is the amount of quads not too high?
hello guys . some update .
@theluthier and @jlampel (hope its the correct tag name xD ) by this i am tagging you guys .
Also have a Question. you mention yesterday to have 3 edge loops around the mouth . is there a certain reason to have 3 loops ? is it better for animation or is it another reason ? does that also count for the eyes and other area's where this is a good idea ?
i am gonna try to lessen the geometry that i have now (gonna check if its ok to disolve . )
the above picture still is not adjusted but i will try to do my best after yesterday critique insight i got .


i am trying to remove geometry but wonder if it will cause a problem since i have 2 close starjunctions at a close distance ?
this is the image
I still have to clean the geometry now but first wanna check if nothing would cause a problem later when i texture paint and start animating etc
yyukinoh1989 Those star junctions so close is not ideal. Imagine if you wanted Eevee to do a cheek puff - those two junctions would not support that action.
@theluthier tought it might form a problem :s
is there some kind of rule where they are somehow allowed to not interfere later with animations ? or a way how to avoid (or place them to a further place that is lesser bad ? )
yyukinoh1989 It's a difficult thing to type out in words..I recommend you aim to match existing topologies of animal faces that are similar to yours, referencing what other artists have done already. Here's some examples that could be helpful:


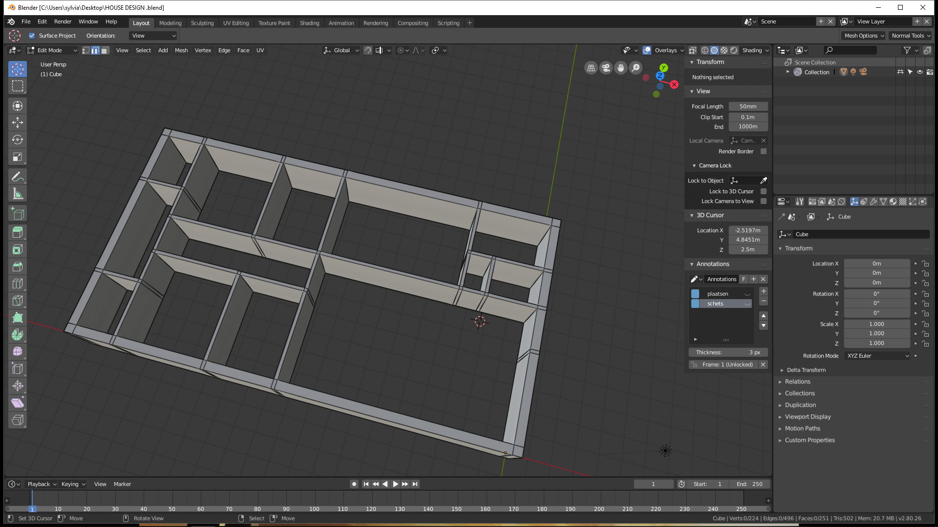
working on a house design . not much yet to see but the walls are getting placed where they belong to :)
might still adjust certain places lenght or width but i guess ill see that better when i model the interior . 
silentheart00 well this will actually be the house I hope to one day build also in reality. I really enjoyed the arch viz and decided before my other projects I want to try this. Hope it will become a good presentation to show. Since it's a full house there will be quit a lot to show later on when I go in further details :D
still working onto my big project. modelling doors for now .
i do have some problems and questions too of course . hope someone can help
QUESTIONS:
how do i get rid of this diffrent kind of effect of the texture ? one looks more waved and other more straight ?
this is how it looks 
second question . now the small part of the frame (the horizontal ) that wood texture should go also horizontal instead of vertical. is it possible to do this without unwrapping or do i have to unwrap for that effect ?
and this is the result so far . still need to model the hinge and doorhandle to have it finished 