This is my polybook .
works will be seen here as in my gallery
My to do list and what i want to learn in 20.19
The house assets(not priority but good to do in between )
126/130 house objects (4 are done )
i know 130 house assets is a lot but for example i will make diffrent styles or sizes . like several lights . antiek kitchen / modern kitchen etc . Not sure how long this might take but i dont worry too much since this is to keep practicing and to do in between the lessons .
Courses and Learning flows
-animation bootcamp
-Blender mesh modeling bootcamp
-Introduction to hard surface modeling
-introduction to character modeling
-interior architectural vizualization (still need to finish this course)
-Animation workflow and body mechanics
-Short film character production (pierro course)
-fundamentals of rigging
If possible some small animation.
eevee is getting closer to getting finished (only have to do the mane part (or col how i call it in belgium) and then inside mouth, full correct texturing and proper eyes to animate. after i can try to start the course to add bones and do some rigging for the first time :D


so today i managed to finishe the mouth and manes, and modelled the inside of the mouth. i do wonder if i can also post this model to the dog exercise ? its not the same but is kinda similair.
Kinda would like to know if this model would be good to animate now its completly finished on the retopology and modeling part.
the final render of my plant ( its a plant that attract little bugs with glowing and lightning , this only happen of course during night time .)
the plant has diffrent purphose depending on the color they are in . some will be usefull for healing medicine, while others could be poison, numb or make living beings go freeze.


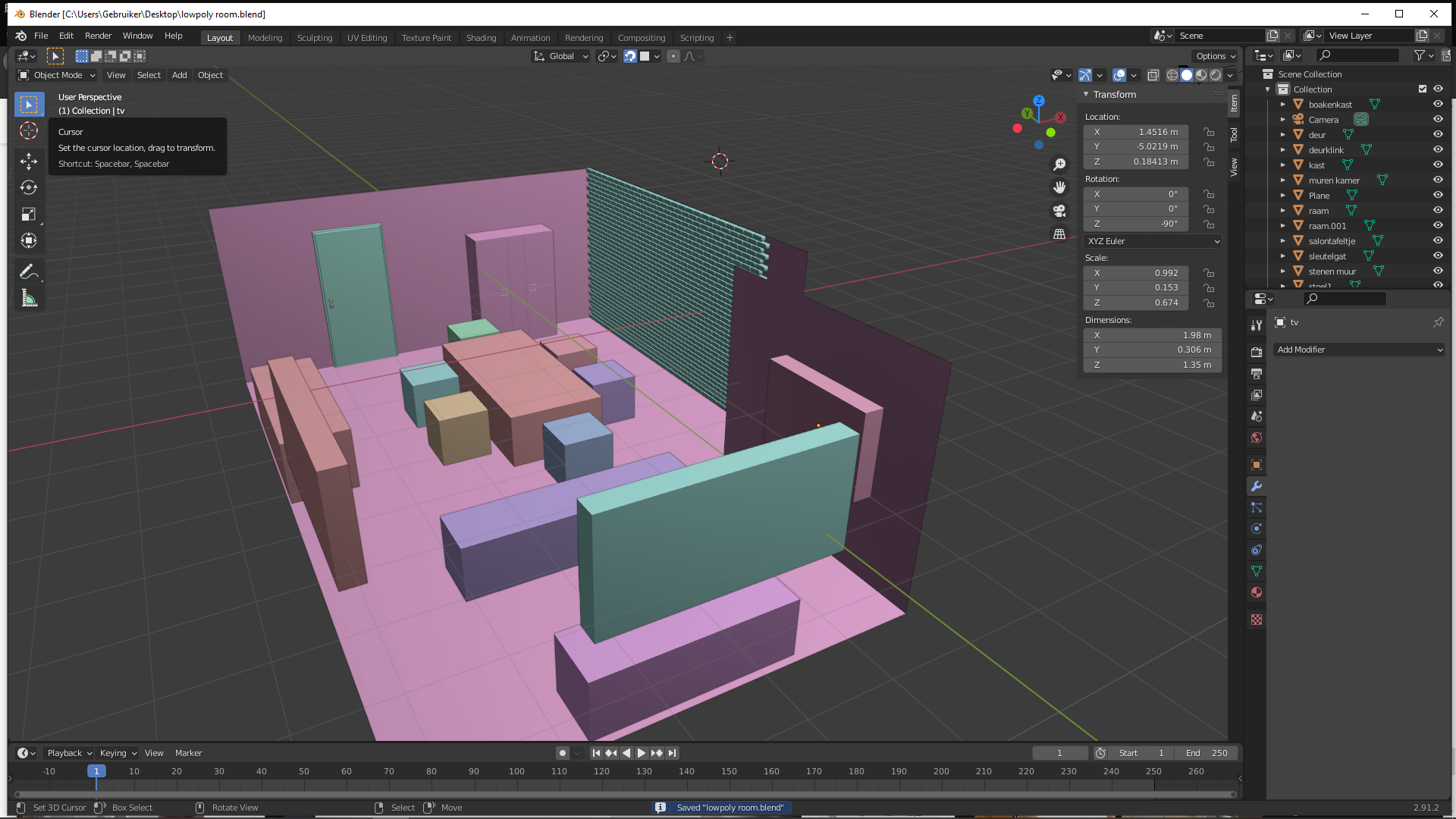
working on low poly room.
just placed some squares as placeholders of table, chairs , sofa, television, window, etc
about the random collors , is it possible to use a broader varity of diffrent collors ?
my low poly rocket launch is finished .
Took a long time to render this