This is my polybook .
works will be seen here as in my gallery
My to do list and what i want to learn in 20.19
The house assets(not priority but good to do in between )
126/130 house objects (4 are done )
i know 130 house assets is a lot but for example i will make diffrent styles or sizes . like several lights . antiek kitchen / modern kitchen etc . Not sure how long this might take but i dont worry too much since this is to keep practicing and to do in between the lessons .
Courses and Learning flows
-animation bootcamp
-Blender mesh modeling bootcamp
-Introduction to hard surface modeling
-introduction to character modeling
-interior architectural vizualization (still need to finish this course)
-Animation workflow and body mechanics
-Short film character production (pierro course)
-fundamentals of rigging
If possible some small animation.
yyukinoh1989 Here, I decimated it for you. Some small artifacts, but you can clean that up easily. Even with smooth shading, it should be enough to look fine.
yyukinoh1989 I think I found (at least one of your) problem(s):
You've got Dynamic Topology enabled, together with Multiresolution Modifier.
This doesn't work! (See warning!)

I will send you a 'revised' .blend file, see if you can open that....
Your poly count ain't that bad, so my guess is, that that's not the main problem.
My internet is really slow so it might take some time to upload the file to Dropbox, but just be patient.
both thanks . the decimated already works
spike i would love to see if i could open the revised blend file . no problem i have time enough .
gonna continue again tomorrow gonna have to keep in mind this time to save more and several version and to not go too high .
spikeyxxx I was curious to see that, too. Didn't think that much about it, though.
yyukinoh1989 I'm sorry, but I tried uploading it to Dropbox several times, but it won't.
I'll try one more time tomorrow.

yyukinoh1989 O.k., after 6 failed attempts to upload it to Dropbox, I decided to try Google Drive and that worked.
Let' see if you can open this: https://drive.google.com/open?id=1q0Rhn7Blf_mZvKDFi-9w-V8xIQU52Sk8
The only change I made, was to remove the Multires and at least for me it opened a lot faster!
From about 60 seconds for the original .blend to about 15 seconds for the new one.
Like I already said, your poly count is not too bad, apart from 'Sphere', which has a Subdivision Surface Modifier with a Viewport level of 3! Change that to 2 and the total amount of vertices will be just over 600 000. (And then it opened in about 10 seconds...)
So, I would say that there is no need for decimation.
spikeyxxx
Thank you spike indeed i can open it again . still wonder why i even used multires . think i must been tired xD
Thanks both for the help now i know what the reason was and happy it got solved .
spikeyxxx me too .
i also took out the parts that where no longer nessecary . hope to finish the hair somewhere this weekend or next weekend :D
hey guys been busy lately but still working onto the girl :) trough i have some trouble with the hair bit i guess in time i can finish it in a way i like it :)
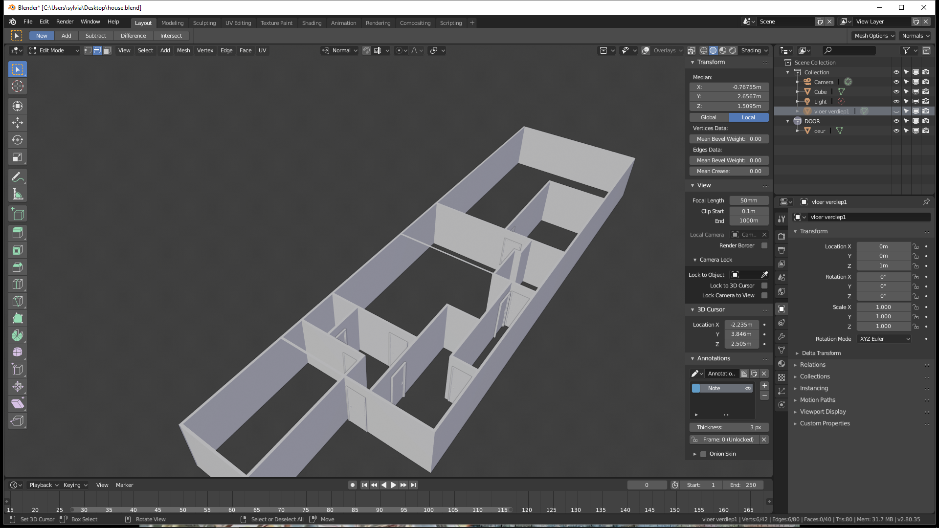
now i buyed a house (in september i gonna sign the final contract and next year 1 april i will live there. (nope its not an april joke xD now that would be bad for me if that would be the case haha xD)
so since i still have time to check what to do i planned to change the current house before i designed with the house i buyed. and in blender see how i will place things or what i will move where :)
this is a screenshot of the lowerfloor ( ill add floor 1 later on as i get further )
the writing is done in nl language

been working a bit onto the character and house . some small update.
bit more detail in the hair.
and added doors onto the house and place for the first floor what will be visible later

been a while since i posted an update but i had it really busy. hope things are calm and stable now :)
so today i worked onto my girl i shaped out the body
the hair is partly ok(top part exept bangs still need some work) and the total lenght still need to be adjusted but ill do that once i have the body correct :)
so far any critique or tips where i am already ok or should tweak more ?
its a character i am making to try to make animations with later on so i want her to be really good :)
the pure female parts wont be modeled since that wont be show during the animations xD 





anyone has tips exept for hands and feet where i should add more detail?
The shapes are getting there . now need to do the hands and feets and i think she is good to go :D


i am not good with anatomy so if someting is really bad pls let me know :D

flower pot i am creating . still have to model the plant itself of course :)
Finished modeling and texturing the 2 form of leaves for the plant.
since i am modeling for a sci-fi genre style you will see fantasy models with special collors or sometimes special forms :)

Hey guys i went for a more realistich female character and now i started retopology.
I hope some could give some critique .
where its good or not .
Second time i do retopology (trough i didnt finish my first one yet)
this are some screens .



the topology should be good since i play to use this later to learn to animate further :)
Hope to know if its good so far or not :)
Hey guys i went for a more realistich female character and now i started retopology.
I hope some could give some critique .
where its good or not .
Second time i do retopology (trough i didnt finish my first one yet)
this are some screens .



the topology should be good since i play to use this later to learn to animate further :)
Hope to know if its good so far or not :)
Hi Yuki, did you watch this: https://cgcookie.com/lesson/modeling-a-head-pt-1-main-loops ?
I am not an expert on topology, but I think these loops are missing:

And overall there are a lot of verts in my opinion. Especially the loop around the top of the head won't need that many.