I have been directed into the world of art by God himself, but I have not been practicing enough to actually get good at it. When I saw The Habits of Effective Artists by Andrew Price, I knew that I had finally found a way to force myself to fulfill the command and get rid of my laziness. I will start fresh in this polybook, where I will upload my Blender progress daily. Each day, I will create stuff with Blender, draw, develop games (probably not with Unity), and compose music. Eventually, I will use those skills to create movies and games. I will make sure all of my goals have a direct purpose, which I will publicly announce.
May we all fruitfully produce many beautiful works of art.
-Williamatics
Hey William. I cant say much about the layout since I dont know what else you want to include in the scene. However, I think you should not make the ruin so straight and angular. Make it more crooked so it really feels like a ruin. Now it looks like a brand new wall in the process of being built.
Also I think it could look really nice if you model the bricks. You can first model the general shape of the structure and then use displacement to make the surface uneven. It can still be low poly, just so it is not completely flat and even. Then make a few types of bricks - with unevenly beveled edges and parts of them chipped off and place them around so that they intersect the original structure. That way you have bricks poking out and the original structure is the mortar in between them.
Also it might look strange if you have a low poly ruin and a tree that has subdiv modifier. I would make the tree without it.
Yes like this :) you can make the chipped off parts even bigger. The bevels bigger as well and rounder, and the entire brick more uneven.
Also, make them poke out of the mortal more, so the ridges berween them are deeper. Basically make everything more crooked and broken.
To be more specific...it depends on the type of ruin you are making. So check your reference and try to recreate it. From what I can see in the screenshot, the bricks in your reference have much smoother edges than this and a very irregular shape. The mortar that binds them togetger is almost completely hidden in the shadow, probalby because it has fallen off.
Also I heard about some addon for brickwalls. I dont remember the name but im sure you can find it or something similar. You can use that to place the bricks in a pattern and then go over the whole thing and add damage by hand. Or it is quite possible that there is somo addon or tool for that too :D
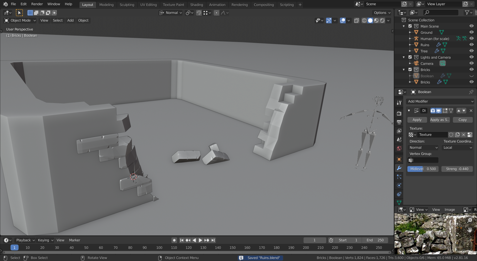
Before I saw your reply I made this:
I used a boolean modifier with displacement.
Perhaps I could combine the two?
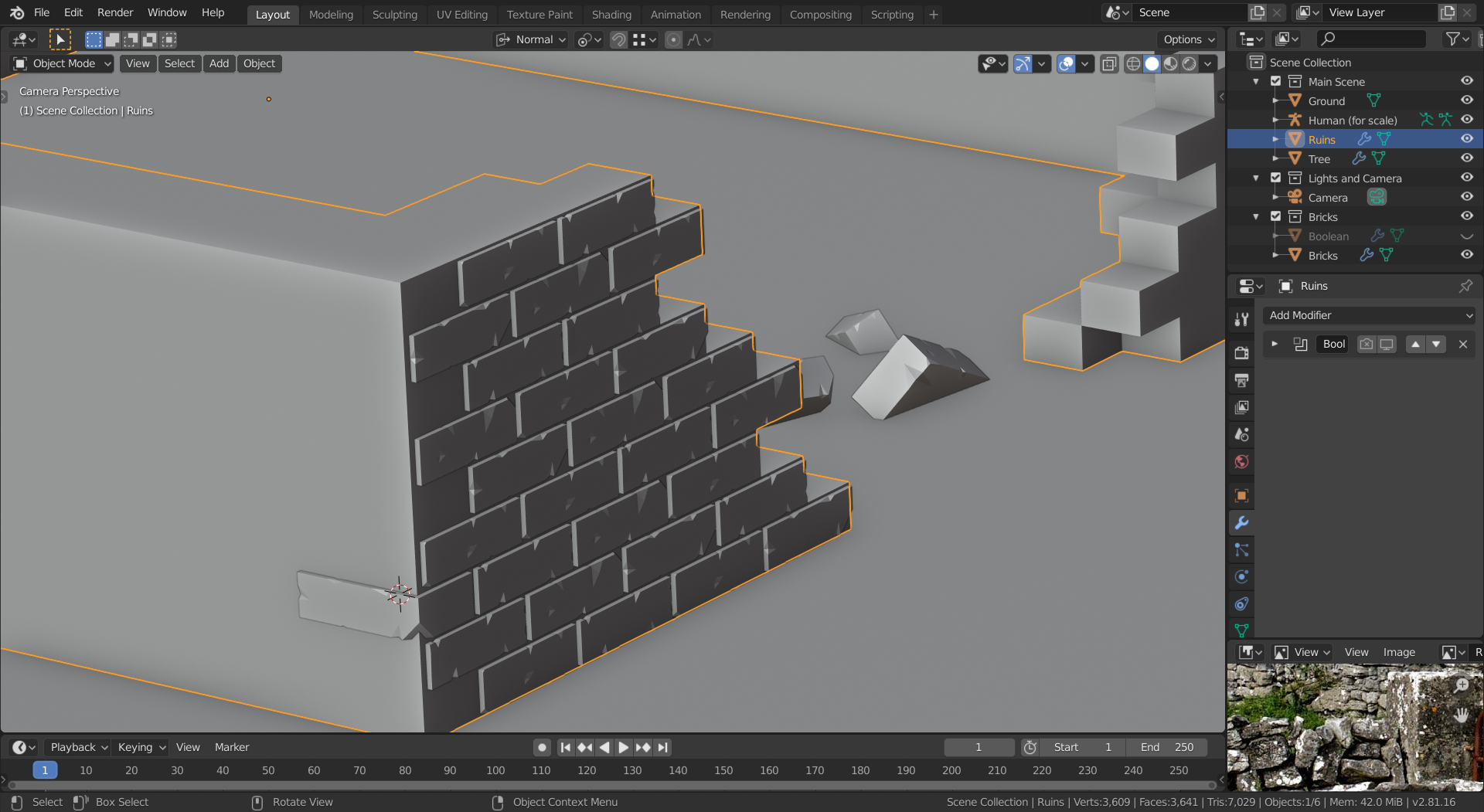
I'm still modeling the brick wall. I had no idea it would be so complex.
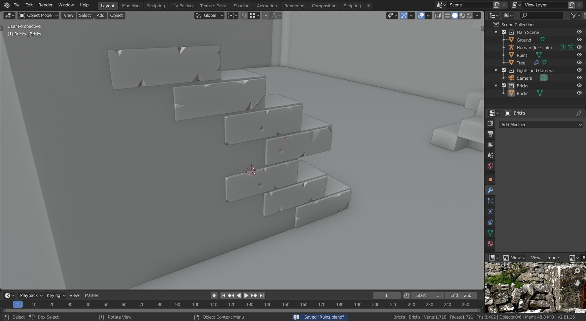
I'm deleting the brick wall and starting over because it's a mess.
I have lots of these:

Is there a faster way to fix them than individually editing them by hand? Unless there is, I think I'll take a break for a while and make a funny Youtube video instead.
I think there's a setting in cell fracture that lets you keep the faces that were subtracted.
Here's the video I made:
https://www.youtube.com/watch?v=fcX9Z2Kcw8k
Now that I'm done with it, I'll get back to the ruins.
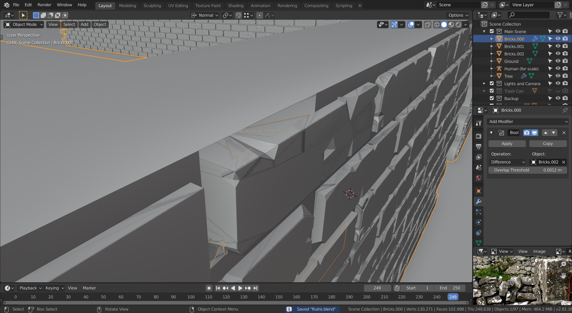
I don't want to get into the habit of not finishing projects, but this is hopeless. Cell fracture deleted random chunks of the wall and created floating vertices and edges everywhere. There is also lots of this:
I really want to do something else, but I also want to actually finish something for once.
That is very strange William. Did a little test with Cell Fracture (default settings) and got this:
