I have been directed into the world of art by God himself, but I have not been practicing enough to actually get good at it. When I saw The Habits of Effective Artists by Andrew Price, I knew that I had finally found a way to force myself to fulfill the command and get rid of my laziness. I will start fresh in this polybook, where I will upload my Blender progress daily. Each day, I will create stuff with Blender, draw, develop games (probably not with Unity), and compose music. Eventually, I will use those skills to create movies and games. I will make sure all of my goals have a direct purpose, which I will publicly announce.
May we all fruitfully produce many beautiful works of art.
-Williamatics
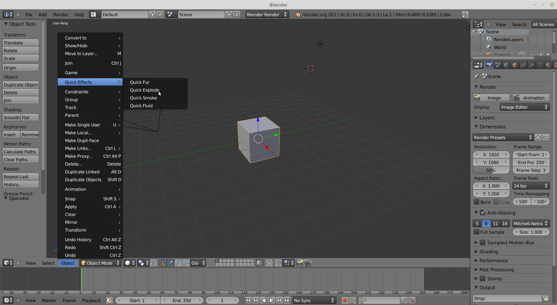
I can't figure out how to make the firework explode. Cell fracture is too glitchy.
Hi William, maybe try this:
In Edit Mode subdivide your 'rocket'/firework, in Object Mode with the firework selected go to Object > Quick Effects > Quick Explode. Adjust the settings, especially the Outward Velocity:

I knew about quick smoke and quick fur, but not quick explode. Is it new?
I decided not to use an explosion modifier because the effect from that distance wasn't really noticeable. Instead I will use a material that becomes invisible when the rocket explodes.

Shading is done. I will render it tonight, and then perhaps I will composite it.
After painstakingly rendering and editing the video, I saw that it flickered, the explosions were out of sync, and the smoke didn't show up. I tried to attach the .blend file, but Pasteall wouldn't work for some reason.
In fact, I would rather a built-in file attachment feature be added than a dozen new courses published.
Just make sure you remember what you are doing it for. If you're doing it to learn, the learning stops when you are tweaking small values. If you are doing it for the result, keep going how you are and get a near perfect result.
It turns out that the reason pasteall wasn't working is because my .blend file is more than 30 MB. Does anyone know of any alternatives?
Hi William,
Dropbox has a free, basic account, that has 2 GB of storage and more than that as a limit per file.
Google Drive gives you 15 GB for free if you have a Gmail account and there are some limits for documents, spreadsheets and presentations, but for all other files the max size is something like 2 TB.
There are many more, but these are the ones I have used myself.
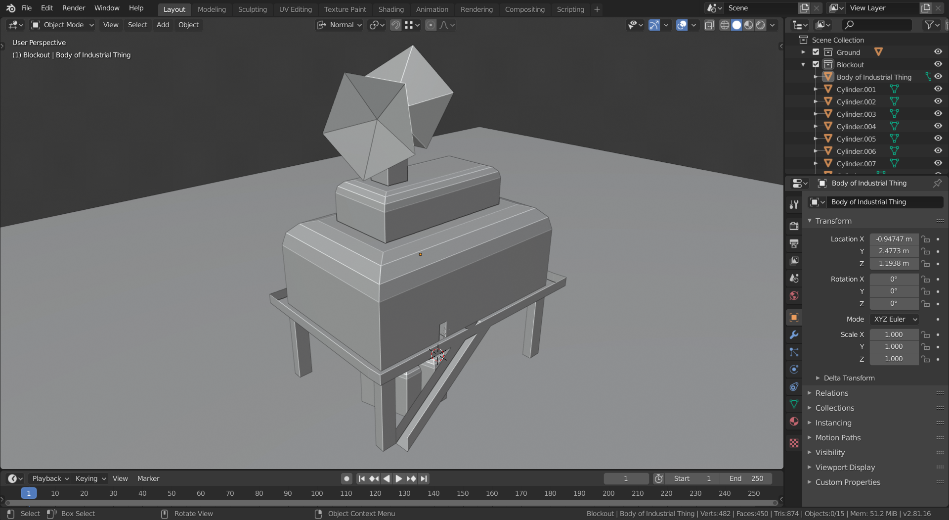
I've kind of given up on the fireworks animation because I've pretty much completed it already, and I've already learned a lot from it. Next, I'm going to make an Industrial Thing in a similar low-poly style. Here's what I have so far (human for scale):

Critiques are welcome.
The best critique I can give you is, I don't know what it is... It looks like it might be a receiving/broadcasting station or something.
To be honest, I don't know what it is either. I was just messing around, and I though the shapes I put together looked like an industrial thing. Do you have any ideas for what it could be?
It's best to begin with the end in mind, even if it doesn't turn out like you had planned.
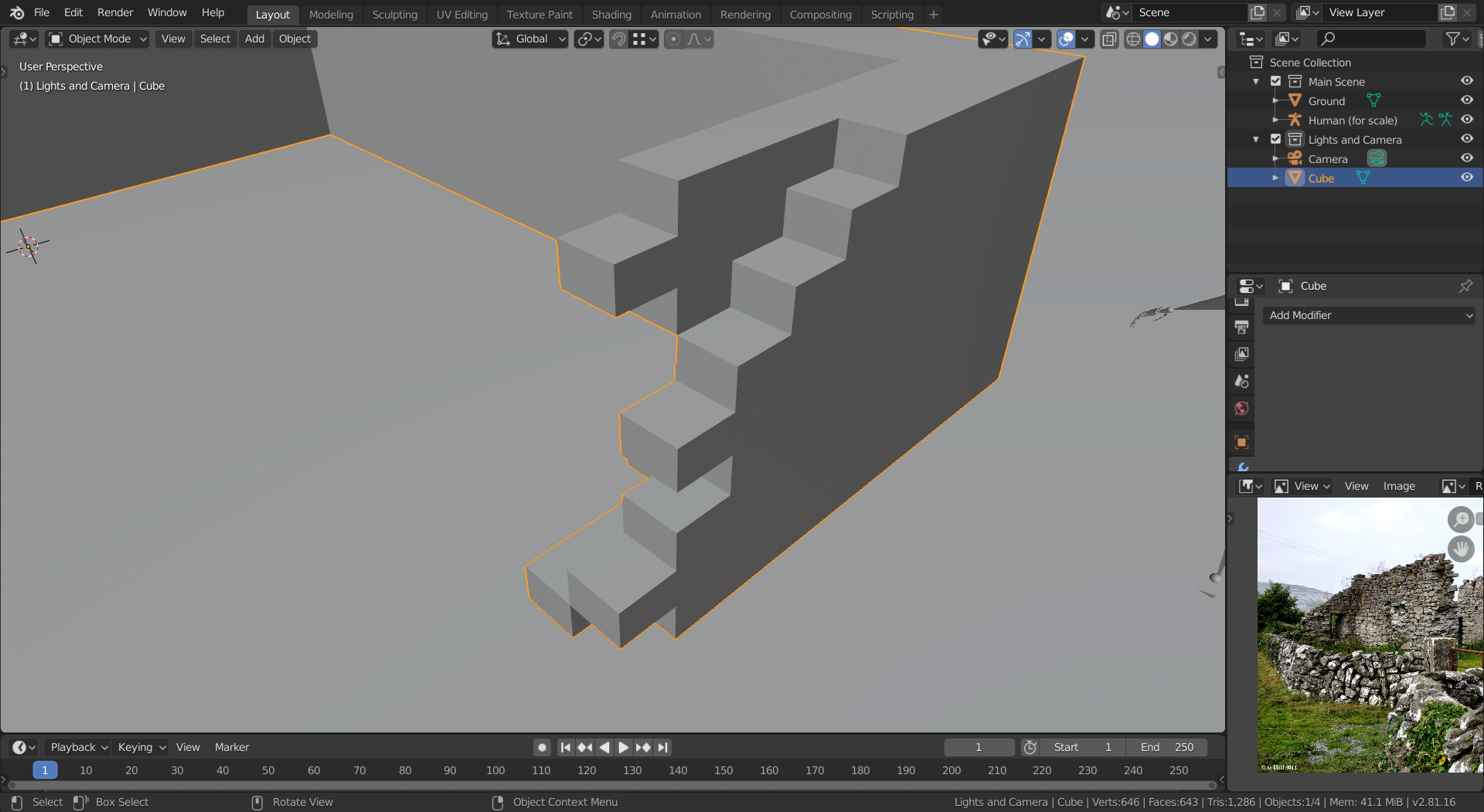
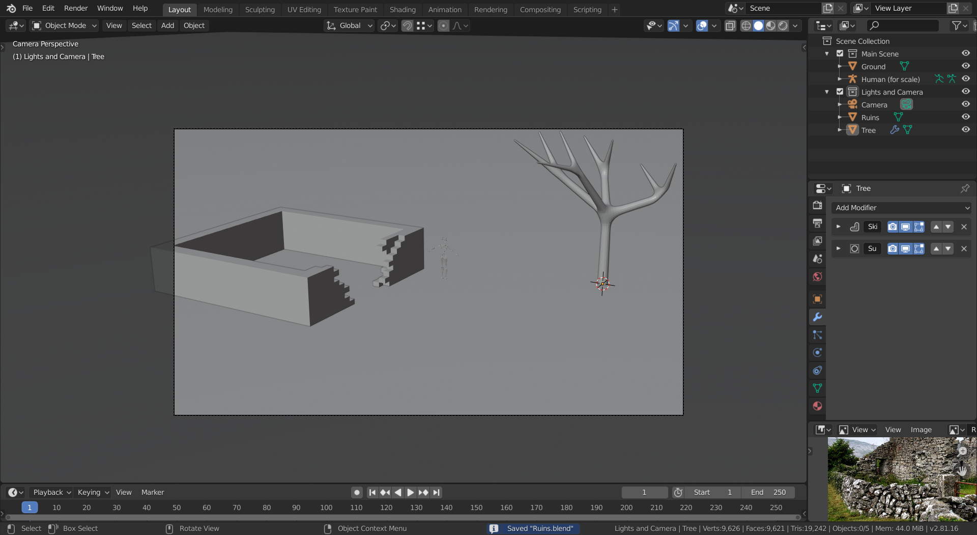
I couldn't think of what to make my previous project into, so I made something else. I am making some ruins.

This will be my last low-poly project. The next one will be high-resolution.
Should I add the cracks between the bricks as a texture, or should I model it in?
Hi William, I think that the tree looks too big compared to the ruins.
As for your other question, as this is low-poly, I wouldn't model the cracks.
Normal- and\or Bump maps should do the trick (especially on walls).