I have been directed into the world of art by God himself, but I have not been practicing enough to actually get good at it. When I saw The Habits of Effective Artists by Andrew Price, I knew that I had finally found a way to force myself to fulfill the command and get rid of my laziness. I will start fresh in this polybook, where I will upload my Blender progress daily. Each day, I will create stuff with Blender, draw, develop games (probably not with Unity), and compose music. Eventually, I will use those skills to create movies and games. I will make sure all of my goals have a direct purpose, which I will publicly announce.
May we all fruitfully produce many beautiful works of art.
-Williamatics
I feel your pain. But learning process right? Next time you won't hit the wrong ones. 😉 You tweaking your rocket render or you have something new brewing?
I took the first failure as an opportunity to improve the materials, but now I'm just trying to make it work so I can get this project over with.
Finally, I can breathe.
...until tomorrow. Then I'll do the same thing, except with fireworks. Hopefully I won't make the same silly mistakes I made this time.
I didn't have very much time to do stuff yesterday because I was at a party for a while, and when I came home my brother started playing Undertale on my computer. This is what I got done today:

Does anyone know what firework launchers look like? I couldn't find any pictures.

I used shape keys, particles, and a curve modifier to make an animated fuse.
What do you think of these materials?

If this were Cycles, the sparks would turn red as they died.
I really like it. Are you adding this on to your rocket scene or will this be a separate project from it?
I should have made the sparks bigger for the purposes of this .gif.
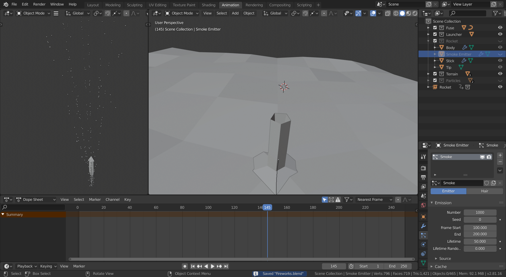
My smoke is doing this for some reason, which is as awesome as it is annoying.

It could be a number of things. Check the normals on you emitter. Check if any objects have collision enabled. What are the friction and damping values? Do you have any physics applied to the particles? If you can't find anything maybe upload a link to the blend and see if someone can help you troubleshoot.
I tried everything, but I still couldn't fix it. Does anyone else have any ideas?
After some extensive troubleshooting, I discovered that some of the particles experienced more drag or something, causing them to get ejected downward at a slower rate. I don't know how to fix that, though. Here's the blend file in case you want to help: http://pasteall.org/blend/index.php?id=52680
Hi William!
I don't really understand your file; why are there two 'rockets' and why is the smoke emitter not parented to the flying one...
But your smoke particles are flying up, because your ground is a Collider with Damping set to zero. They bounce off the ground into the air;)
I finally got the particles to work! Listening to Spear of Justice while working on it made the end result even more triumphant.
