Long time member and fan of CGCookie, seriously studying Blender and CG art. This is my polybook, where I'll be sharing works-in-progress and things I learn as I practice modeling and shading and related Blender wizardry.
Current project as of October 2021: 1957 Chevrolet passenger car.
So that's the frame completed!

While this component looks incredibly complex, overall as a model it was not. The only really challenging part was that wide crossmember in the front (left-most side in this image) - with all kinds of important curves, angles, and intersecting plane-changes, it took a couple of failed tries and a "eureka" moment before I could finally nail that shape down correctly. After that, all of the remaining parts were quite simple to edge-model; there were just so many of them that it took a while to do them all. Most of the small tabby-dealies along the sides with the bolt-holes in them are single-sided meshes with a Solidify modifier; but a few bits and bobs didn't play nice with Blender's solidify math so I decided to give those parts thickness myself and exclude them from the modifier with a vertex group.
So yeah - on average, time-consuming but not too hard. There are certainly far more challenging components waiting for me yet in this project.
With the frame done, it's time to move on to the next set of parts that it makes logical sense to me to work on. I hate to leave you all in SUSPENSE, but.....yes fine, the suspension comes next. And oh yeah, I'm going to have lots of pun with this project. You've been warned.
By the way, while working on the frame, I discovered a little something about Blender that might prove useful to you all if you encounter this particular weird mystery I ran into, which I couldn't find any kind of answer online for - or maybe I was just somehow managing to miss it even though I looked reasonably deeply.
So when I take my frame there and turn on Face Orientation in the Viewport Overlays menu, this is what I get:

Now I know what you're thinking - on those parts that aren't blue, the normals are just backwards. I thought the same thing at first. But it turns out, it's not that. Because when I selected those faces and flipped the normals, this is what I get:

Flipping the normals doesn't turn them blue, it turns them.....purple? What on earth? And in this image I've included an upside down plane to show you what the actual reversed-normal color ought to be, and we now clearly see that the "backwards normals" I didn't flip aren't that color either, they're hot pink.
So what's causing this? I knew right away that it had something to do with the Solidify modifier, because the funky colors only appeared when the modifier was active - turn it off, and the normal colors go back to, well, normal. So there was the first clue. But why would the Solidify modifier be changing the colors of the normals overlay?
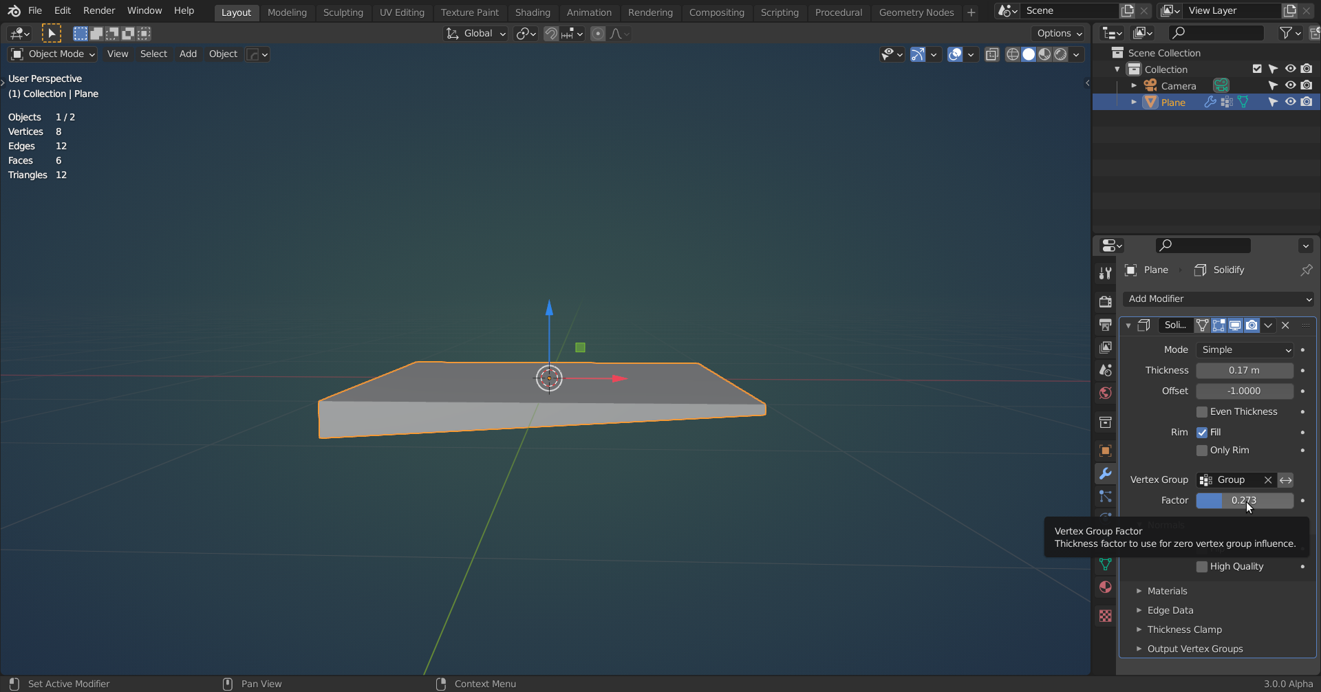
All of the pink/purple normals belong to meshes that I excluded from the modifier. This is easy to do; you just assign all the appropriate vertices to a vertex group (I named my vertex group "Solidify Exclude") and set that group in the modifier's vertex group, like so:

By default this tells the modifier to apply the Solidify effect to only that vertex group, but by clicking that double-ended arrow button I've highlighted above so that it turns blue, you invert that instruction, telling the Solidify modifier to apply to the entire object EXCEPT that vertex group. And, visually, this works perfectly.
But as I've found out, Blender cheats at this a little bit. When I zoomed in far enough on the weird-colored normals that my viewport was clipping into the mesh, I saw this Disco Fever going on:

This immediately looks like duplicated mesh, no question - except, it's not. I deleted various faces and edges and vertices and rebuilt them from scratch and this still happens.
It turns out that using a vertex group with the Solidifier modifier, the mesh that's not supposed to get solidified, isn't REALLY excluded from the effect. The modifier still creates the extra mesh where you don't need/want it. It just internally sets the solidify thickness in those areas to zero so you can't see it.
Again, visually, this works completely fine and you would never know the difference. There's no artifacting or glitching ruining the surface of your model. But those faces are there and they're adding to your poly count, which might be important to you. I verified this by going to Object Mode and watching the number of tris in the scene statistics - turn the Solidify modifier on and off and you can watch the number of tris change, but invert the vertex group influence in the modifier and the tri count doesn't change at all.
It's just something to keep in mind. If you really don't want the extra geometry adding to your poly count then it would be best for you to make everything you don't want Solidified into a separate object, rather than trying to exclude it via a vertex group.
Thanks Jake! I didn't know that.
Apparently, when you create a Vertex Group, all Vertices are part of that Vertex Group, the ones that you do not Assign to (or Remove from) the Group just have a Weight of zero!
This is actually very handy and is used by the Factor in the Solidify:

We have a finished front suspension!



The control arms were a little tricky - they're not symmetrical and have, again, all kinds of curves that need to stay smooth. The shrinkwrap modifier and some low-poly planes came in handy while making those.
I used Blender's stock addon Bolt Factory to create the bolt threads. Threaded hardware is expensive though, poly-count-wise, and Bolt Factory's bolt heads just have too many faces for my liking; you can't change their poly count the way you can change the thread iterations and pitch. So I made my own bolt heads and nuts and joined them to the Bolt Factory threads - easier than it sounds. I cheated a little on the threads though; in general, I only added thread that is actually visible. The parts of bolt shanks that are inside components are smooth and there's no inner thread on nuts at all. There's going to be a LOT of fasteners by the end of the project and all the unnecessary polys will snowball if I don't trim them where I can.
Rear suspension is next! There's fewer components back there so I don't EXPECT it to take as long as the front...but we'll see.
I continue to be really happy with how this is turning out!
Looking great
jakeblended ,
Its great reading your commentary through this project.
Thank you for sharing with us.
Keep being awesome!
Rear suspension complete!

Everything in this segment snapped together fairly easily....except for the differential, that part in the middle of the axle. That was a Boolean Battle. I just couldn't get nice neat unions and I started over at least four times - that's what's been taking this group so long, just that one part.
And I'm STILL not completely happy with it. The joins are neat but not neat enough to bevel easily - even via modifier - and it's a cast iron piece, it's supposed to have very wide lazy bevels that make it look more organic, rather than those neat, precise corners. I think I may end up using some sculpting to fill in and smooth all of those edges and then retopologize it - I'm not sure. That's a task for down the pike though so I'm not going to stress over it now; all of the components are here so I'm going to call it done. The tops of the shock absorbers bolt into the floor pan which isn't coming for a little while yet, so for now they have to just kind of stick up into nothing, ha.
Next up, to finish out the mechanical chassis I'll add the steering linkage and the wheel hubs. That will be the end of Phase 2.
That's when the REALLY challenging part begins...
Chassis steering done!

Another angle, with the frame and suspension removed for clarity:

A lot of little parts, with some complexity. This is an older style Pitman or worm-sector steering arrangement, which I suppose makes sense since this is an older vehicle, heh.
It's also going to have the power steering option, and that's why you see a few extra components that might not immediately make sense to you, like that hydraulic cylinder right in the middle - this is when power steering on consumer vehicles was a relatively new thing and was somewhat rudimentary compared to the modern-day setup. The way it worked was, the steering gear (big green thing on top) is connected by a lever to a hydraulic control valve (the pink thing below it), which mechanically detects when the driver is having to use an amount of force over a certain limit - around three pounds, according to the features brochure - to turn the steering wheel. If that is the case, the control valve sends hydraulic fluid through a pair of hoses to either push or pull a ram cylinder (green thing in the middle), which helps move the steering mechanism, saving the driver some effort. A second pair of hoses connects the control valve to the power steering fluid pump, which is attached to the engine of course. I haven't modeled the hoses yet, I'm going to make them along with the pump when I build the engine, which I'll be starting on not long from now.
But first, I'm going to model the wheel hubs and brake components (the ones that can be seen, at least). That shouldn't take long at all - just a handful of nice simple parts to relax on before I start on the engine, which is going to be pretty intense.
I have a nagging urge to try rigging the steering and suspension. I'm trying my best to ignore it...
Done with the wheels and visible brake hardware:

And with that, the mechanical chassis is essentially complete.

With the wheels, the model has now broken 2M faces! Currently sitting at just over 2.2 million, in fact.
And now....
...now it's time for Phase 3, the beginning of the Hard Part. Over are the days of nice and mostly-symmetrical, mostly-axis-aligned components and surfaces. It's time to build the engine.
I have a feeling this will take a bit of a while, so I'm probably going to have to make little progress reports instead of just making one post when the system or section is finished. We'll see how it goes.
Right now my goal is, I think, to have at least the engine itself and everything immediately attached to it finished by the time HUMAN comes out at the end of next month. I think I can do it in a month. I won't be too upset if I can't meet it, but that's the pace I'm setting right now at least.
Logically, the first components in line are the engine block and cylinder heads. Since the project is now north of 2.2 polys, I'm going to put the engine in its own project file, and also start a separate "Main" project file to link these collections into.
Engine block is done for now.

As I predicted, and as you might imagine, you begin this mesh with a fairly simple and symmetrical hexagonal shape; but once that very initial "blockout" is done in the first 5 minutes of building the model, that's the end of anything simple OR symmetrical. Even the two lateral halves of the block are actually offset from each other about half an inch or so along the Y axis.
The large flat areas on the front and top - there are others on the other sides - are flanges where other parts will be mounted. If I was planning to render the engine block all by itself at some point there would be holes and other details inside these areas; but since they will be covered, there's no point in modeling any of that.
Cylinder heads next.
If anyone's curious, I haven't given up on this project, I've just decided to try out Linux and getting all of my stuff set up and working has been taking most of my time over the last week, heh I want to get it all done before @theluthier's HUMAN course launches. Once the system is set up to my liking I'll get back to working on this for more than just a few minutes at a time.

Hi Jake, just came across your polybook in a quick scan of the forum.
Awesome stuff throughout.
I'm always amazed with intricately reproduced machines and the like and that car chassis is a prime example.
Sorry if you've talked about your process before but I was wondering how you go about modeling something with so many parts and in some cases curves. Do you have reference drawings/photos?
I produce technical design drawings using autocad for a living and one of the things I've noticed about a lot of the modelling on blender is that it seems to be done by "eyeballing it" As someone that works in precise millimeters I find that idea DAUNTING. Haha
Sorry for the ramble.
The capability of modeling down to millimeters of precision definitely exists in Blender. The fields that display figures like sizes and locations are truncated and rounded normally, but if you click the field (as if you're going to edit it) you will see that Blender will accept and be faithful to as many significant digits as you care to throw at it. I dunno, maybe there's a limit, but if there is, it's a greater level of precision than you'd ever have a need for. Just for one example - I won't explain the context (it'd take a while); but one time I modeled a several-kilometers-long object, gave it a very specific curve with a modifier, and verified the verts in the middle of the curve being exactly where the math says they ought to be to SUB-millimeter precision. So yes, the software can do it!
The problem you're mostly going to have is getting your hands on the data. Where you can FIND the data, you can model as precisely as you want to. But for most things sadly it's not not available, at least not publicly or easily available; and that is unfortunately the reason why most of the modeling you'll see in Blender is by eye. If you can FIND a list of CAD-precision measurements for a whole thing, by all means exploit it! But chances are more likely that you'll find a few very precise figures for some parts of it, and you'll have to do the rest from the best photos and drawings you can find. So the key is always collecting the best reference you can, and as much of it as you need.
This vehicle I'm making is a little bit more of a "passion project", I think you could say, than anything I've made before. So I really went all out in terms of preparation. For instance, here's the numbers from my reference folder just for this one single project:

Those are ALL and NOTHING BUT reference images - photos, drawings, and diagrams - for this vehicle that I've found online. The amount of reference I've gathered for this project beats the next-highest one of mine by around an order of magnitude, ha. It's kind of ridiculous, admittedly, and the only reason it's like that is because I knew I was going to be modeling like the complete chassis of this car, meaning that I have to have reference for a lot of components that a typical car-modeling project would just not need.
So it wouldn't be honest to say that this is my "normal" process. But yeah, I really went in-depth. I found the car's actual factory assembly instructions, which contained a lot of useful information and measurements. I found photoscans of some of the original promotional material that, interestingly, contained a lot of very precise orthographic cross-sections. And of course, lots and lots (and lots) of photos, from targeted searches. In some cases I went as far as looking up the technical names and even part numbers for some components to get the material I needed, which required a little bit of its own researching. And don't be afraid to create your own "photos" by skimming YouTube videos to find a couple that happen to very clearly show that one part or angle you just can't find an actual photo of anywhere, and take screenshots! I didn't do it all at once, but I think if you added it up I spent a solid week on JUST gathering reference materials. And I'm not even done really; if I'm in the middle of making a certain part and what reference I already have doesn't cut it, it's back to the internet to find some more.
I used essentially the same processes to find reference material to share with the group for the DOG backhoe collab project, if you've looked into that.
Here's an example of what I mean by finding "some" precise data:

I was able to get or extrapolate some very precise dimensions for the engine block from these drawings, and I used them. MOST of the numbers are for the precise locations of bolt holes, however, and only a few of those measurements were actually useful to me. But, the drawings are orthographic, so I was able to put them into Blender to use as guides to help get my "rough" measurements much closer as well.

You MUST finish this project, Jake. This is way to good to be left unfinished.
I've just decided to try out Linux and getting all of my stuff set up and working has been taking most of my time over the last week, heh
I felt this down deep. Linux goes with setup / maintenance like peanut butter and jelly.
Oh yes, don't worry about that! This specific project is one I've been wanting to do since I started learning Blender, and have been saving it until I felt I was ready to take it on. Now that it's underway it's not going to stop!
With the Linux....yeah, ha.. The way I've heard it, depending on what you want to do on it of course, Linux can be an almighty pain to get fully set up and running but once it's done, unless you make any really big system changes it's pretty smooth sailing. Well, I'm leaning toward that being true, because the first half has so far proven pretty accurate...
It's nearly there though, I think. I went with Kubuntu, just because the UI is extremely Windows-like already in its look and behavior and I didn't want to have to add acclimating to an unfamiliar UI on top of everything else I was already going to have to do. I like it well enough so far I suppose.
I will say this much. I've always thought that the whole Blender vs. Maya vs. 3DS vs. whatever fan-wars were a bit unnecessary and out of hand at times....and then I started looking into what kind of Linux I should try first. It hasn't ALL been bad, thankfully, but....hoo boy.
@theluthier Haha - thanks! The encouragement from you and the others posting here really means a lot!
I have DREAMED of seeing an assembly animation for this thing. I have a definite look and style visualized inside my head for it, even.
But while I'm confident I can create this model and get some fantastic stills out of it, I would love the challenge of building an animation even, I have to admit that RENDERING such an animation is probably out of the practical reach of my hardware.
Might be a good opportunity to dust off and use some of those Sheepit credits I've built up. But would they even be enough? I really am not sure.
It's a down-the-road thing, at any rate.
So that was a fun little break, but - back to work! This thing's not going to model itself, you know.

I've got the cylinder head finished out and duplicated - not mirrored; the two cylinder banks of the engine are offset slightly along the Y axis, so it was a matter of duplicating the head, rotating it around the engine's Z axis, and then giving it a little nudge to get it exactly in place. I am lucky at least that the cylinder head itself IS a duplicate - I mean, in "real life", it is literally two of the exact same part-number. So it's not even cheating, to make a copy in this case. :D Linked-duplicate, of course, so any future edits will apply to both.
Also did the timing chain cover, most of the oil pan, and gaskets for all of these. It's kind of funny - compared to the rest of the engine components the oil pan is almost jarringly plain and lacking in interest; but that's really just how they are, unfortunately. At least on the other side there's a drain bolt (that I still have to put in) to break up the bland.
The next components up after the oil pan are the water pump, which mounts kind of across the front of the timing cover, and the fuel pump, which mounts to that sorta house-shaped flange on the near corner of the engine block. The fuel pump on this engine is mechanical, operated by a pushrod from the camshaft. If you look closely you can see the shape on the front of the engine behind that flange, angled slightly upward toward the middle of the block (where the camshaft would be), where the passage that would accommodate that pushrod is cast into the real thing.
I've been taking @theluthier's advice about the HUMAN course and previewing the whole thing at 1.5x speed. I'm getting near the end, and as soon as I do I'll be starting for myself - I DID get my tablet working well with Linux and Blender (although Huion not offering a settings app for Linux means some features are inaccessible like an easy way to customize the buttons, but that's okay). I'll be splitting my time evenly between that project and this one, so expect updates for my HUMAN project to be interspersed with updates on the car.
Digging the course, by the way. Even just watching the entire process from beginning to end in the course, the results are already feeling more accessible to me. One thing I love is how way back in his earliest courses on the face and the body, Kent is so self-conscious and uncomfortable using even one or two "technical" anatomical terms, but in this course it's his zone now and he owns it, ha.
Huion not offering a settings app for Linux means some features are inaccessible like an easy way to customize the buttons
if you find the time to do some research, there are reports from people getting this to work on Ubuntu, through the Wacom settings somehow...can't test it, because I don't have a Huion...Anyway, if you decide to give it a try, make sure to use Timeshift (of course!), just in case you mess something up...
This project is coming along really nice, btw.!!!!
One thing I love is how way back in his earliest courses on the face and the body, Kent is so self-conscious and uncomfortable using even one or two "technical" anatomical terms, but in this course it's his zone now and he owns it, ha.
I certainly had a personal goal of conquering technical anatomy knowledge. Thanks for noticing
jakeblended! I'm also glad to see you're taking the advice to watch through sped up. I really think you'll be glad you did once you start applying on your second watch-through.
Reading about your linux tablet woes reminds me of something similar. I think I had a linux driver for my wacom but not a dedicated settings app for it. I remember running a bash script to set the buttons the way I wanted them (namely just setting the second pen rocker button to be MMB). Kind of the typical "linux fix" for many things 😅