I can't believe it's been a year, I shouldn't have got myself frozen!
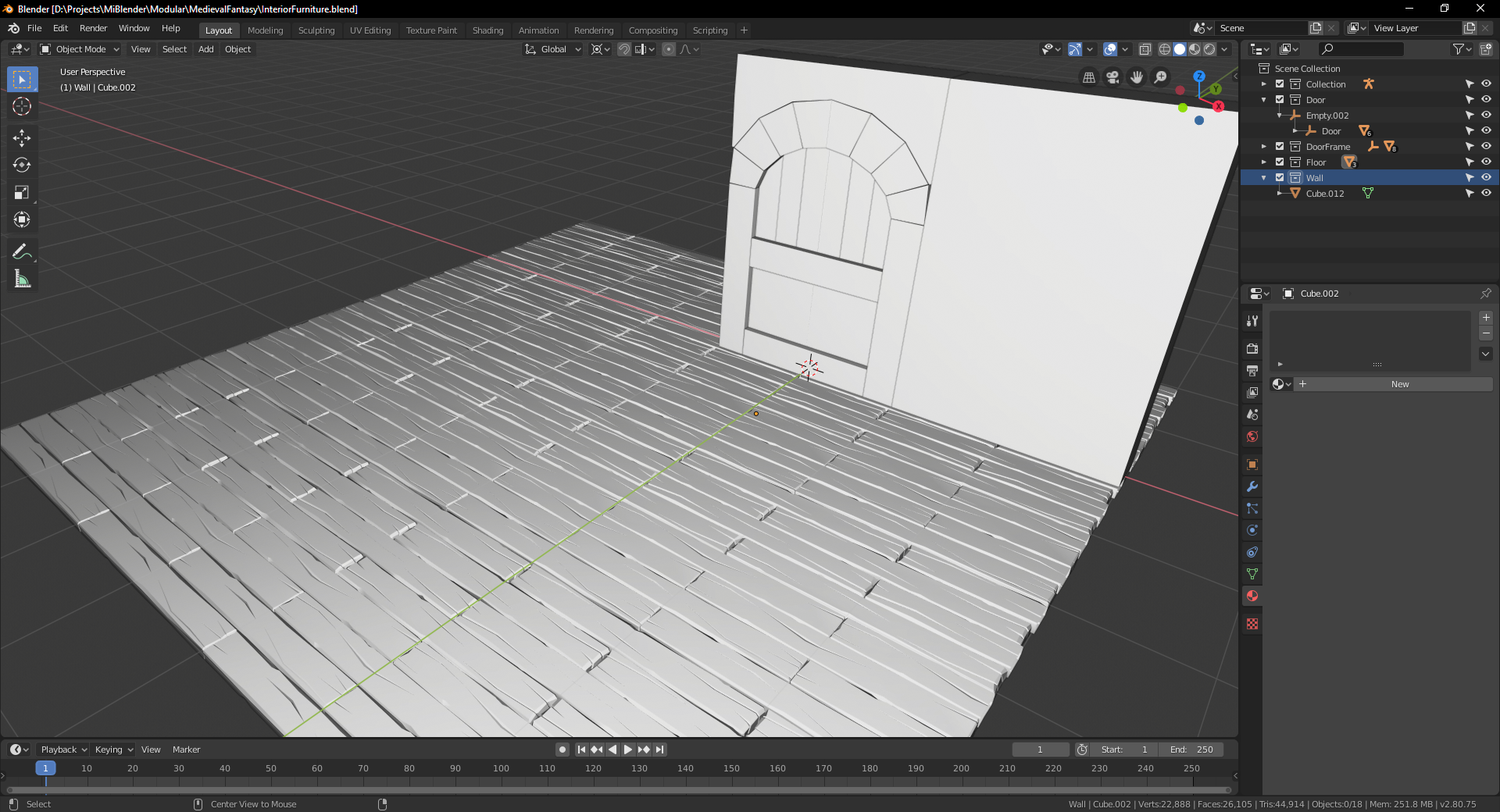
Anyway, this is going to be a busy month. I did the treasure chest course last week, and it was so much fun I decided to start a modular set for a fantasy tavern, take a look: 
I only have a tillable floor complete and the block of a door with a frame and a wall. The barrel and sword are going to go along nicely! If I finish in time...
Also, the sword!

I'll probably try to make other pieces with a different style, to mix 'n match 'em. I love modular stuff.
I have no idea how I'm going to get enough time, I also wanted to make a demon king... decisions, decisions!
@theluthier Thanks! I actually wanted to do a tavern a long time ago, when I saw a miniature plaster model with a fantasy theme. Finishing the treasure chest was like... "I need to try this again!"
jack07 Not too bad! Been putting a lot of time towards character concepts, so this class is a great excuse to get back into 3D.
jack07 How do you texture the objects again? When I apply colors the whole sword becomes the color, I don't exactly know how to isolate the pieces like the handle to make it brown etc... Btw you can wikipedia colors like chocolate and it'll give you the hex code for it.
jack07 The cracks in that barrel are looking absolutely great, keep it up!
concrescence That's next week homework! You can find how to do it in the Treasure Chest Course Chapter 2! :D
thecabbagedetective
cruento
williamatics @theluthier
silentheart00 Thanks guys!
jack07 the barrel looks really good so far, so does the shape of the sword. Unfortunately, I can´t see the details on the sword. It´s too small for my bad eyes D:
@fide Yep, it's too small. So after looking at your concept and what others are planing to do, I went a little more insane than often and decided to challenge myself by making something more interesting from scratch!
It's also really cool to use the new grease pencil for making concept! Although I just noticed that the branches are inverted, woops.
@fide Thanks! It was so interesting in fact, that as soon as I pressed the "post reply" button, there was a power outage in my whole city! Moments like these makes you really grateful for Blender's autosave feature!