Ground plane used for background was too close to the objects and the shadow was appearing. moved it down alot and shadow disappeared. i wouldve kept the shadow if the edges werent so hard but oh well. cheers
Hi mxssyo, glad you solved it.
There are some (quite a lot actually) alternative ways to deal with this:
1. Try using a different HDRI to get softer shadows (go to HDRI Haven, look for an overcast day):

2. Under Ray Visibility, turn of Shadow for the Object(s) casting the shadow.

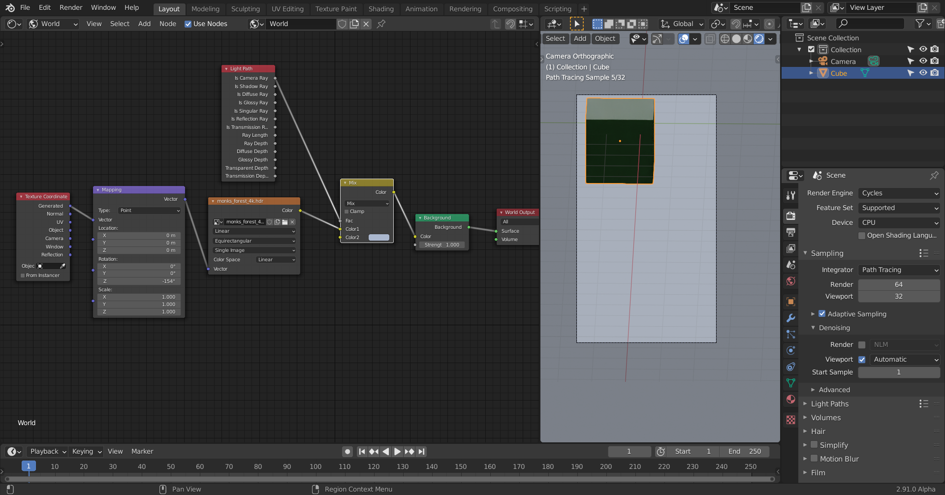
3. What I usually do is, not to use a ground plane at all, but a single color for the background (you can also use a texture or an image as background) overriding what the Camera 'sees' (with the Input > Light Path Node in the Shader Editor (set to World)) while still lighting the scene with the HDRI:

But of course your solution is totally legit as well!