There could be a couple of things happening. There could be double vertices, so select all and M to merge by Distance. Under Geometry, try unchecking Clamp Overlap. Try applying your scale with Control + A. Keep in mind the value of the bevel works in sync with the size of your model, so if the size of your console is too small or too big, that will reflect on the value you need to input on the modifier.
The problem was solved and I realized I was making the same mistake again. Yes, it was a problem caused by double corners. I will remember this solution for the rest of my life, thank you :D
Hey. So i seem to have the same problem and i have applied all the tried solution but nothing seems to work. Any ideas on how this could work?
Hi bbroti ,
"...nothing seems to work." Is not very descriptive. Can you give us some more information (with screenshots and so) please?
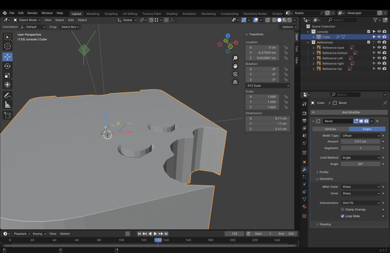
Yeah my bad thats on me. Here is a screenshot of my project. I tried merging the vertices but it did not work. When i unselected the clamp overlap option everything seemed to go into a mess. Is that an indication of a fault? I even tried applying scale to the thing but it did not work out. 
Hey shrest bbroti ,
Take a look at the size of your console and the size of the Bevel. Without Clamp Overlap, that is going to 'explode' your Mesh as you experienced.
What you want is a smaller Bevel Amount and disabling Clamp Overlap.
Let us know if that works.
Yeah basically you have to think about the relation of the values. If you have a 1 meter object and the value of your bevel is 1 meter, as well, it's all going to go haywire, because the bevel is the same size as your entire model. Same as the other way around, if you have a 1cm bevel but your object is huge, say 1 mile up, then the bevel is barely going to be noticeable. So that relationship is a crucial one.
Hey so i adjusted the the amount and disabled clamp overlap but the bevel still seems to have no effect 
well, i tried and merging everything but nothing seems to be working. I also solved a mesh issue i had where it was overlapping a button but even after that it did not work.
There is probably multiple wrong things going on. Usually you could upload your file and we could go into it and fix things and point out what's wrong. But I think it's much more advantageous and fruitful if you start again from scratch, start over, al the way from the beginning. Your brain will sound an alarm trying to convince you that it is crazy, but trust us, start over. You will get a better result and you will learn from your mistakes, you will gain speed and the second time around you will notice so much stuff you took for granted and you'll be like ooohhhh ok, I get it now. I'd say give it a try.
okay i can do one thing that is i can upload the blend file here so i know what mistake i made and then start over in a new file so i dont make the mistake again.
here is the drive link to the file: https://drive.google.com/file/d/1fU15bt3Z6gExjnUCs0Wqm9O-RWDI2lfz/view?usp=sharing
Beveling works fine:

You will need to do some clean up:
You have some inconsistent Normals: in Edit Mode Select all (with A) and then SHIFT+N.
Also the bottom of your console needs to be re-aligned:

and then you"ll need to Merge By Distance again.
There are probably some more modeling mistakes, so I'd really recommend to start over, but that's up to you.
Yup i will be starting over. The bevel still does not work though haha. Don't know whats happening