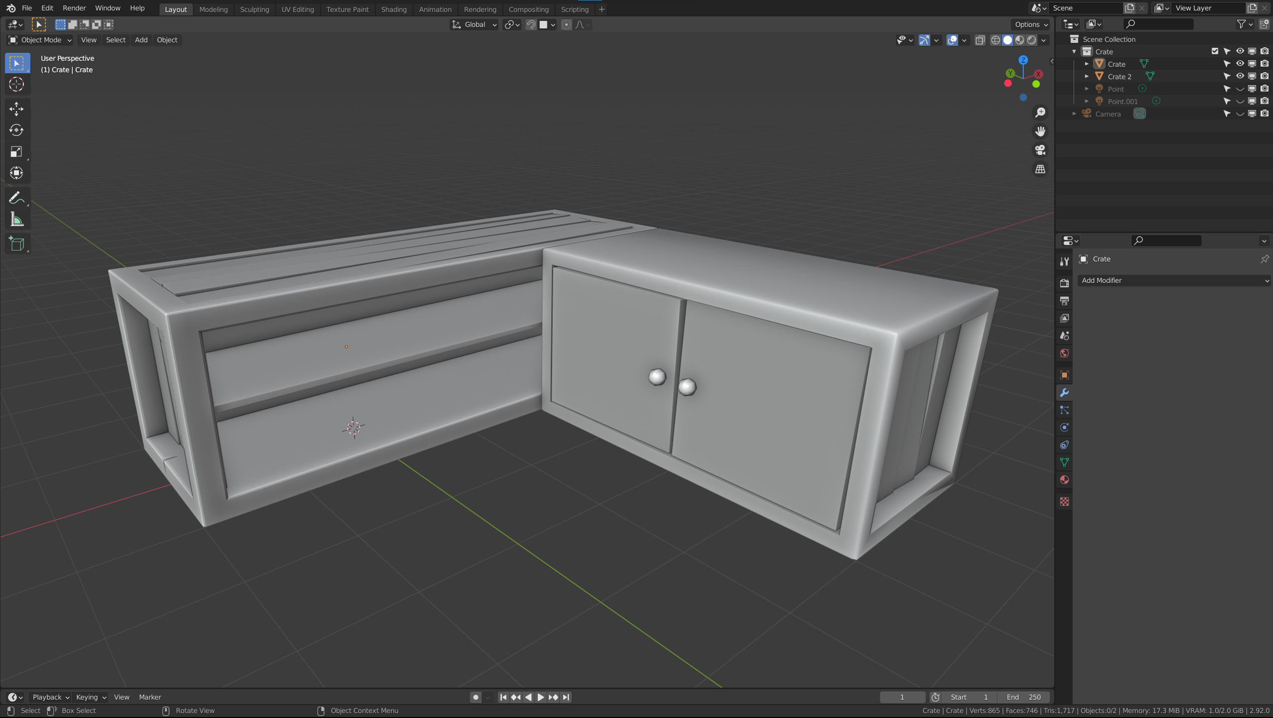
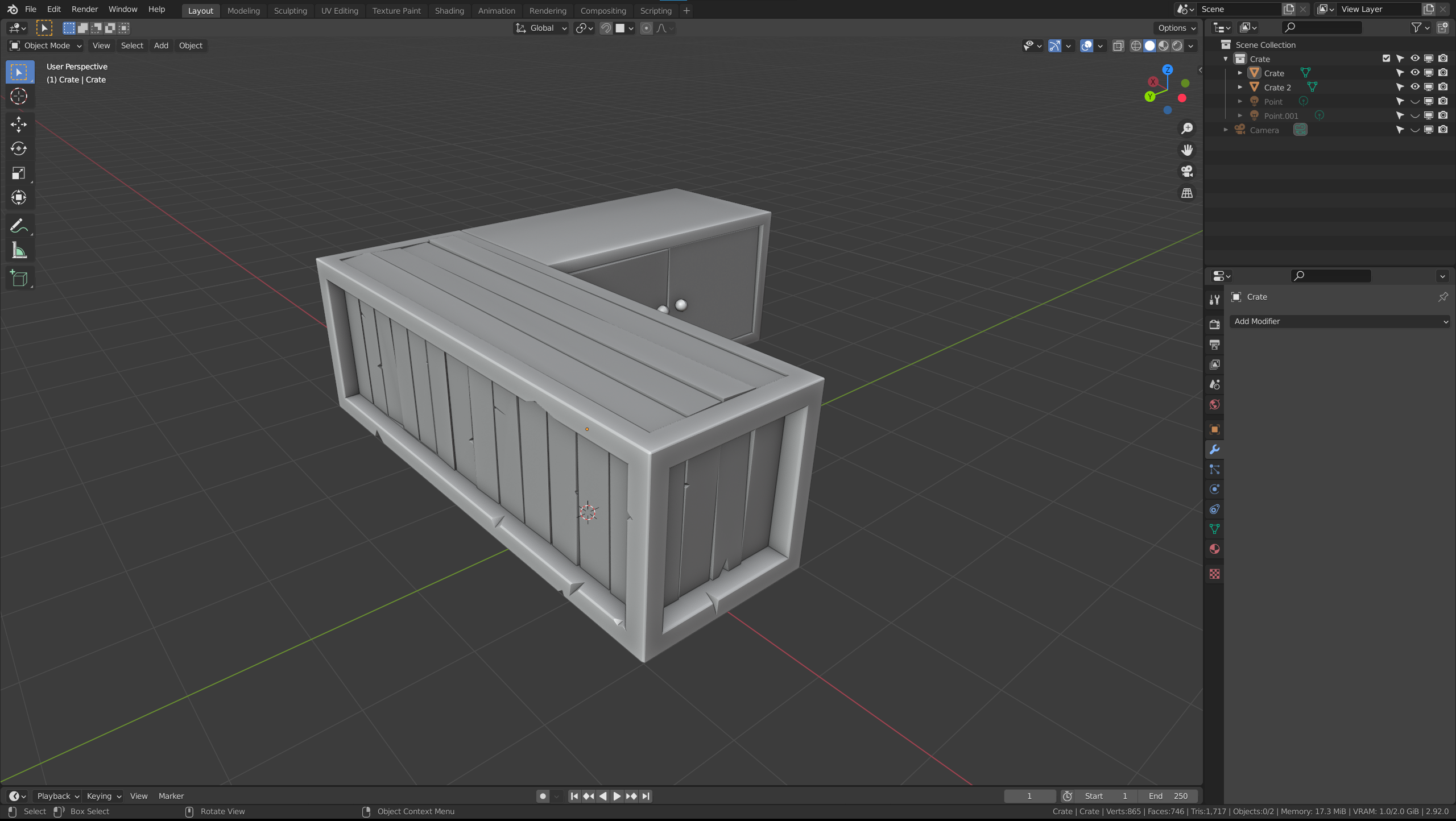
This is my version of the crate. Any feedback is appreciated.

I've made two crates, they are not connected. I like it that way because they can be moved and modified independently.


Hey,
yolopeno, that's already looking great 👍! I would add a slight bevel on the edges of the framework for that create as Kent @theluthier did with his treasure chest (here a screenshot of my version):

Nice work already, great idea too. And as mentioned with tbe beveled edges it will looks even better :D
yolopeno did you already download the project files from Google Drive here? If you need a quick test for the correct proportions, then you can check it with my file here : It's just the aligned camera with Vadim's
harbinger_ua artwork as background image. I've also seen that Kent @theluthier hasn't yet confirmed you in the assets list here. I'll ask him to do so.
Once again: You did an excellent job so far 👍😀!
yolopeno Just a quick reminder. We still need a name for our team? What's your vote?
1) Shabby Chic
2) All Access(ories)
3) Shabby Fresnel Chic
4) The Stan Dalones
You post a screenshot of your homwork here in this thread with the title:
Homework Submission - Week 1 - Crate
you also add as tag "@ theluthier" (but without the space after "@" so that it's converted to @theluthier)
This tag will trigger a notification for Kent.
Looking really good
yolopeno! I love the practical interpretation of adding shelves and even some cabinet doors to the crates. It's a great way to be authentic to the art AND introduce function. Fully points from me this week 👍
You're in good shape to begin sculpting lovely wooden accents. I will be demonstrating such accents during the casual stream tomorrow :)
Congratulations,
yolopeno , to full points 😀! I'm sure that your sculpted version of the crate will be even greater 😀!
Homework Submission - Week 1 - Crate @theluthier
I gotta be honest this is my first sculpting (in blender od real life) 😅
There is a ton of problems in my model that I have to correct.
I did just the one half of the model, the other half will be finished when I get the green light on the model.
It's pointless to do all the sculpting if the model has some flaws and has to be redone.
I didn't have time this week to watch treasure chest course but it's on my to do list list for the next week.
Any feedback is appreciated.
Please be gentle 😂




yolopeno That's already looking good 👍! I can't believe that this is your first sculpt!