Welcome! Welcome!

This here be Los Habanero House. Put on your sorting hat and be assigned to your seat.
Our Mission, should you choose to have any choice since you have already accepted it, is to make the interior of the Spice Vendor House.
It's a passion thing, for us who want to keep making cool stuff and get this project to the next level and get your skills to the next next next level or continue perfecting your skills if they already are in the next next level. We are just a bunch of guys and gals wanting to see those doors open and reveal an interior that feels like someone really lives in it.
So the official story is grounded in reality. The Spice Vendor goes out on adventures and comes back with rare spices which he prepares in his house. It is set in the real world. Yet we in the forums continuously joked around and kept making a ridiculous background story which people grew attached to. Sadly that story is not the focus of the Spice Vendor project.
But that doesn't mean we have to discard them, our crazy talks can appear on the house as easter eggs. For example statues or lamps on a counter can take the form of some of the things we've been creating through conversation. So it all goes as follows....
Melvin lives in this house or at least the house is his responsibility.

It's not his house, he has no money to own such a big place and money and ownership is for earthly people anyways. The house is the spice vendor's house, things inside are made for regular people, plus you look at Melvin and he looks more like he likes living in a cave.
The name of the busyness is Vadimspice Merchantile Homestead “Delights in Spice”
He is to the spice vendor what Alfred is to Bruce Wayne, a loyal faithful helper that very much likes to keep things tidy up. He is a master of spices and keeps the property functioning to its fullest potential, makes all sorts of arrangements, knows all and has immense talents in spices and its mixtures, everyone in town knows him and likes him, the owner of the house trusts him very much, he travels a lot so Melvin is the primary caretaker of the property.
Legend has it that the spice vendor ordered a package on Amazon and when it arrived they charged him a fortune in shipping weight, and he was like what is this heavy box? this isn't what I ordered, and when he opened it Melvin was inside and that's how he came to live in the house. How did he ended up in there? no one knows.
We kinda know where he comes from since somewhere in the house there is secret entrance that goes to his world, you exit the same house but in a different place for sure..

Turns out Melvin is secretly is a Wizard, with his wizard robes and everything, when he feels like wearing them. Kinda of like Batman, when its called for.
In his world he can grow the most exotics of spices, that is where he gets them and baffles his spice vendor master.
Melvin has a pet whale is his world...

The whale lives free and swims up river to the house when called for. Its name is Willem Alfred Whalfred DaWhale. Melvin sets up all his bags on the back and off they go, traveling to all towns, trading in spice. The whale may or may not have her own room in the spice vendor's house.
In the woods not far from the house there lives an owl.

The owl rolls around in an unicycle and carries a cement umbrella. He rides the unicycle because he can't fly and he doesn't realize he can't fly because the cement umbrella is too heavy. The cement umbrella was given to him by someone very dear to him and he doesn't want to let it go not even for a second. Plus he doesn't understand the physics of mass and gravity and you know he gets confuse, it happens to the best of us. He tries to fly but he can't do it anymore, "what in the world is happening?" he thinks to himself. His past is hindering his future.
So Melvin has a life here, he likes it. Though his noble heart sometimes gets him in trouble.

Melvin has a record for "Illegal Potions and Spells Lab Underground Operation".
But it was not his fault, he was tricked by No Mouth, All Action Red Nelb.

Melvin had no idea Red Nelb wasn't just ordering potions for his dying grandmother, Melvin thought he was saving a life, Mr. Nelb here was re-selling them and making a huge profit, cornering the market and Nelb blamed it all on poor Melvin. And now Melvin is trying to put his life back together, using his potions for the betterment of all creatures. But since people have two grandma's, Nelb tricked using his other grandma as an excuse and Melvin fell for it again. Luckily people don't have more than two grandma's.
But that is not the only life challenge.

Melvin has a bunch of merry friends, they are all good, each with their own personalities, except for the blue last one, he is totally a bully. Every protagonist has an antagonist, he even has the W, like Mario and Wario, Melvin and Welvin. More there of, blue is even the opposite of orange in the color wheel, destined to turn to the darkside.
Welvin liked to put some magical extra something something on the spices and got in trouble. Melvin was like "We are not that kind of store Welvin! No Mouth, All Action Red Nelb tricked me with his grandma, twice!" A fight like in the tower with Gandalf and Saruman broke between them on the third floor of the house. It was not pretty.
Just what we already have been doing on the collab. It's the chance to make your own stuff with the skills we already learned. For now we don't have a direction of how the interior is going to be. Kent is working with Vadim to give is a north to follow. We'll wait for that but in the mean time we can start working on generic things that will be in a house no matter what. Pick an asset and say you want to do it and have a go at it.
thank you
spikeyxxx
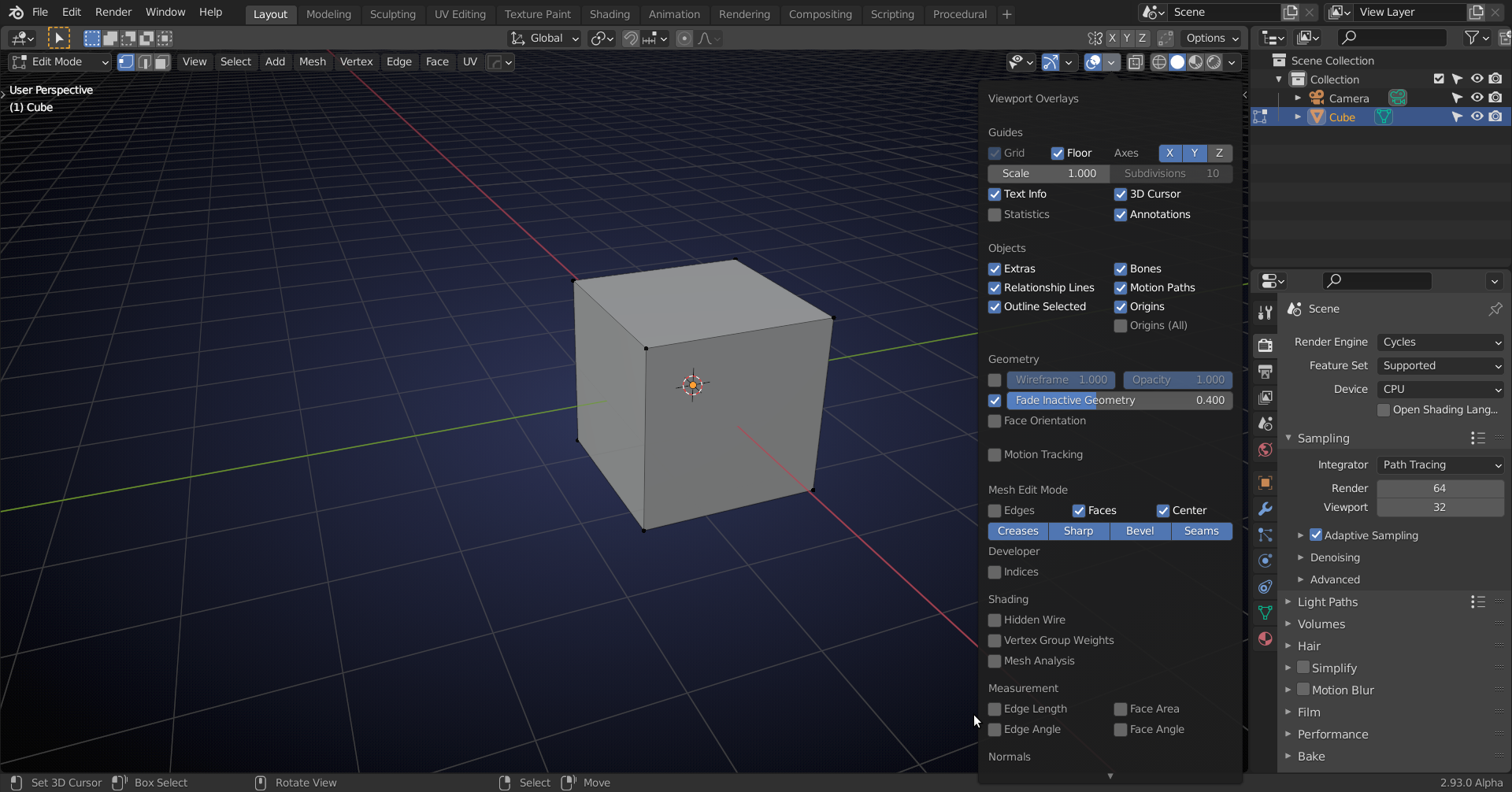
one more question , been looking a while now but i cant find the measurments option to enable and disable. i tought it would be at viewport overlay but guess not, been looking at several places but i no longer finds it . i use blender 2.91
yyukinoh1989 you are right, it is in the Overlays, but you need to be in Edit Mode to see it:

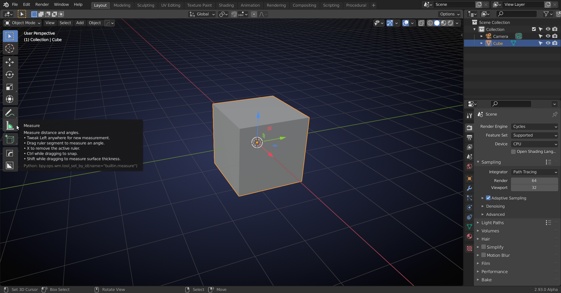
Alternatively, there is a Measurement Tool, that also works in Object Mode:

But I've never used that one myself.
Thank you once more, indeed the measure mode is not bad but its easyer with the measurement option enabled
uploaded the new version but somehow it looks not right .
first want that the base of the model is good before i try adding those details
I know what you mean Jake, I agree it fits Melvin more, a cave-man like environment, but can't a guy get a life? why work long hours at CG Cookie making all that cash? Doesn't Melvin deserve the good life? He still hasn't made the down payment at the bank, he is considering buying this house, Melvin is just wating for your blessing Jake. He is finally ready to settle down, if you let him.
Done that, but still someting looks weird to me , unless i am the weird one xD

It's getting there. The part were you sit looks too wide compared to the reference and overall the wood sticks are more crooked, that's a tricky one. Maybe watch Kent's Treasure Chest Course for a refresher.
Looking for Yukino stuff I saw there are two other files, awesome. Keith and Lady Mito I'm sorry but I took a little peak to see your stuff, I got curious, and you guys are killing it, looks cool. Only thing though is that they are not to scale, those things are huge. I'm leaving the table as it is, gotta move on to other stuff.


That's about the size of a 150 lbs (~68 kg) coffee beans bag (yes, I've got one of those).
indeed , they need to be lesser perfect running right. but perhaps if indeed the sit part is lesser wide it will be better. ill continue tomorrow and hope to get it more alike :)
thanks for the feedback already
Play with a lattice modifier and see what you get. To me it seems like if you don't use the lattice, it's not stylized enough.
Yes! I hadn't looked at the scale just yet, but I will for sure 👍
spikeyxxx you must really love your coffee!
Dude that is a great goal you've set yourself. That looks a freaking challenge to make that in low poly. I think it is going to look great on the wall of the house.
ladymito Great, now it's to scale :).
The shadow thing on your model, JL made a great video about that.