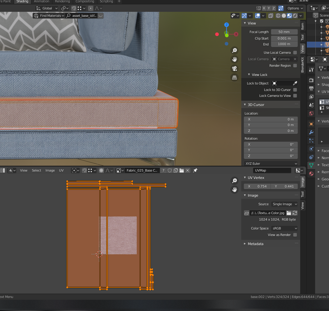
The face looks darker in viewport shading and when rendered.
So far I checked the normals, deleted the face and filledit again and unwrapped the mesh again
Does anyone have an idea what´s going on?

The lighter edges are because of the seams which I added with another UV map.
Seams

UV for the whole thing

I also tried to pack the islands and scale the texture with a mapping node instead of scaling the islands, but the same issue occurs
I was able to solve the issue.
Rotating the UV of the face for 90° fixed it