Hi,
I'm getting these weird artifacts in certain places when beveling.

In the first screenshot it almost looks like the normals on the top right face are opposite of the bottom right face. Try recalculating all normals (A, then Shift+N) to see if that fixes it. If not, upload the file here or to pasteall.org and I'll check it out.
Recalculating normals didn't help. I've uploaded the blend file here:
https://www.dropbox.com/s/kndvev5za8cv85u/weapon_problematic_bevels.blend
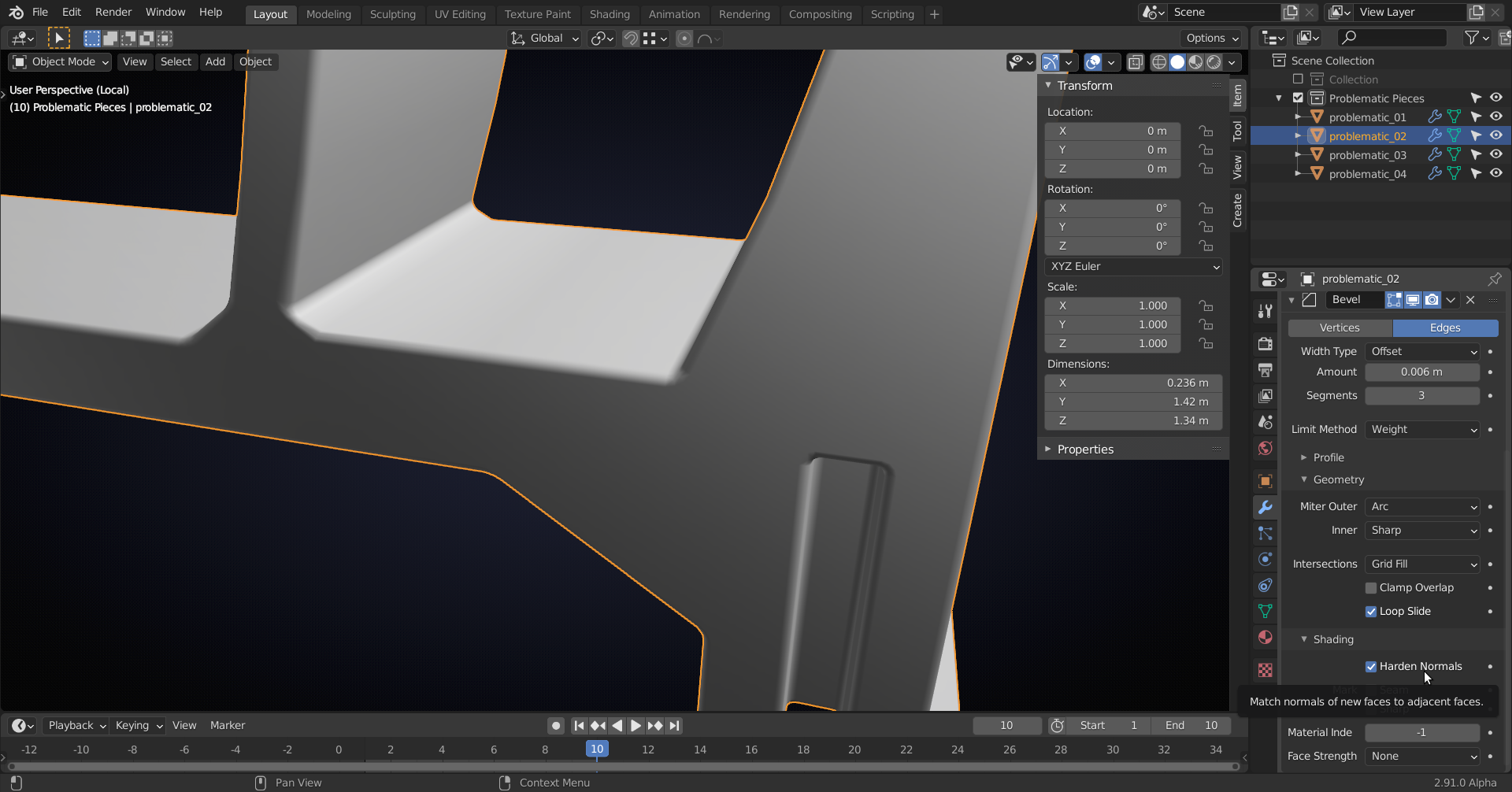
I've named the objects with errors and put them in a collection called "Problematic pieces."
If you mean this:

Try changing Miter Outer from Sharp to Arc. And then you get some shading artefacts, that go away if you enable Harden Normals:

I'll leave the why to @jlampel ;)
Ok, just like
spikeyxxx mentioned, changing the Miter Type helps here. That wasn't even an option when I recorded so it's a new feature and why your bevel results look different than the video.
Arc creates much smoother geometry in this case:


I'd also recommend bumping up your Auto Smooth angle to the max of 180. That way the only sharp edges will be what you manually marked as sharp.


The new Harden Normals bevel modifier feature, like Spikey also brought up, will solve all of your flat-surfaces-not-looking-flat problems. You also need to switch the Limit Method from None to Weight for the problematic_04.
Hope that helps!