I'm wondering why scaling down the rivet's backside UV-island also changes the stretching color of the front UV although they aren't connected.
Yeah, it appears to take some kind of average of all that is in Edit Mode( , whether it is selected or not):

So, even if in this situation you would deselect the 'red' cube (in the 3d viewport), the other cube will be green, although there is no distortion at all on that cube or its UV's...
There was a 'lengthy' discussion about this and similar strange area stretching behavior (is it a bug?) here: https://cgcookie.com/questions/11312-difference-between-angle-vs-area-uv-s#answer-37412
Thanks,
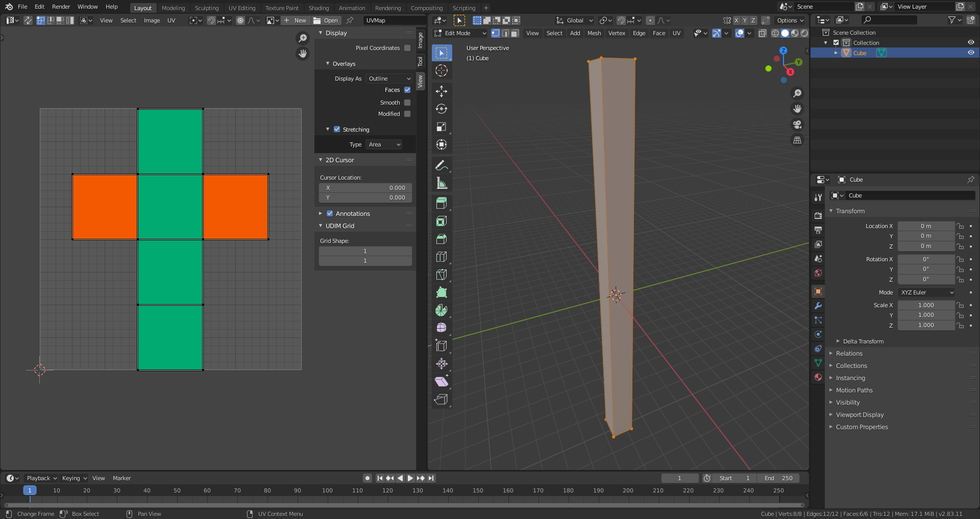
spikeyxxx, I also saw this behaviour when scaling the default cube only along global Z. Even the undistorted top and bottom squares changed their stretch color.
Thank you,
spikeyxxx, for this demonstration. I get this just when scaling the default cube along global Z by factor 16:

spikeyxxx This was the fastet answer ever from you to one of my questions 😀👍: Just a few seconds!
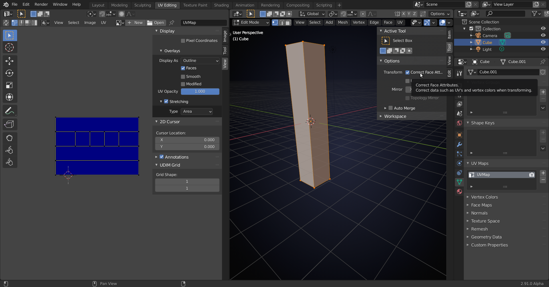
duerer Strange, but since version 2.90 Beta there is a new option:

Haven't completely figured out what it is doing, but it keeps the blue, at least in this situation...
The Cube now suddenly has 7 Faces if I see this right, four stretched ones and 3 square ones....curiouser and curiouser...
I must correct that last remark: looking at the Face Dots, it's still just 6 Faces (luckily):

duerer maybe it is something like this:
here the UV plane is stretched:

When we scale this down in X direction (U), to make it 1 by 1 again, then the 4 long sides of the cube are still stretched in X direction, while the two square sides will be squashed down in X direction.
More of an intuitive idea, than an actual explanation, but still...