The rocket is there when I play the animation, but when rendered it is missing. What could be the problem?
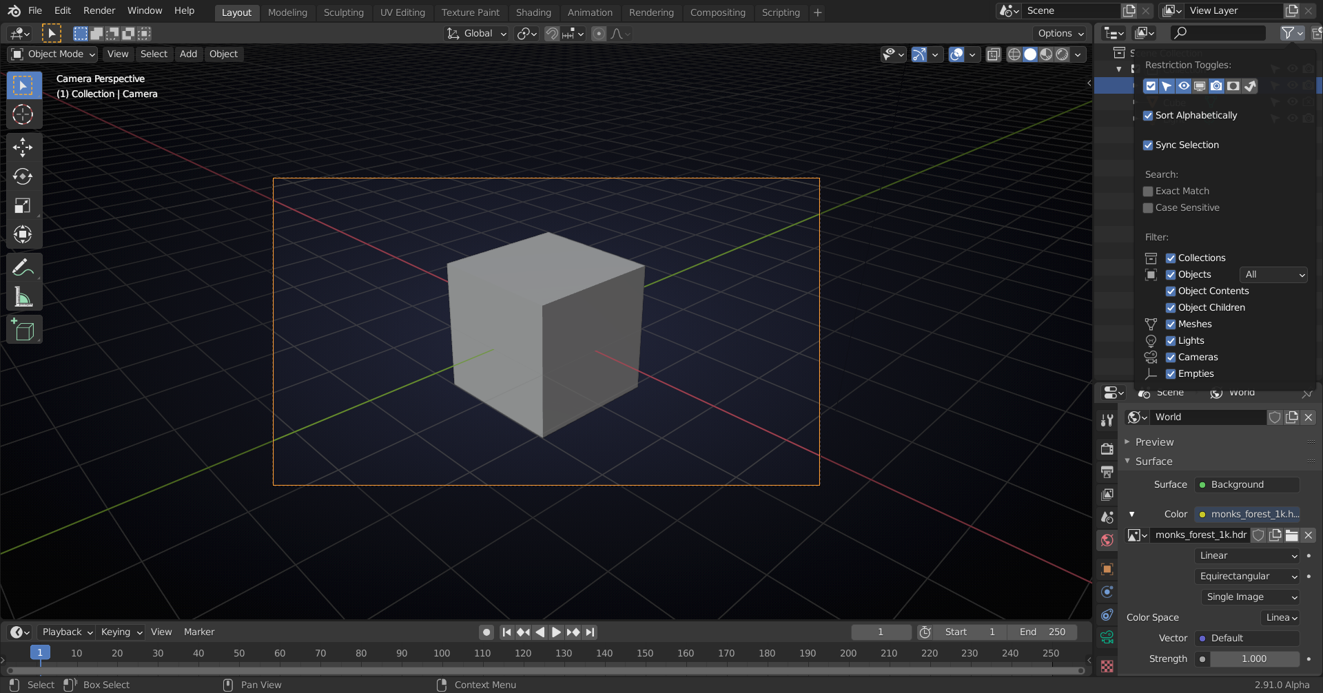
The problem could be that you have the render (camera icon) disabled for the Rocket Collection:

If you can't see that icon (I think it is disabled by default, to 'save space'), you can enable that in the Outliner Filter options, Restriction Toggles:
