Hi,
I create the camera, it appears the same level like launch pad and surface, I press zero, but then nothing is working that would help me to position the camera. Not the E,Q, not the shift+tilde, none of the arrows. I have only 1 camera in the scene collection. Thank you for any help!
If you select the Camera, then you can move it with G and rotate with R. As far as I know you cannot move anything that is not selected.
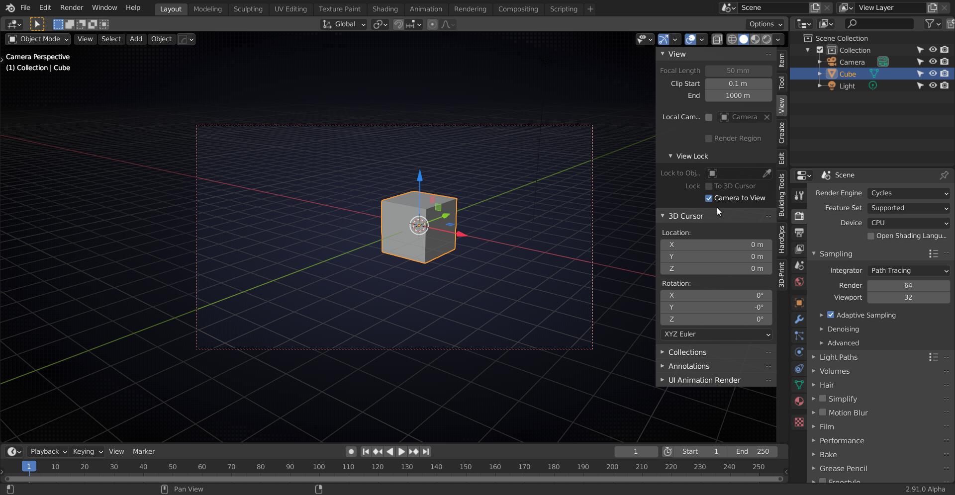
What you can also do is to go to camera view (Numpad 0) and then enable Lock Camera to View:

now you can navigate your viewport as usual, but your Camera will see 'the same' as you see in the Viewport. Notice the red 'rectangle' around the Camera View. Don't forget to turn that of again when you are happy with the Camera position.
vsr If you also find that you have a decent view you want to camera to capture you can hit Ctrl + Alt + Numpad0 and the camera will instantly reflect the view you are currently looking at in the viewport.
Be careful with the Lock Camera to View CheckBox because if you forget and leave it on your camera is going to go for a ride with you. Like a horse on a merry-go-round. :)
I increased the orthographic scale on camera. It took me a long time to figure out because I skipped around after exiting out of blender without saving, and it was just my frustration that I missed the step. xD
The shortcut for starting the "Walk/Fly Navigation" is dependant on your country's keybord layout. For my German keyboard it's Shift + ö although the shortcut setting in the "Preferences" shows Shift + ` as the default shortcut.