Selecting objects by name

@theluthier as to your question on the stream: dostovel was right about using the filter/search in the Outliner, but that only shows the objects with that name. But if you then, in the Outliner press A, all objects in the Outliner are selected and that are only the objects with the desired name: mission accomplished!

  • Shawn Blanch(blanchsb) replied

    I'm going to play with this when I get home! Nice work spikeyxxx 

  • spikeyxxx replied

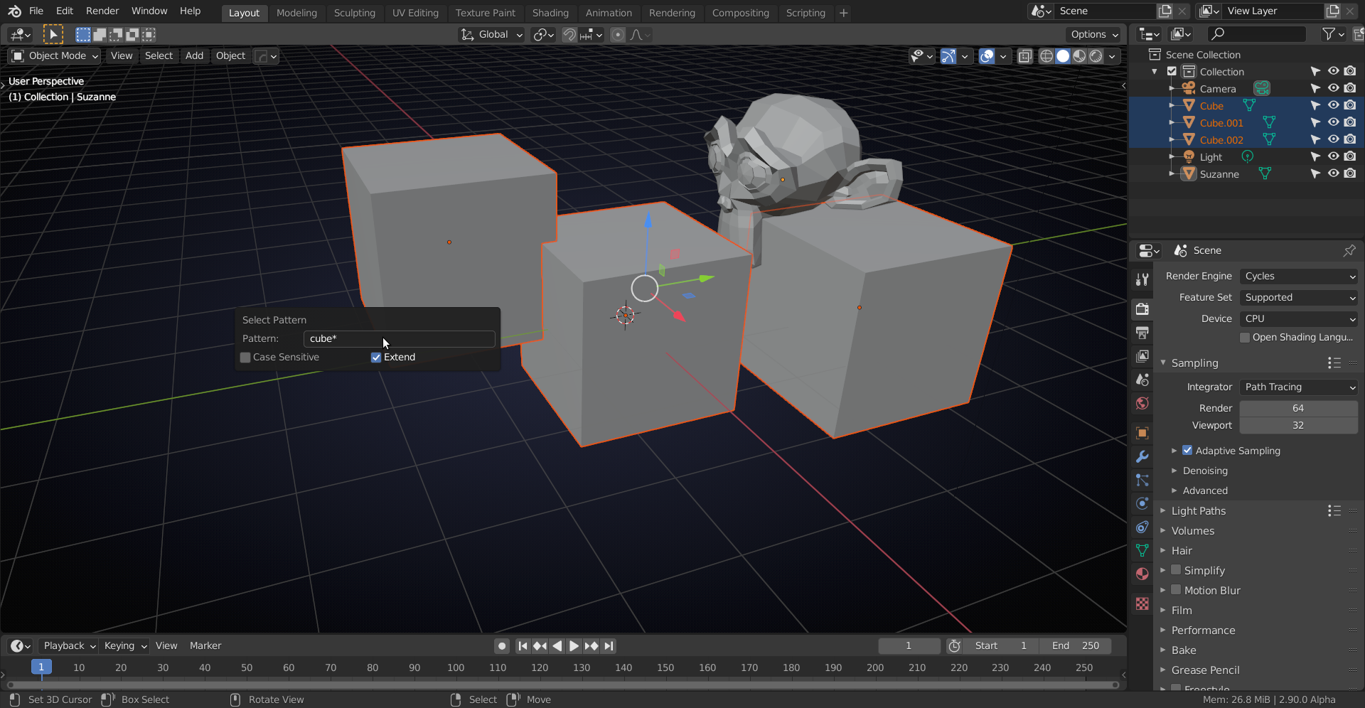
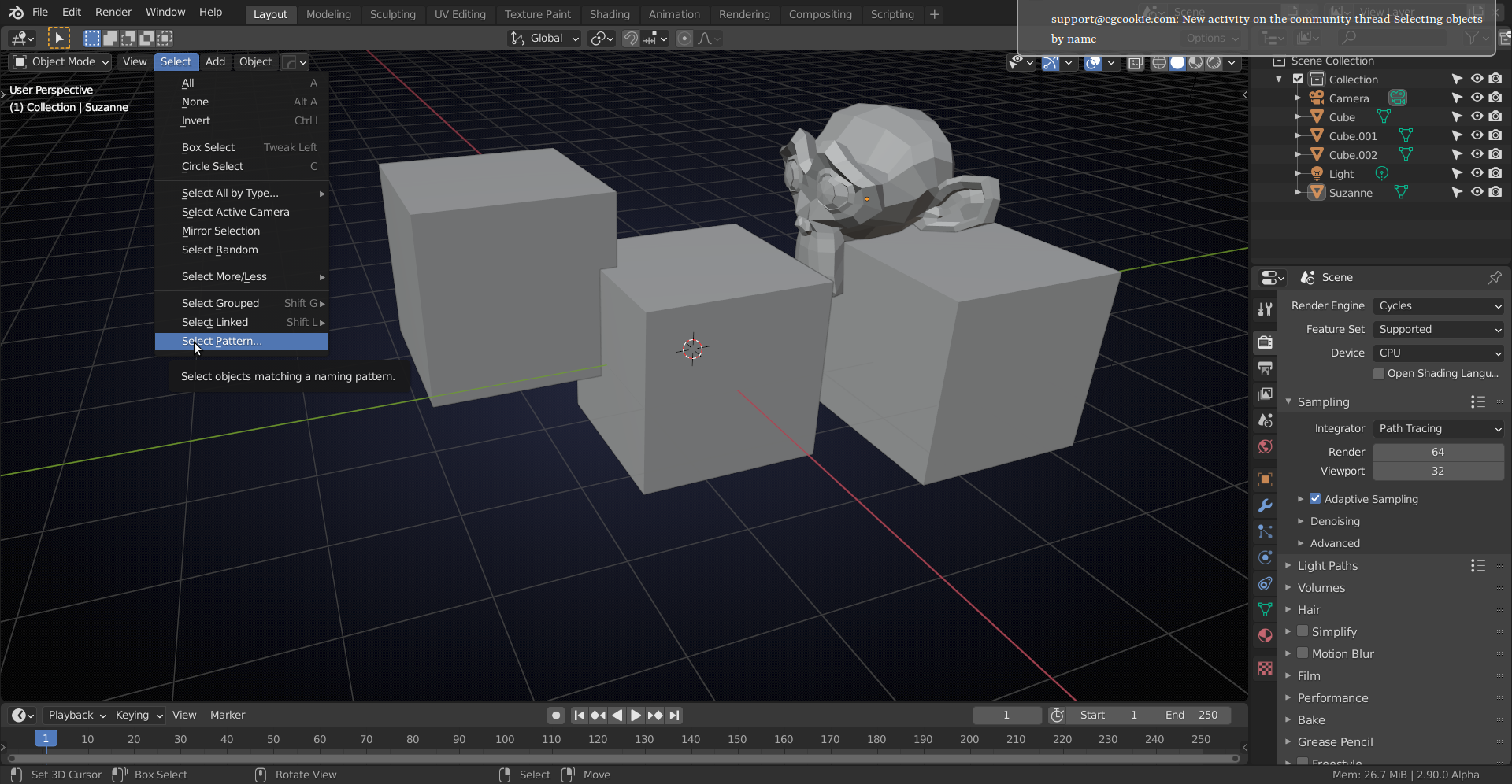
    Sorry, it's even simpler:

  • spikeyxxx replied

    This isn't even a new feature; 2.66 also has this. That's the oldest version I have on my PC...

  • Shawn Blanch(blanchsb) replied

    Man the double whammy! That is even cooler!

  • Kent Trammell replied

    Select pattern! That's what the doctor ordered. Thanks for digging up this nugget spikeyxxx 

  • Shawn Blanch(blanchsb) replied

    I love how he apologizes when he finds an even better way.

    Truly a humble guy.