Not sure what happened but now the left 3-mouse button when used for selecting edit veterex, edge, and plane does not work right.
I select the icon and the icon heighlights, but the left select has no effect when selecting the desired element in the mesh. Same problem in 2.79. 2.82 and 2.81.1
default does not work …. so any ideas...
Does it work if you right click?
Can you confirm you are in edit mode?
ffxswan take a look in blender edit preferences on the Key Map menu and look in the preferences section.
If this does not work go ahead and post a link to your blend file from dropbox or similar service.....and I can try taking a look.
No did not work...
ended up having t uninstall blender, delete the folders (all of them) in the Blender Foundation App folder... then I reinstalled blender 2.83.1 load.... working fine now...
thanks for quick suggestion.
Jeez that's rough. I'm glad you got it working again. That seems really strange. I hope it doesn't happen again.
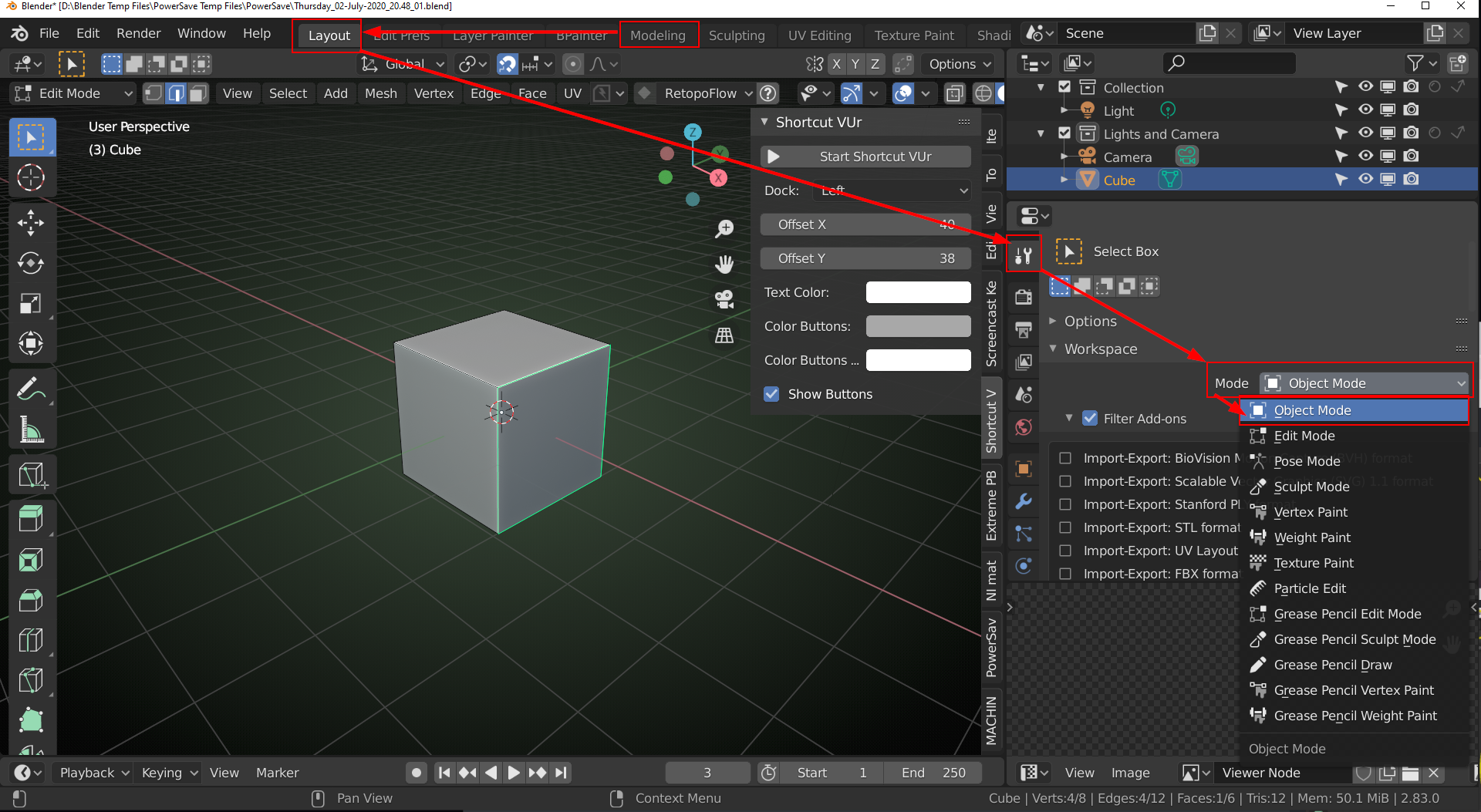
Ok.... try this as it is consistent in 2.83
if you are in LAYOUT and go to edit, you cannot do the block select.
BUT
if you go to Modeling and put object in Edit... then you CAN us the block select.
Is this the way 2.83 supposed to be? Block select only works in Modeling?
I wonder if you are activating different select types with the W key or similar. Can you do a screen record and post it to YouTube and post the link here or take a screenshot of your entire blender screen while you are experiencing the problem, and maybe I can see what is going on.
ffxswan
Sounds like the Toolbar Panel on the left has a tool activated that is different than the standard select behavior.
Box select should work in both object and edit mode on most workspaces. It sounds like you just activated some tool you didn’t intend to.
W key on the keyboard cycles the different selection styles typically. (I used left mouse button for selection and this is the behavior I experience)
W key cycles through Box Select, Circle Select, Lasso Select, and Move Selection tools. It is also the top left icon on the toolbar that can be activated with hitting T on the keyboard.
it should be the mouse icon. You can click and hold on it and pick the different types of selection tools. Box Selecting objects should work in Layout or any other Workspace.
If that is doing what you are showing then indeed it is not working properly. Is this an original file you made or are you opening it from another source like a blender file download from someone else? You may be loading their workspace settings and something might be messed up with that?
I am definitely not experiencing that on blender 2.83 official release.......... :(
I guess I am a little stumped to be honest but I can try a couple of other ideas.
Option 1. Open blender fresh with no file and try out the default cube in the LAYOUT tab and then go to edit mode and see if the behavior is the same.
Option 2. It appears to be working on the MODELING workspace so I would think there is a setting activated or deactivated on your LAYOUT workspace. You can delete the LAYOUT workspace and then duplicate the MODELING workspace and rename it back to say LAYOUT then just go into the workspace options and change the workspace behavior to be OBJECT MODE instead of EDIT MODE
You should see that behavior disappear. I would save that as the new startup file if it is. Just make sure it looks the way you want it to before doing that because it will default to exactly how you have everything set up from then on.
I am scratching my head though. It must be some setting that was changed only in that workspace. I did the same thing with my N panel View Tab on the Camera Clipping Settings on one of my workspaces and it was driving me crazy.
Let me know if that doesn't work then post a link to any blender file you are willing to share that exhibits this behavior and I can open it and try to see if I see it.
Option 3: ALSO.....important note: If you are indeed loading a file created by someone else you might have the LOAD UI turned on and you are importing the settings from their file. You can turn that off on the Open File Menu Window on the right side and it will keep your startup file layout intact.

Option 4. Try reloading factory settings and see if it is the same unwanted behavior. If it is then.............I am fresh out of ideas homie. But let it go down in history that I tried to help haha.
Hi Chuck! It's actually very simple:

You're in the wrong Mode! You are using the intersect method that uses the intersection with already selected verts/edges/faces.
Man I was thinking the same thing but as I was looking at it on my phone I guess I missed that. I'll bet that is it
spikeyxxx
Will check this out....
as to importing it from somewhere else... this is an old 2.79 character I have had for 4 years... so this is the first time I have seen this going on.... will get back to you all...thanks
Don't understand why... but it appears that in Layout or Model, there are two icon selection that will not let you use block select... the other three do.... thanks all

They all let you box select, but each in a different way. Hover your mouse over the icons to see the tooltips.
From left to right: make a new selection, add to the already selected, remove from existing selection, invert the selection and the, already mentioned, intersection with the already selected.
They are like boolean selection methods.