My UV unwrap is outlined in white but has no fill color.. not green, red, or blue. What does this mean and how do I amend this?
I have tried Googling why my UV unwrap turned out this way but I haven't found a solution.

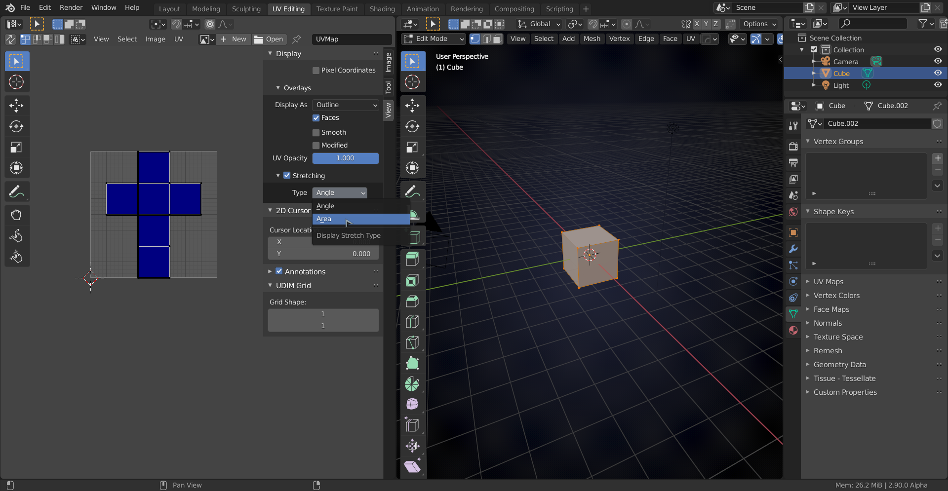
This is perfectly normal, O Kelly. What colors would you like to see? If you want to see the stretching colors,(which I think you do,) you need to open up the right (N-)Panel and enable the stretching Overlay (under View):
Thank you for this! It is exactly what I needed. I think I missed the step where we enabled the stretching overlay. Problem solved!
+1 for spikey saving the day again. Don't worry
panthra we have all done this a time or two.