hi,
i followed everything but in 3:06 my sculpting is not showing at all. what I'm doing wrong? I'm using blender 2.82. Thanks
You have a Modifier on your Cube. My guess is that that's a Subdivision Surface Modifier. That needs to be applied! There is also a warning in the Modifiers Tab:

Apply the Modifier and try again.
Just in case somebody looks at this question, because they can't figure how to click apply. In Blender 2.9 for some odd reason in the modifier tab, the apply button is gone. Click the arrow next to the camera which is the render button to get the option to click apply. Now when you go to sculpt mode the brushes will work and the warning message will disappear.
Or just hover over the Modifier and press CTRL+A to Apply.
If you want to Apply all Modifiers on an Object at once:

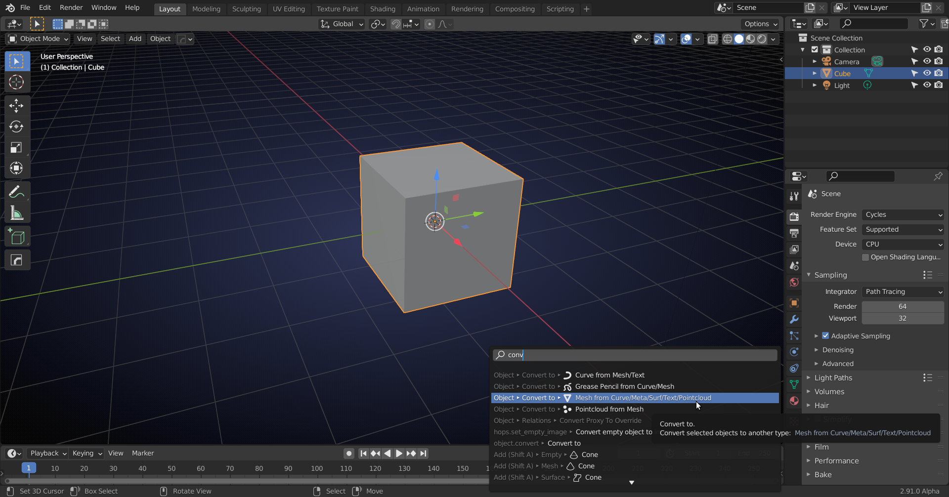
This will apply all the modifiers. If you find yourself using 'Convert to' a lot (like I do), you can put it in your Quick Favorites...
CTRL+ A is used for applying in several cases (e.g. Object Mode > CTRL+A > Apply Transforms: Scale, Rotation, Location, etc)
That makes it easier to remember ;)