Using hair particles as filler between hair cards... using particle editor I cut out the areas I do not want particles to show up (cut out parents) to get my blend area but when I added children to give it some bulk the kids show up where the parents have been removed.
How do you get rid of the unwanted children? or is there a setting I am missing that I need to adjust?
Thanks


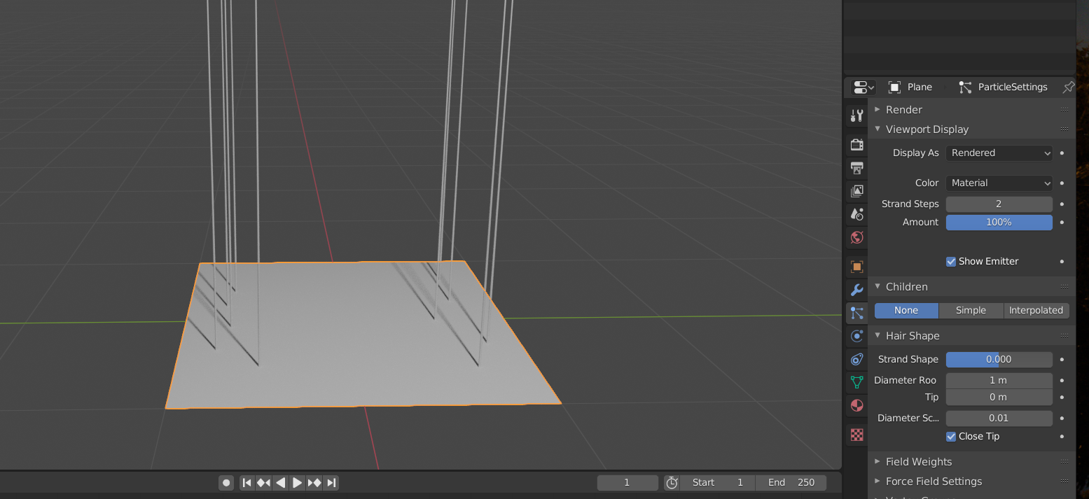
Hi Chuck, my guess is that you are using Interpolated Children and they get interpolated between all the guide hairs (parents):

with Interpolated Children:

with Simple Children, they are placed in a Radius around the guide hairs:

Yep... that works.... you are the first person in all the videos I have watched explained the SIMPLE selection...stayed away from it because others did......thanks...