I was following this tutorial but I cannot marge 2 vertex at last or at first. In my first try I managed to merge the first 2 points, but then I couldn't select anything, not even going to object mode and then edit mode, or selecting, in edit mode, faces, edges, points, nothing.
I've tried my scene with Blender 2.83a first, here it is where it doesn't allowe me to select after mergin.
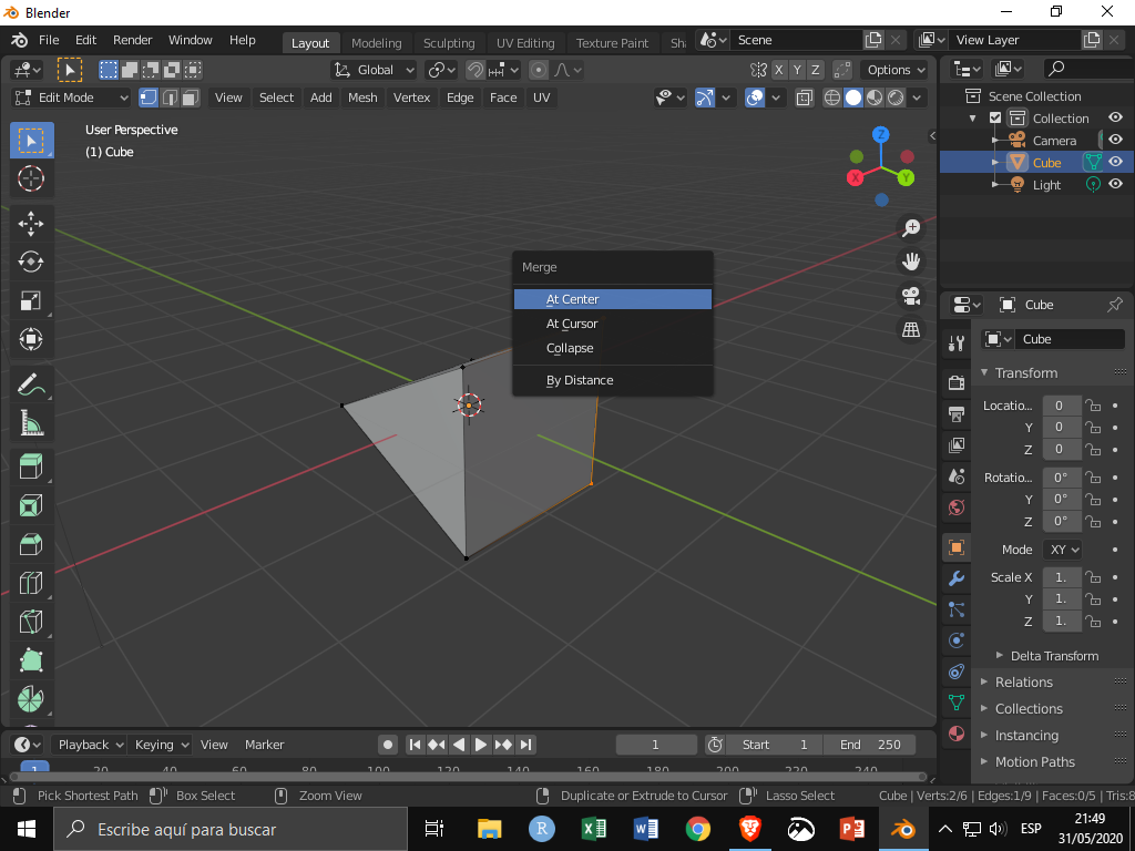
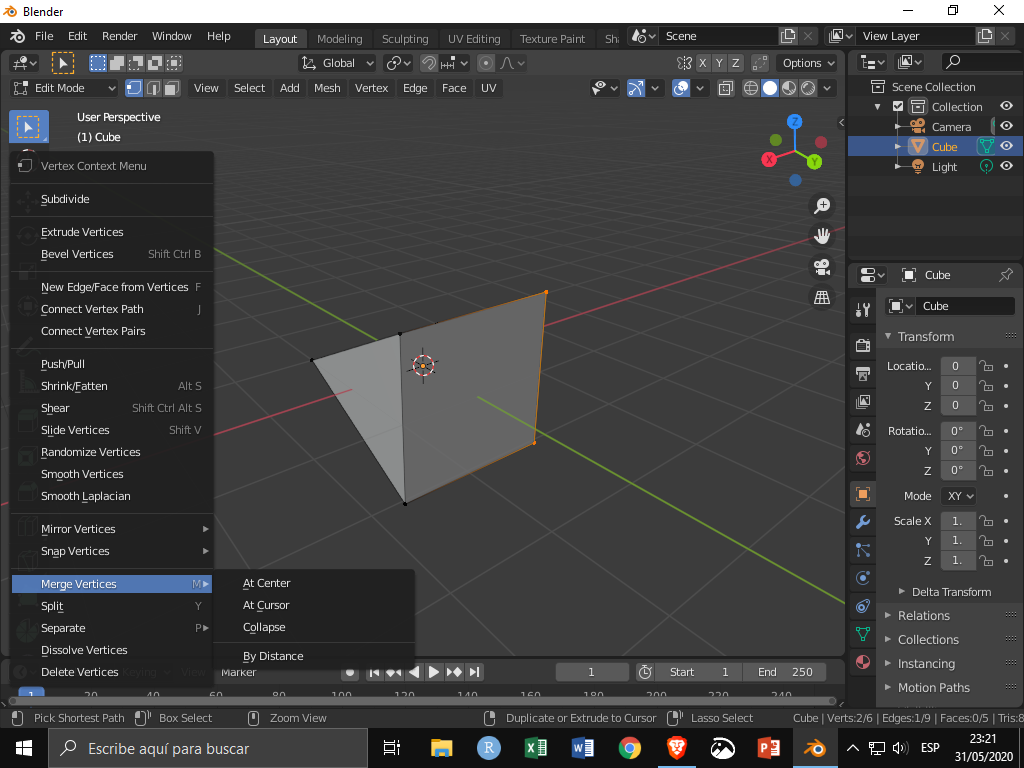
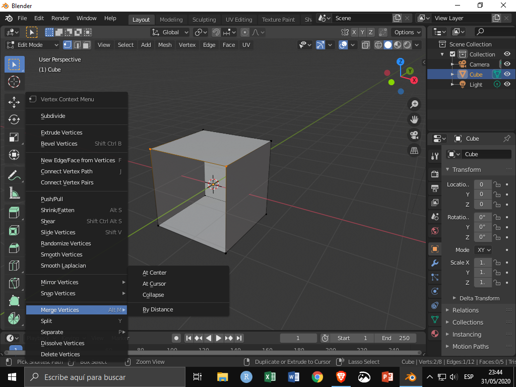
In Blender 2.82 I tried to reproduced the "bug" with a cube. But now I don't see the merge at last or at first. How do I make it appear?
This is doing right click:

Ty.
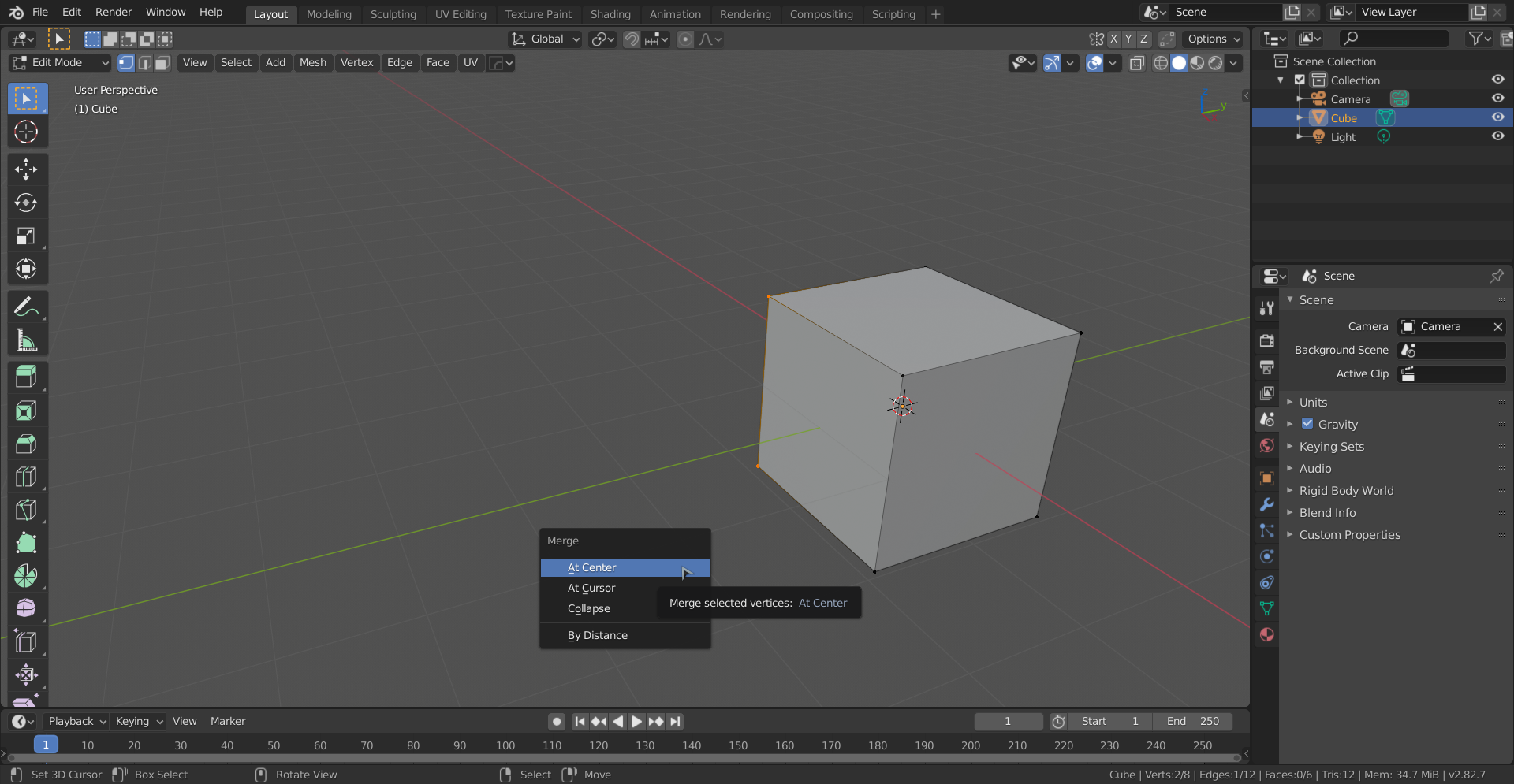
I do not know, why you couldn't select anymore after merging, can't reproduce that, but in those screenshots, you do not have a first or last Vertex (both were probably created at the 'same' time, maybe by Box-selection. If you'd select them one after the other, you'd also get the option to Merge at First or at Last.
oogonzales when you select one Vertex after the other, the last one selected is the Active one and has a different color (white in standard theme):

As opposed to:
