I was following everything smoothly and filling in the metal pieces. but when painting this one piece in particular it caused a small area of the image to get painted as well, which streaks across multiple UV's. Is there any reason this might be happening?
before painting
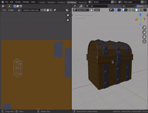
after painting (you can see the problem emerge in the top center)
My full UV unwrapping for reference (with the problem mark in place)
That is weird. I wonder if it is UV related? I believe there is a fill threshold adjustment you can make to the fill paint brush that should detect. You might want to try playing with that.
Don't know what's causing this. Could you provide your .blend again, in this state, where the problem occurs?
https://drive.google.com/file/d/1xkUVn4qRSrkiUgGA_XSLURv4nhhALbhi/view?usp=sharing
here is the blend file. hopefully you can find something that I couldn't. Thank you for your help!
Whoops! My bad. Here, this should be the right one then https://drive.google.com/file/d/1R5Qoka0rX2tnZqWEFHQgsUKYIR_kQ9PR/view?usp=sharing
This is really strange! I have no idea (yet) what is causing this. Maybe it's a bug???
I will look at it a bit more tomorrow, but I can't guarantee that I will find what's wrong...
In the meantime, as this only seems to happen when filling, I would suggest you fill all the metal pieces with 'blue' and after that fill the wood pieces that are affected, with 'brown'.. Then you can start painting and should not have any problems anymore (I hope!).
Wow that is crazy weird. I can't explain that, but hopefully this is a fluke. I did not have this problem when I was going through this course so maybe this is a one time issue?
I would say just do most of the painting and then go the the image editor and paint away the abomination haha. Then move on for now. so you can finish. @theluthier can you tell what is going on with this?
mmateocm I can confirm the odd fill behavior. Very weird..I tend to agree with Spikey that it must be some sort of bug.
Thankfully it can be fixed easily be enabling the Paint Mask button:

This option uses your mesh selection in edit mode to mask out the only paintable surfaces in Texture Paint mode.