In solid view, I noticed that the walls of the bedroom automatically appear/disappear from my view as I orbit around the scene. It seems that anytime an external wall points in my direction, it is hidden so that I am able to see the inside of the bedroom.

Sorry for the non-lighting question, but this is really neat, and I was wondering if you could share with us how to set it up (I couldn't find anything online as I'm not sure what this concept is called).
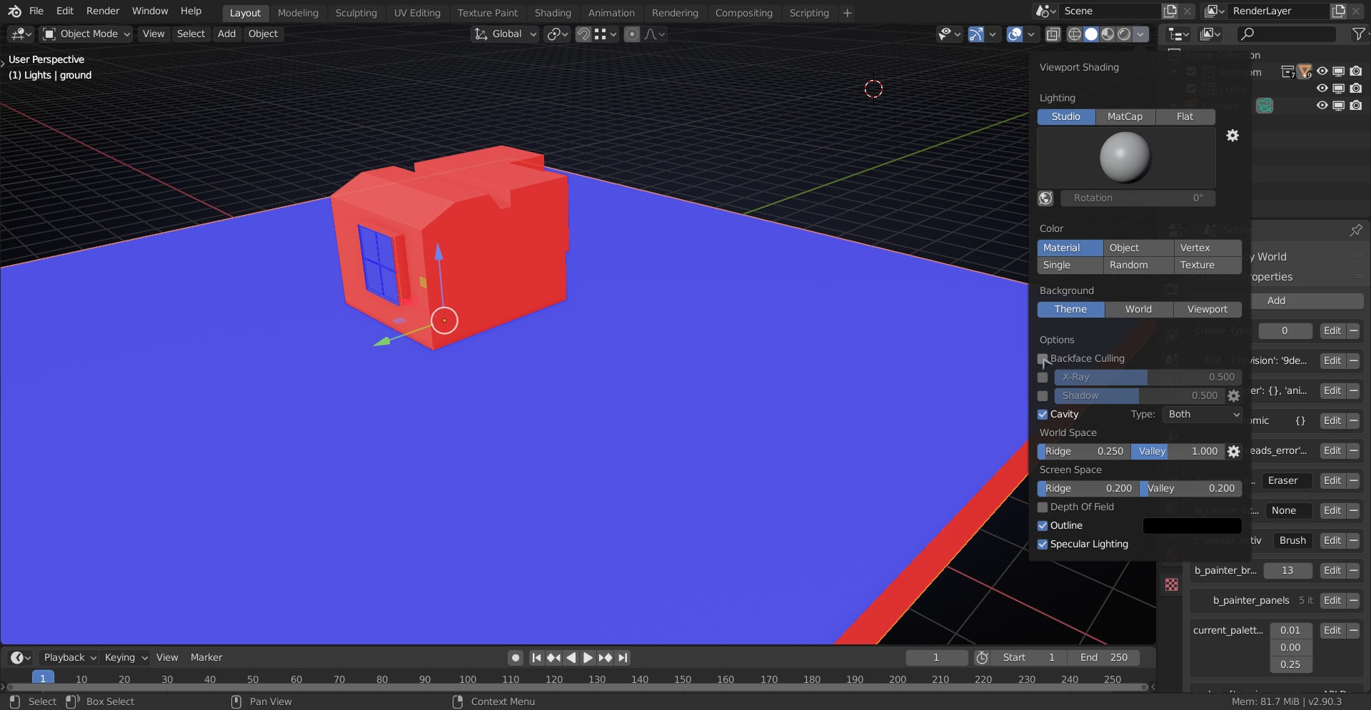
I believe there is a setting in the object data section of the properties menu for each plane if I remember correctly. @jlampel yould be able to share his secret though.
Flip the Normals of the room, to make it 'inside out' and then in the Viewport Shading enable Backface Culling.