Hi there Wayne.
I seem to have run into a problem with the Stomp character. For some reason in my all my blend files where i LINK stomp in, he refuses to appear in my finished renders. I've made sure to check the render visibility in the outliner, checked visibility under properties tab and still nothing. The weird thing is, that both Torque and Rivet is rendering fine.
PS: Thank you so much for the awesome course! you're such a wholesome teacher.
I've added my blend file below if you want to take a look:
Hi Matutone
The file you sent doesn't work - because it's linking to the location on your machine.

But I've tested Stomp here and it renders fine when linked. (Don't you hate that)
So I'm not sure why he is not showing in the renders on your machine.
I would try in a freshly linked file and see if that helps.
Hi again Wayne.
Thanks for the reply.
I might be experiencing a bug.
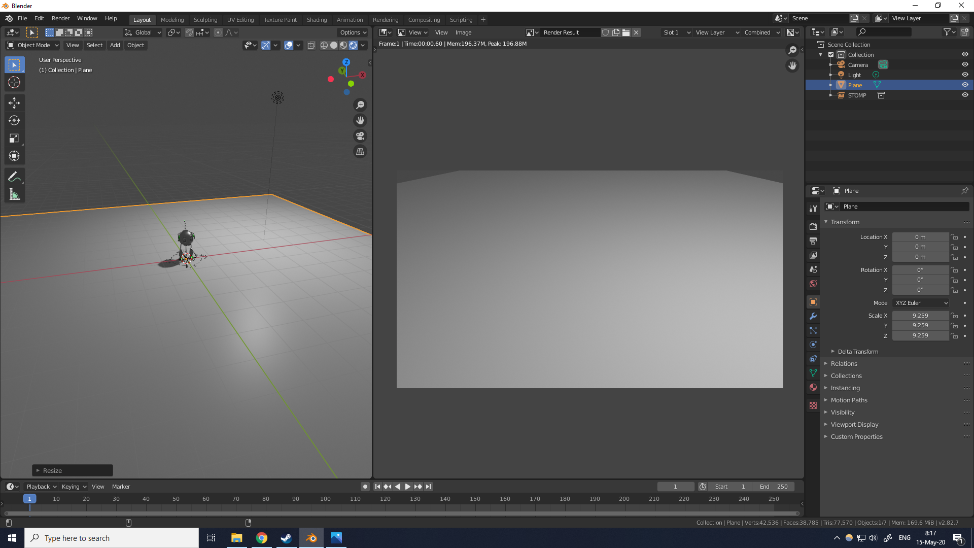
I've uploaded 2 pictures. The first one shows all 3 bots together, but Stomp for some reason is missing.
The second picture is a newly created blend file, with a newly linked Stomp - but still nothing.
If there's some last resort solution you can come up with, that would be great. If not, then that's okay as well.
Thanks for your time.


Hi again Wayne!
I've fixed it!
Had to redownload the Bots and that seemed to fix the problem.
A quick question.
How would i go about linking my old rig, with the new freshly linked bot?
Thanks again.
if you replace the old rig file with your new version (and everything is named the same) it will automatically update everything.
If it's different, you are better off to relink a fresh rig, and then append in the animation data from your most recent animation file, Then you should be back on track
Hope that helps.