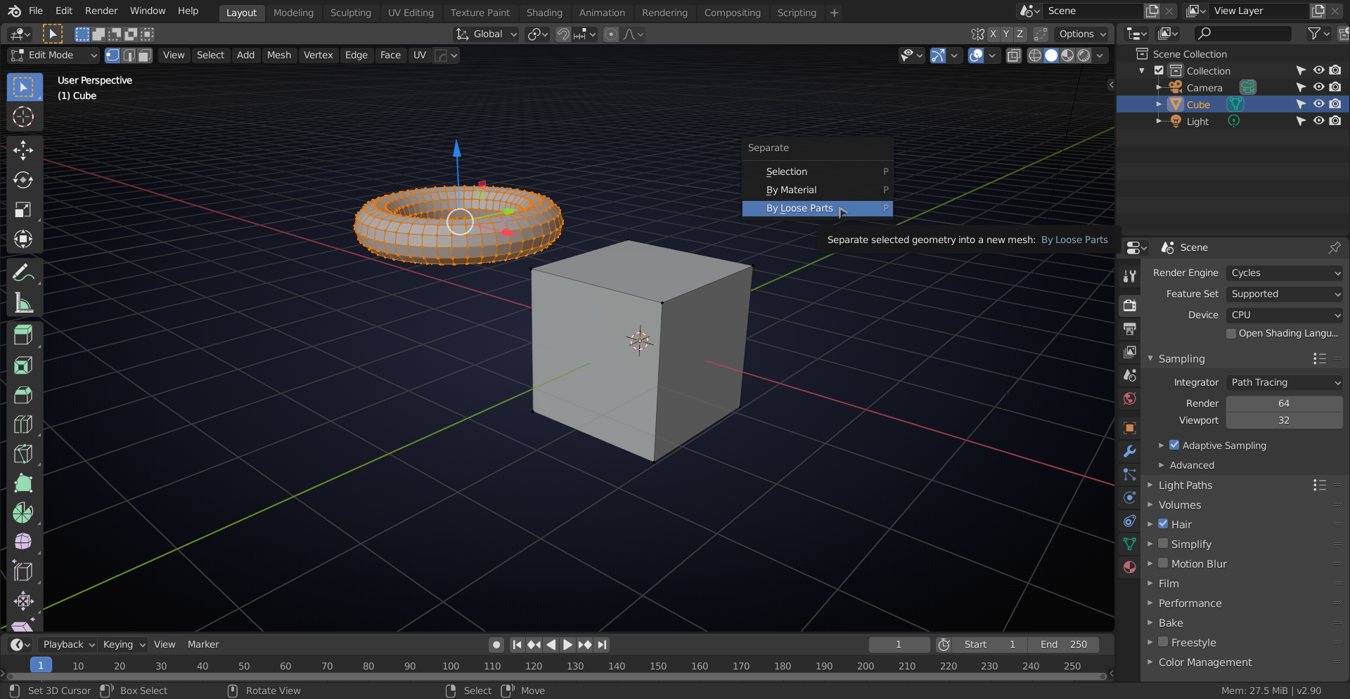
I was working on one of the assignments, and accidentally added a mesh within another one while in edit mode, instead of adding it in object mode so that it would be separate. Is there a way to separate that, or will I have to delete my work and start again? Thank you!
Simple: press P > Separate (by Loose Parts is probably easiest, you can do that with everything selected in Edit Mode, or by Selection, when you only have the object you added selected):

Bit late here but if you have a lot of vertices(that are connected) that you need to select that are in the same place as another mesh(think Suzanne combined with a UV sphere) that would be annoying to select. You can get around this by pressing 'L' which will select all connecting vertices. I believe this function is called "Island Select"
@demonslayer true, or select one (or a few) vert(s) from one mesh and press CTRL+L. But that wasn't the question here and in your example P > Separate by Loose Parts would still work ;)
ddemonslayer112 With "L" (="Select Linked") you select all vertices of the "Mesh Island" over which your mouse pointer is hovering. You can expand this selection by pressing the same key with your mouse pointer over another "Mesh Island" or remove a "Mesh Island" from such a selection by pressing "SHIFT + L" instead. The other method mentioned by
spikeyxxx is called "Select Linked All" and simply expand a mesh element selection to the hole "Mesh Islands" which it belongs to.