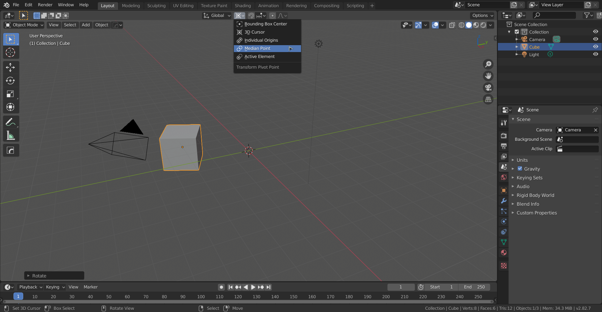
Every object rotates around the Pivot Point you set here:

You probably have it set to 3D Cursor, with your Cursor at the World Origin.
If you want to rotate all craters at once, each one around its own origin, you need to set the Pivot Point to Individual Origins.
If you want to rotate them one by one around their Origin, you can use Median Point (which uses the average of all selected points (in Object Mode, that means all selected origins)), or Bounding Box, or even Individual Origins (with only one object selected, that is the same as it's origin).