Hi,
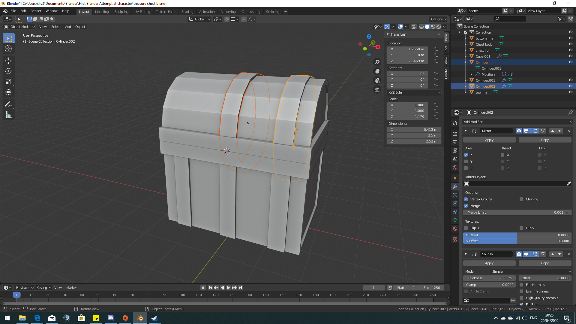
first of all I had issues with the second cylinder not working with the alt copying the rotations of the lid but then I realised later on I must have already applied to rotation and so it reset to 0 and didn't apply any change to my new cylinder so I did this manually (it wasn't too hard to be fair) however now I have the mirror modifier on and I have applied the rotation to the straps but the mirroring doesn't seem to take effect (if its any help before I applied the rotation mirroring the Y axis also failed to mirror the straps on the lid):

any ideas what I am doing wrong?
Thanks
The mirror modifier appears to be functioning but each strap's origin (which defines the point of symmetry) is in the middle. Note the orange dot that appears when objects are selected.
So they are being mirrored but directly over itself, visually appearing like nothing is happening. I recommend movingthe object origins to the desired point of symmetry (middle of the chest) by applying transformations with ALT+ A -> location.