Well, I run myself through lessons when time permits, and I have finished a couple of projects, so I think it's time for me to start the lesson-suggested Blender Progress thread.
My first completion, from back in December, was to animate the low-poly rocket. Very fun and quirky little scene, I enjoyed how it pushed me to think in a different artistic style from my normal. I've taken a new appreciation to low-poly models, and the pastel kind of color palette out of this one. I can't QUITE get myself to think in low-poly forms yet, but I'd love to see more low-poly classes. I hadn't originally looked at doing Blender for animation purposes.... but it's just too fun, and when I have time I'd like to do more.
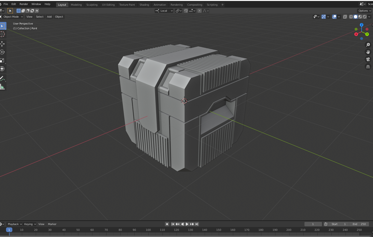
I've also been going through a few of the other lessons, but took a break from the wooden treasure chest, so that project is far from finished. However, I did get to the point of the sci-fi chest in the 'Fundamentals of Mesh Modeling" course. I made a few flubs along the way, but was able to correct them and get it finished up. I didn't add any additional details yet, I'll probably go back and do that when I have some time. I'm also completely clueless on how to render images, so please forgive the screen shot.
Looking good!
And don't worry about not rendering; a screenshot is perfectly fine to show off a model like this. You're a beginner, so nobody will blame you;)
Keep up the good work.
Slow progress, but I've been continuing to work through the "Fundamentals of Mesh Modeling" as I've had time. I'm starting to work on my low-poly room, which in concept doesn't seem like a hard idea, but have been struggling a bit. The biggest issues I have are mainly in navigating in the workspace once it gets complex. I have issues getting zoomed in close enough at times or the interface just gets clunky. The more I use blender, the better it gets, but I haven't totally 'clicked' with the environment as much as I'd like.
Another struggle is that not many of the courses I've worked through went into much depth with coloring and lighting. So I'm thinking I might come back to this at a later time after I've worked on a few other things and reached a better competence with UV wrapping and techniques of that nature.
However, I am glad I started taking the advice of not worrying so much about exact details until the basic structure is solved. This has a LONG way to go, but I think the scene is at least recognizable. I will put pause on it for now though, and come back to it later after I've filled in some knowledge gaps. 
The biggest issues I have are mainly in navigating in the workspace once it gets complex. I have issues getting zoomed in close enough at times or the interface just gets clunky.
Here are a few suggestions for keeping things nice and clean and snappy (you may already be doing some of them, but just in case):
So I'm thinking I might come back to this at a later time after I've worked on a few other things and reached a better competence with UV wrapping and techniques of that nature.
That's a great thing to learn, but don't do that now! Feel free to take a break if you need to (that'll help you to come back to it with fresh eyes), but you can make a great looking low-poly scene with zero texturing. Resist the urge to further complicate things when you're unsatisfied with a piece. Lighting can certainly help, but I wouldn't worry about that yet either. Just make a lot more simple objects, make sure they're the right proportions, and give them basic solid colors. It's hard to stick to one thing like that, but that skill will do wonders for you in the long run. Not doing that and constantly bouncing around from project to project was why it took me so long to get good. You got this!