Hi can any one help me with Solidify Modifier?
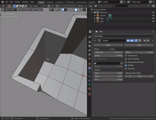
there is no double vertex and normal seems fine, no vertex group, but have strange intersection on the thickness corner.



Sure.
I have test solidify modifier on other shapes and it work fine. I don't know which part i did wrong.
I wouldn't worry too much about that; that is the nature of the Solidify Modifier, it works fine untill you 'break it'. When you bring Faces which have some thickness due to the Solidify too close together, you can get intersections like you get here:

Luckily you follow the Solidify with a Subdivision Surface Modifier, with the Render set to 2 subdivisions, which make the same thing look like this:

This looks totally fine when zoomed in like this, but when rendered it will be more something like this far:

and nobody will ever know;)
So I'd say, just continue, it's looking great so far!
Hi
Thank you all for reply.
Now i know Solidify Modifier limitations, so I remodel the shapes into less curly and with vertex painting greatly improve the outcome.
I wish to use blender create printable model ,so any intersection will be a problem for 3D printing. Is still long way to there so i'm not worry about it for now.