box goes away if you click off the circle
I am not entirely sure if I know what you mean, but I would get rid of that circle that you don't need anymore;
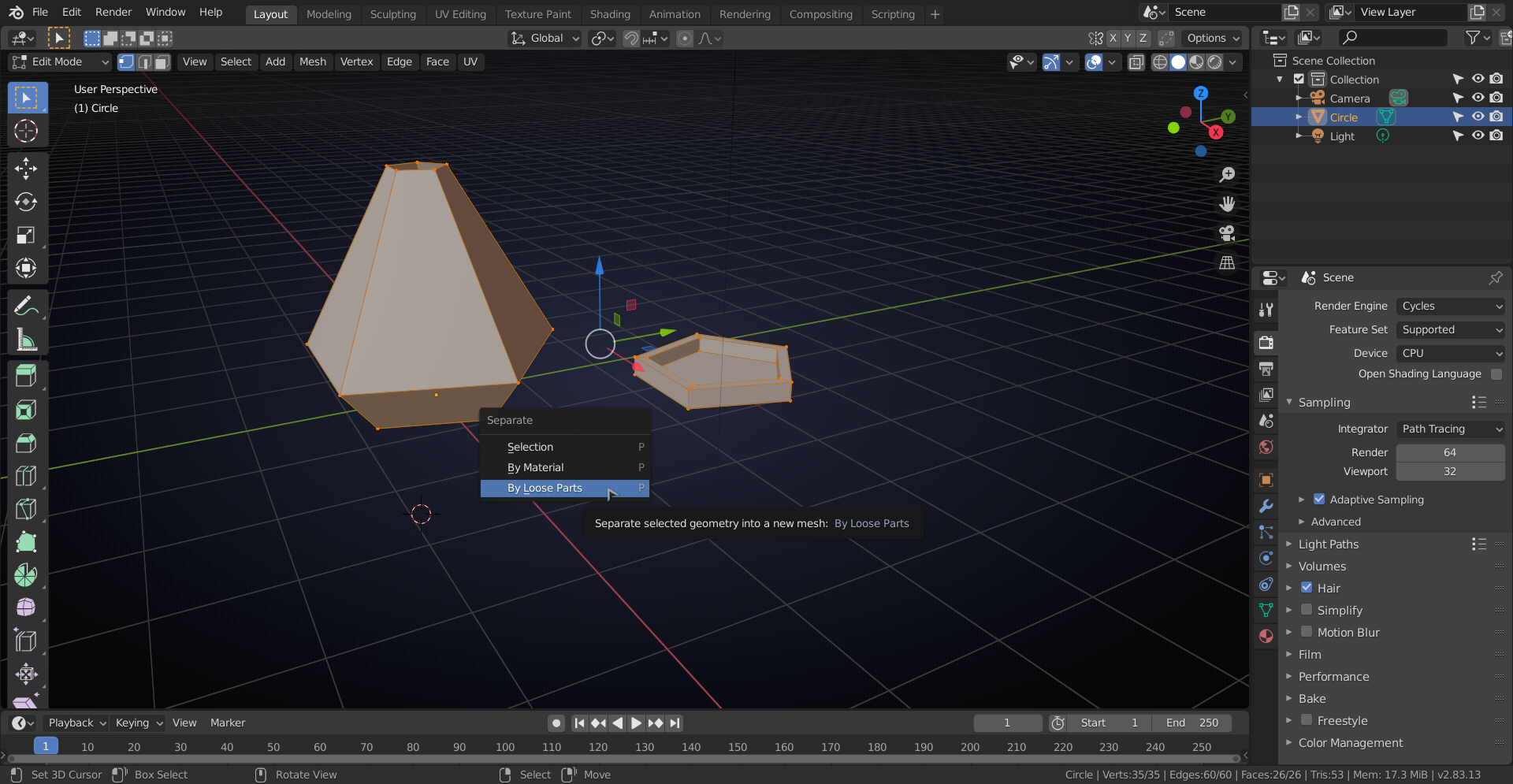
Go into Edit Mode, hover your mouse pointer over a vertex (point) of the circle and press L followed by X:

Then select all ( A) and press P > Separate by Loose Parts:

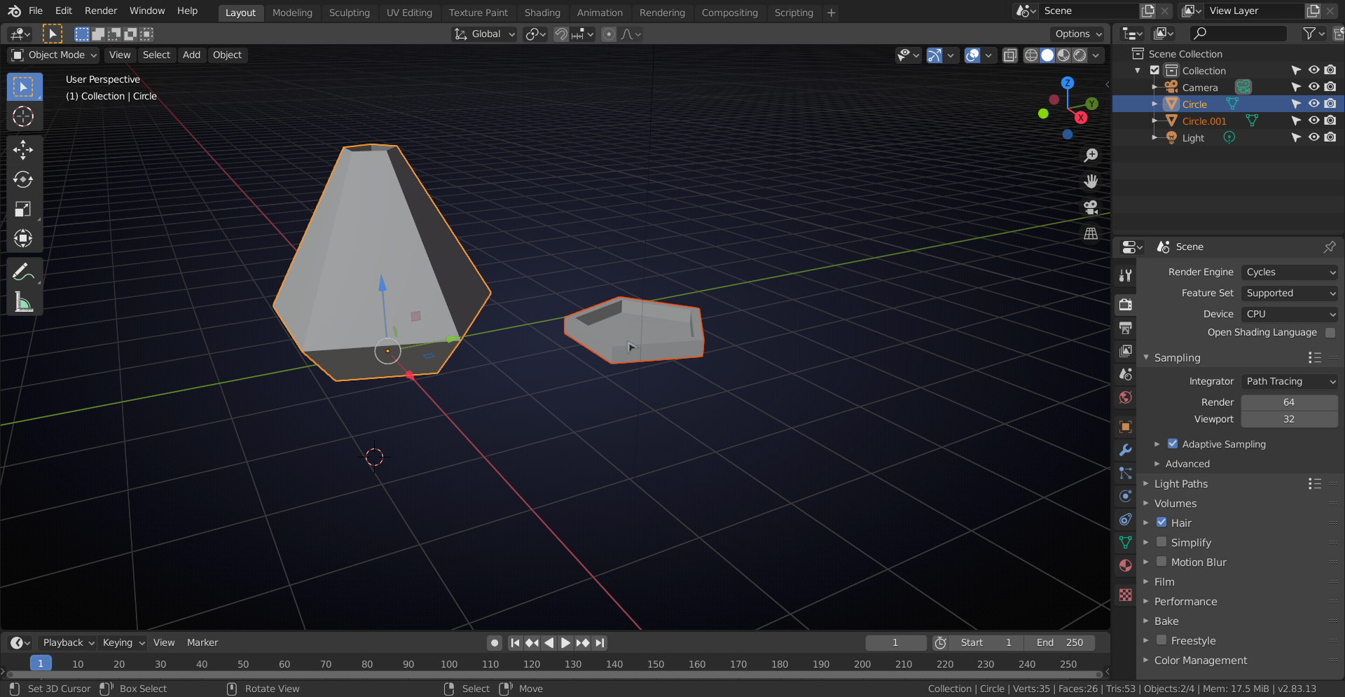
Then, in Object Mode you should have something like this:

A rocket body and a separate window...