I guess in my version of Blender that number 2 in properties panel isn't there and I can't seem to figure out how to unlink the 2 objects so that I can match the Scaling. I tried to undo but I can't go back that far. I have searched the tabs and menus for unlinking and I can't find anything.
Hi Samantha, what version of Blender are you using then? Here's 2.79 and 2.83.13 (compiled less than an hour ago) next to each other:

Are you sure you are looking in the right place? (Can definitely be tricky at times, I know...)
Yeah same place, I'm not sure why mine isn't showing the 2 there. They are definitely sharing data and linked. I just moved on and let them not be exactly even so that I can move past it. I'm using V 2.82. I'll have to make sure I get the newest Version. Thank you so much for your help. ♥
Can you share a screen shot? No matter what version of Blender, the 2 should be there.
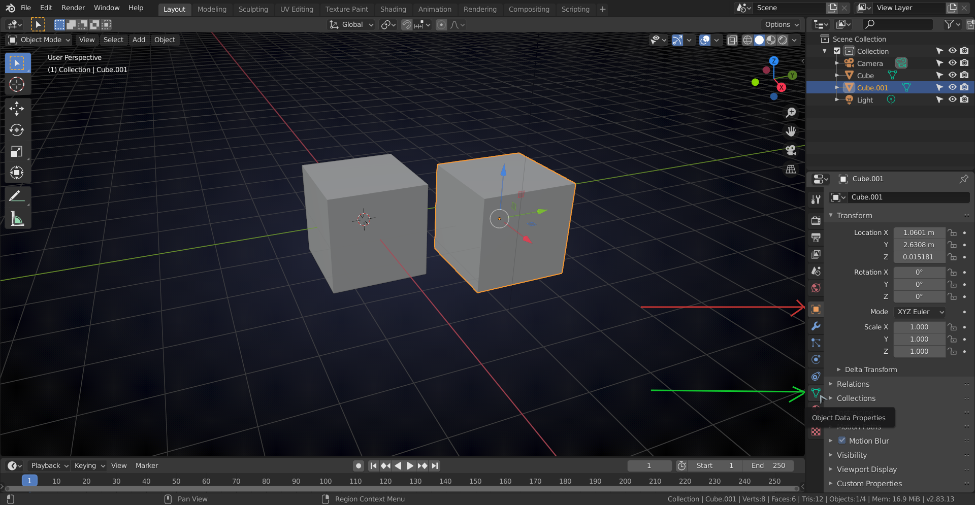
https://gyazo.com/b53ed7ed6c15a0259fcef71d55f65cca I'm not sure how to show you that they are shared data but the cut happened on both when I did the insert and deleted faces on the bottom rectangle. Just no 2 was showing for me to unlink/unshare data so that I could make the scale the same.
Oh ok.. Now I see it I was in the wrong spot.. sorry and thanks again. ♥
The difference between Object Properties (red) and Object Data Properties (green):

I can see how that is confusing;)
Glad you figured it out!
Thanks, I was trying everything else but making sure I was in the right tab over there. I'll definitely have to make sure I pay more attention to that. >.<
Anyway, to get back to your original question in the title: Yes, here is one other way:
