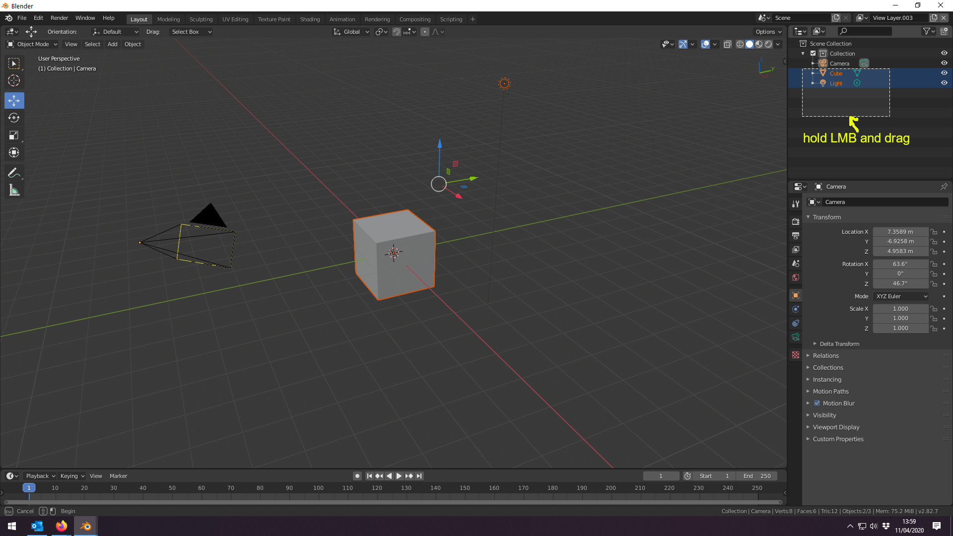
I discovered by holding the left (select) mouse button down and dragging a box around the list items, it also lets you select some or all of the listed objects.
This doesn't appear to change which one is active (in this example the light).
Thought it might prove useful later, once you get more objects to work on. Hope it helps.

Thanks Trevor! This is indeed very useful. And not only for newbies, because this is a relatively new feature...
This works whether you use right-click-select or left-click select, because RCS and LCS only affect the selection method in the 3D viewport.
Also, your active object in the above example is the Camera. A bit confusing, I know: it is active, but not selected.
But you are right that the active object stays the active object when box selecting this way in the outliner.
Alternatively, you can deselect certain objects by holding down the CTRL key and dragging a box around one or multiple selected objects in the viewport (or around the list items).
Just a little something I just figured out.