Hey all,
I'm taking a second pass through the Treasure Chest course, using Blender 2.82 (sub 7) and I'm hitting a snag on the 10th lesson. Everything has been going pretty well, despite my novice skill level, but at the point where I need to create the dirty vertex (DVC) materials, anytime I try to bake the texture I get a completely black image.
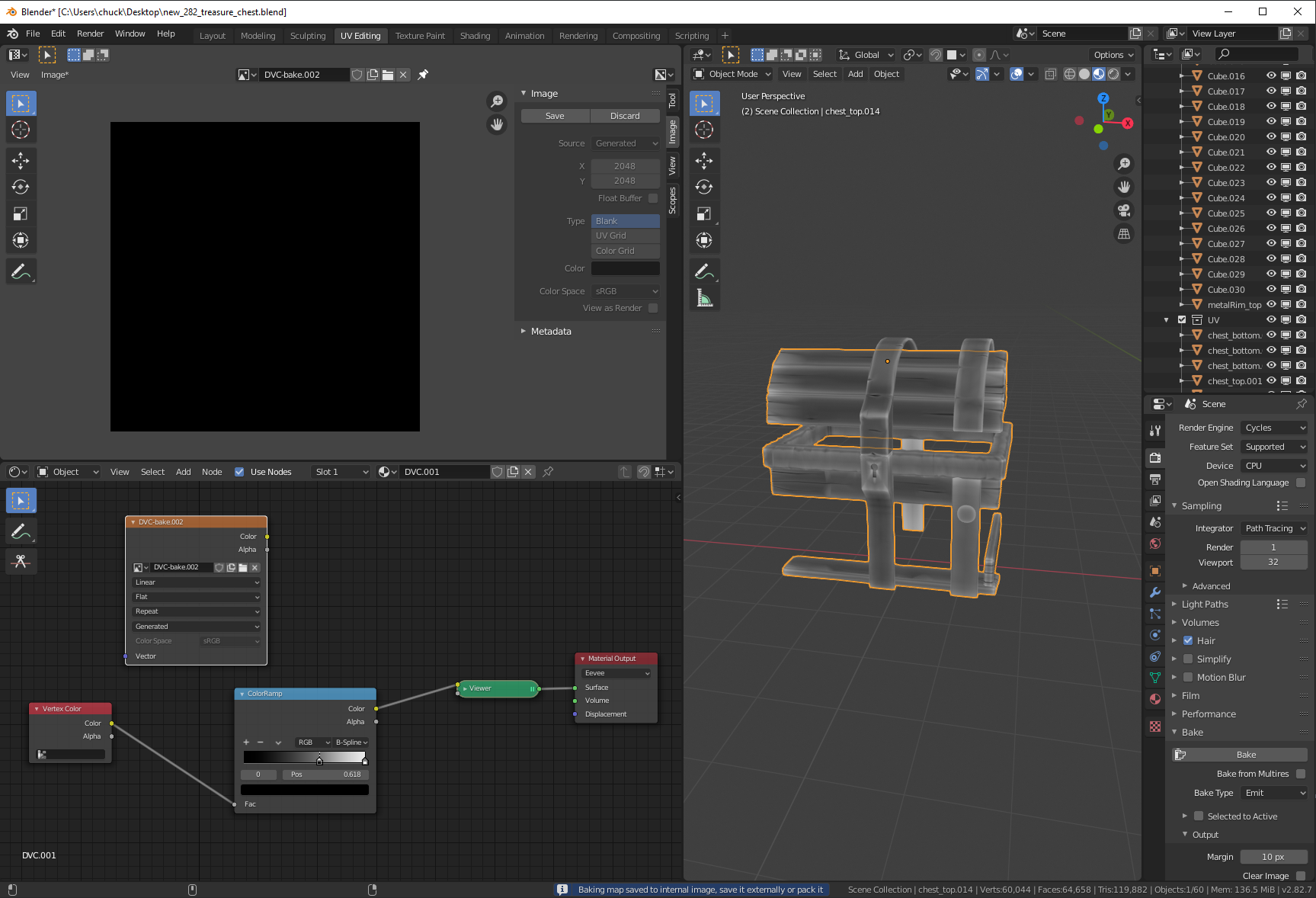
I've changed the image type just to validate that something is being correctly baked based on the UV maps, and they are, but it always generates the planks as completely black. I'll post a few screenshots below.
For what it's worth, I tried doing some digging around search results, but everything seems to reference missing light objects. I've tried adding one just in case but got no results either.
Here are the results:

Here's an image where I did an Alpha on a UV Grid, in an attempt to show that the UV map exists and the object is indeed being baked.

I'm sure there's some stupid setting I have enabled, but I'm unable to find it for the life of me. Any help would be much appreciated.
blend file and textures attached.
EDIT: It doesn't look like my .rar w/blend and images uploaded, so here's a Google Drive link for anyone that wants to pull it down and check it out: https://drive.google.com/file/d/1s7iiGRts-kEy1QCnnzJAlzAnEpJBGe1s/view?usp=sharing
Your Vertex Color Node (in the Shader Editor) is 'empty'!
You need to fill in the field with the name of the vertex color (it's probably just Col).
Hey
spikeyxxx , thanks for taking a look! I added the name of the vertex color which was indeed Col (the only option) and tried another bake, but no luck -- still comes out all black.

I'm sorry, I cannot see anything that you would be doing wrong.
Could you please provide a link to your .blend flie? (Any cloud service like Google Drive, or Dropbox, or whatever will do)
It's probably just a small thing, but with baking; if you don't get everything right, it fails;)
Hi
spikeyxxx I actually included a Google link to my .blend file in the original post, but there's a lot of content there so easy to miss. Here's the link again: https://drive.google.com/open?id=16G41k9EpUiQgRx3EnrRYgKmr8csY3yIp
Let me know if you're unable to access it and I'll triple check the permissions. Thanks again!
Oops, I missed that, I was too much foscused on the images;)
Any way, that contains your .blend1 file; I can't open that, I need the .blend file..( the .blend1 is a sort of backup, I think...)
Doh! Too many things on my desktop. I repackaged it with the blend file. Hopefully all good, now: https://drive.google.com/file/d/1s7iiGRts-kEy1QCnnzJAlzAnEpJBGe1s/view?usp=sharing
Hi, I missed this, but in the Material Output Node you have it set to Eevee. Change that to All. Baking is done in Cycles, so if the material is Eevee only it will be black.
I knew it would be something stupid, haha... I had looked into that briefly last night, but turned away as soon as it turned my object purple in Object Mode - I automatically assumed it was incorrect. Thanks again for your help! I feel like I can't continue through projects (especially tutorials) when I hit a snag like that.