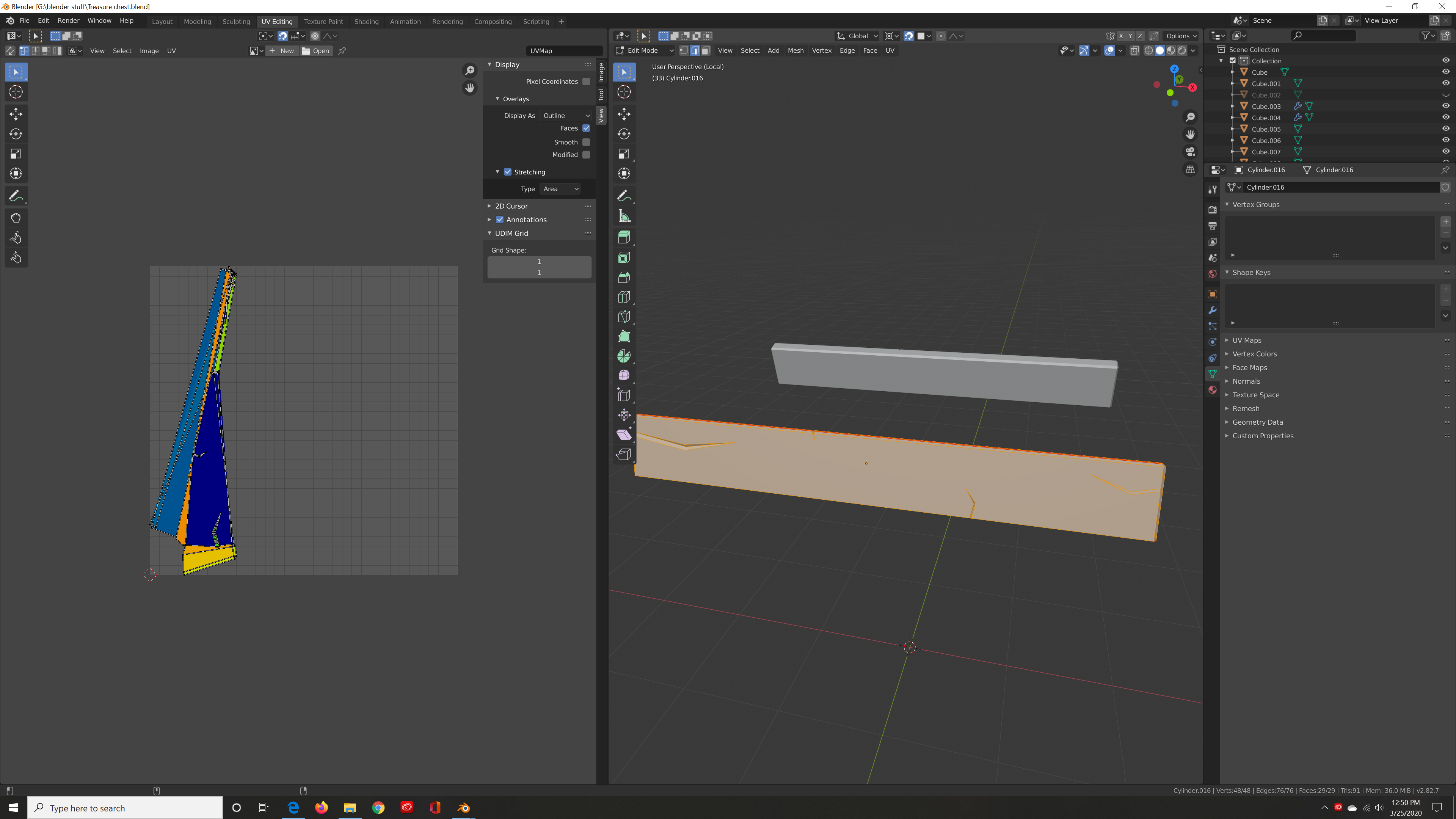
why is my unwrapping coming out like this/ how do i fix it?
:(

I just checked all the edges and every thing seems fine.
I just tried the same thing on a different plank and the same problem is happening. I already started this project over three times

You can typically post a link to the file on Google Drive as a hyperlink here in the chat.
The link worked, but you don't have any seams in this file.
Also some 'impossible' geometry. See selected vertex, I moved it a bit in the right one, to show you how that messes things up:

I did the UV unwrapping after marking the seams. the file that i sent in this chat didn't have the marked seams.
Do you know what went wrong with my modeling
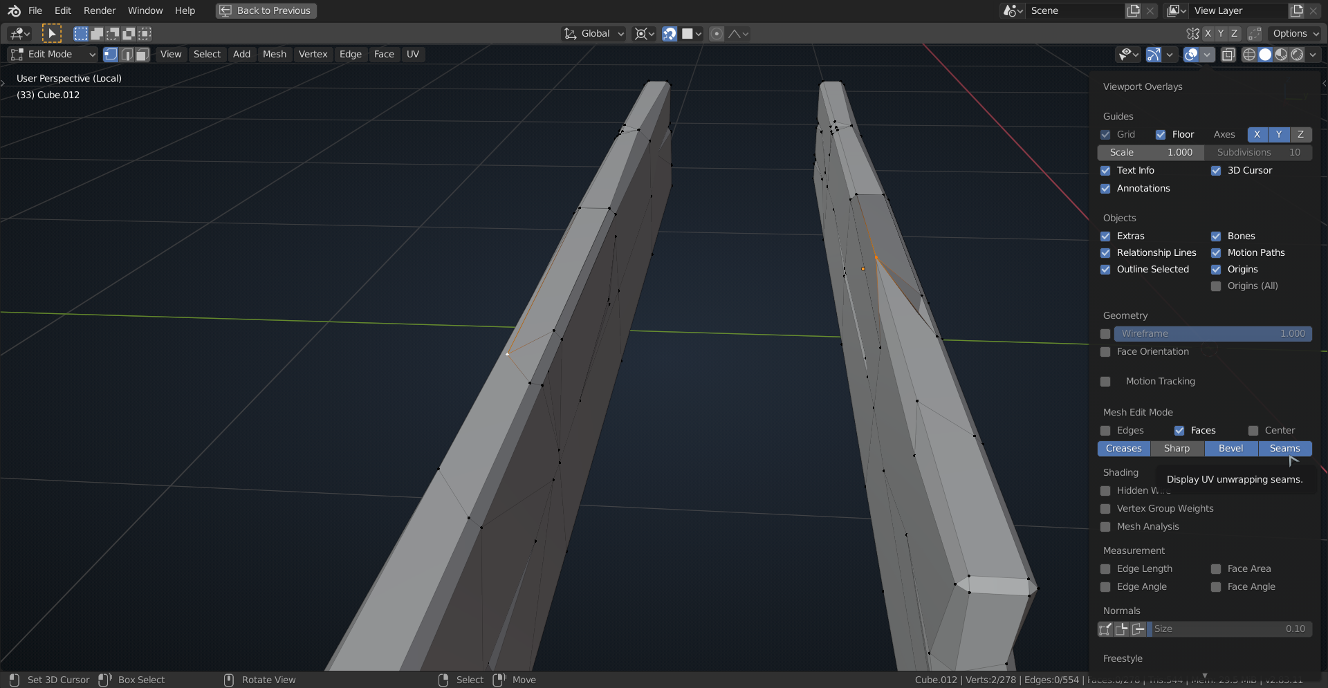
patdoc Thanks for uploading your .blend. I can confirm the "impossible" geo as spikey pointed out. Notice how the 2 faces I select are overlapping with each other:

It's hard to say exactly what happened to get here, but I would bet it's the knife tool. Sometimes knife cut connections aren't as they appear. You have to be careful with it.
You need to clean all your geo to eliminate the bad (impossible) stuff. Then your unwrap should perform as expected.
That darn knife tool did a number on me during this course when I was working my "Sword" during the live stream. It had a hard time going to different angled planes sometimes and made more cuts than I thought.
I had to toggle X-ray and delete faces and even vertices that were deemed "impossible" and then did the good 'ol
Merge by Distance Alt + M then B after selecting all my vertices and decreased the distance a little on the merge distance. Then it "fixed" itself enough for me to unwrap.
I both love and hate that darn knife tool.
Actually I find myself unconsciously avoiding it just because the bad taste it left in my mouth, haha.
patdoc If there is, I would love to know it!
You can probably see that something is wrong here:

Look for things like that. Use ALT+M > Merge by Distance to get rid of double vertices ( in the latest 2.83 the shortcut is changed to M > Merge by Distance). And ALT+N to Recalculate Normals.
Mesh > Clean Up won't help you much in these kind of cases...it's manual labour mostly..
patdoc I'm not aware of any really intuitive tools to analyze mesh problems. But you can try the built in tool called Mesh Analysis.