I have a blend file that has all the objects in one scene. How do I divide up the objects into multiple scene selections so that when I move to compositor I can then edit each scene into a new combined Master Scene
I know there are old 2.7x tutorials, but not finding a 2.8 here in CC.
Thanks
You probably want to create different "view layers" and then turn on/off the visibility for each collection (or unlink them in that view layer.)
Yes it is really confusing haha.
But to create a new view layer just click the new layer button next to the name (it's the thing highlighted in yellow in your image)
It's the same process to create a new scene - but having everything in the one scene is probably going to be easier.
Thanks, tried that but when I render just a view layer, all layers render even though the others are not included in the specific view layer.... but getting there...
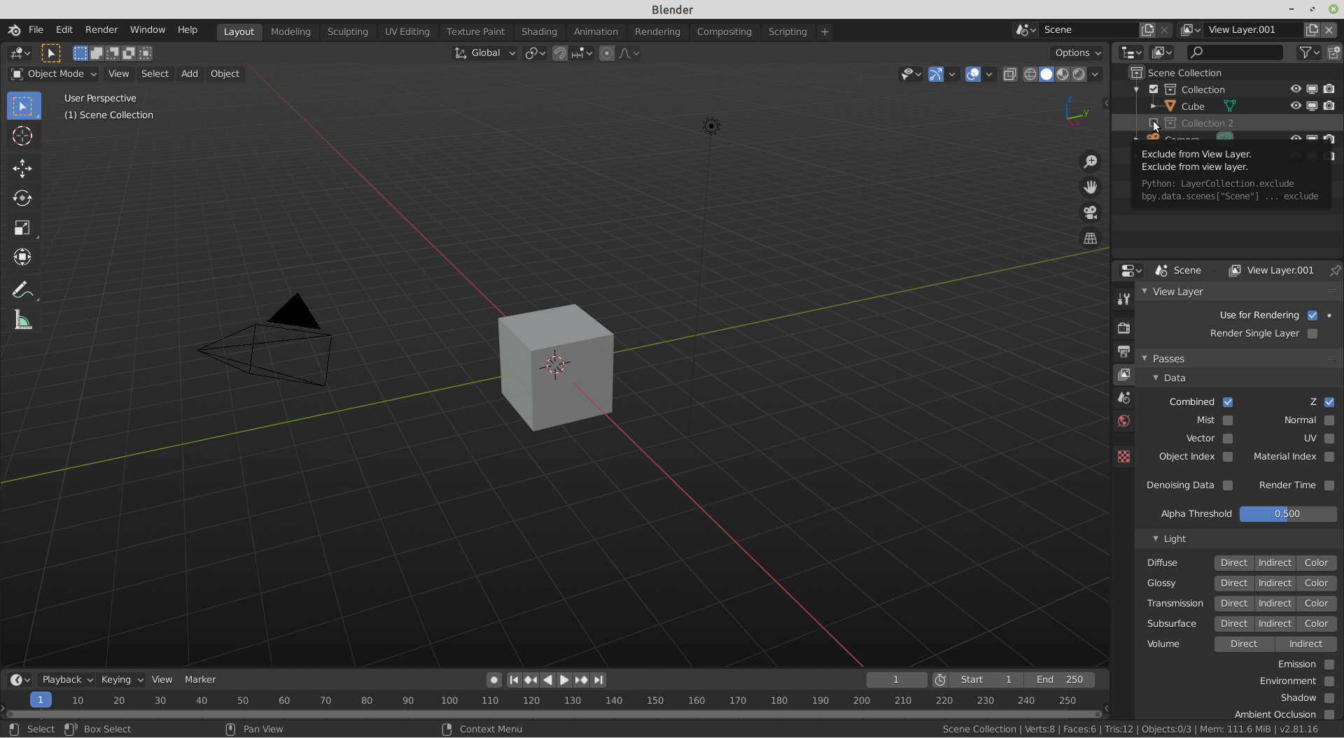
Just to be clear, here is where you exclude Collections from the View Layer:


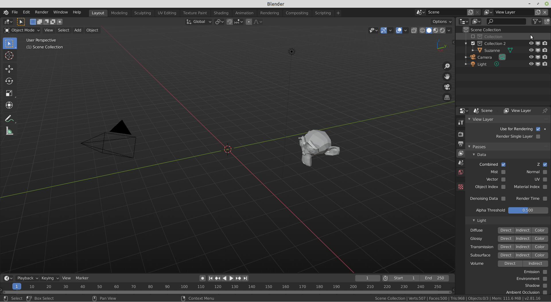
When rendered, this gives two renders, one for each View Layer.