At about the 16min mark. Trying to bevel where the cube.002 and cube 001 meet. When go into edit more and select a, it grabs both so when I bevel it, it goes in and doesn't curve right.
Yeah I will in a few, Pretty much when I hit Ctrl b to bevel, it's doing the edges, but making them sharp and not round like in your video. So if I were to bevel and click off, my corners are pointy. Give me a little bit and I'll send a screenshot.
ssprinklelicious Ok that sounds like Profile setting in the bevel options is set to 1.0 and not 0.5 (default).
pproduct346 What in tarnation...Can you provide a download link to your .blend file so I can take a closer look? The best way to do this is by uploading to dropbox, google drive, or equivalent file hosting service and copy + pasting a link.
https://drive.google.com/drive/folders/1dtMUH-tKiR8bTV-pMr4gEJwTqDCPcZrb
I think I did it right.
I really don't want to have to restart but I will if need be. Was going to last night but thought I should try for help first.
Hi product346!
I can't see your .blend (access denied), but from your Screenshot i'd say that your Normals are not consistent.
A bevel (with one segment) is created by making a plane, perpendicular to the Normal. An Edge bevel makes it perpendicular to the Edge's Normal. An Edge Normal is calculated as the 'middle' (angle-wise) of the Normals of the two adjacent Faces.
Here is what I think happened in your case:

There are three very important shortcuts, that you should use all the time:
SHIFT+N to recalculate your Normals (in Edit Mode with everything selected).
ALT+M > Merge by Distance (to remove double vertices).
And last but not least: CTRL+S to save your file!
I will try and re upload it when I get home. I'll try what you said first though. Worst case I'll restart. Could use the experience being it's been a while since I've done this.
BTW. here's another thing that can happen when your Normals are messed up (that's why this is called abnormal behavior..).
https://cgcookie.com/questions/11195-problem-with-alt-s-thats-happen-to-me
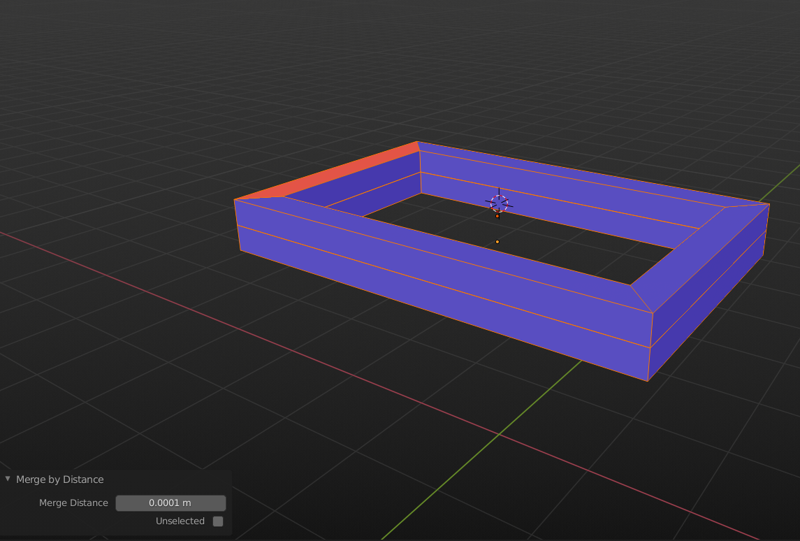
You didn't only have messed up Normals, but also double vertices:

Look at the number of Verts (bottom right). That should be16 (4 at each corner, it is only one 'Cube').
Select all and ALT+M, this will remove 40 Vertices and leave you with this:

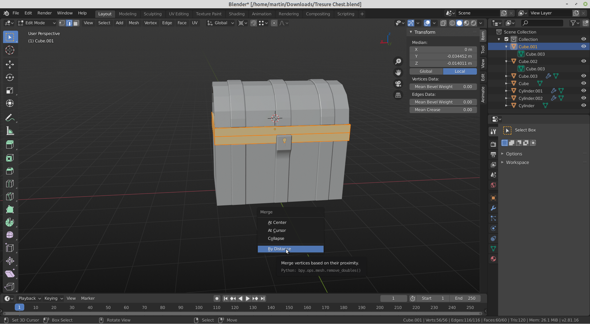
Now use SHIFT+N to recalcluate the Normals (because they are not all blue) and you're good to go. Bevel away:
