Because of the mirroring in the X axis, the details on the lock bracket are mirrored making them look very symmetrical. Is there a way we can get around this without applying the mirror modifier?
I don't think so flyingmoose. I am not a modeler but if you want to add asymmetry I would suggest applying the modifier and then adding the asymmetry as a shape key, this will keep it non destructive.
But maybe @theluthier can confirm that I'm not giving you silly advice. (He is currently having a break for Christmas so he'll get to this when he's back on the job)
Happy holidays.
Hi flyingmoose, that is some good advice that @waylow gave you. That way, you will have the most control over the asymmetry.
Unfortunately, there is no way, that I know of, to assign a Vertex Group to the Mirror Modifier.
You could make part of the bracket (some vertices) a separate object,(without a Mirror...), but that would be a bit of a 'clumsy' way of working, I think.
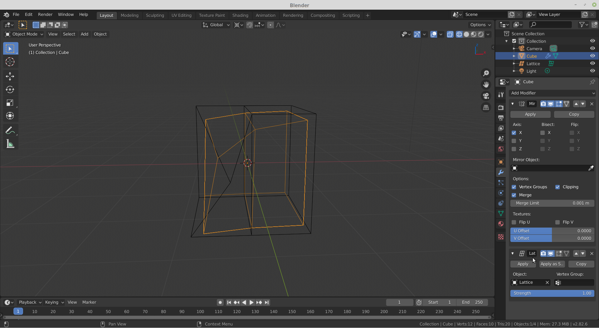
You can also use any Deform Modifier after the Mirror Modifier to destroy the symmetry undestructively; for instance a Lattice:

But in this case, with the lock bracket, I would apply the Mirror Modifier, like Wayne said.
Hi fflyingmoose - Wayne gives a great solution for a non-destructive approach to adding asymmetry. Furthermore
spikeyxxx suggesting the lattice modifier is an excellent modifier-based approach to asymmetry while keeping the mirror modifier intact.
For me though, I like to change the topology of the details for dents and dings in different places on the lock so I choose to move forward destructively on pieces like the lock.