Blender v 2.81a
So nothing changed when I added the displacement modifier on the cube. Despite it having the strength set to 5, or any number. This is only happens when the Texture Coordinates is set to "Local". When set to "Global", it only remains as a default cube at the World Origin, when moved it displaces as normal.
It's not really an issue since we're supposed to use "Global" anyways. Just wanted to know why it's acting this way.
Texture Coordinate set to Local, Strength to 5.

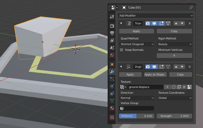
Texture Coordinate set to Global, Strength to 5.

Texture Coordinate set to Global, Strength to 5. Moved from World Origin.
The difference between Local and Global Texture Coordinates, is in this case, that when you move the Cube in Object Mode, the Displacement doesn't change when using Local, but it does change when using Global. This is, because the Cube changes its position compared to the World Origin, but not compared to its own Origin.
The fact that you see nothing happening in your first picture, is due to the fact that the Displacement happens to be zero at the Origin. And any number times zero is zero, so changing the strength makes no difference;)
Try reducing the Size of your Clouds Texture (that you are using for your Displacement Modifier) and you will see the effect of the Displacement.
Forgot to check with the size. And it works just as you say, thanks!