I had some issues with only a few UV's displaying in the UV editor so I looked around and turns out I needed to select the sync button in the top left in order to have all my UV's display in the Editor. Im not sure why? or how the editor became un-synced, but this seemed to fix the issue.
Thanks for the heads up bbrotherroban! No doubt others will run into this as well.
By default the UV Editor only displays the mesh elements that are selected in the 3D view. If nothing is selected nothing will be displayed.
The sync button overrides this where the UV Editor will show all UVs of your mesh regardless of selection. The difference is that selection is synced between 3D view and UV editor. Whatever you select in the UV editor will also be selected in 3D View and vice versa. Be aware that some tools don't work with selection sync enabled, like island select (L hotkey) in the UV editor. No idea why that's the case..
Also, this is really important: Be careful when you edit your UVs by hand when the sync is on. Its better idea to not do it at all and just edit when the sync is off.
When you select an edge or vert thats at the border of an island - which is the seam - its also going to select the same edges or verts at the border of the neighbouring island (neighbouring in the viewport, in uv layout the islands can be placed wherever). Since the seam is between two islands, one vert on the seam in viewport corresponds to two or more verts in the UV layout. So if you click on just one seam vert in the UV layout, its going to sync with the viewport, and then sync back and select all the corresponding verts.
I'm assuming thats the reason why island select or other tools are disabled.
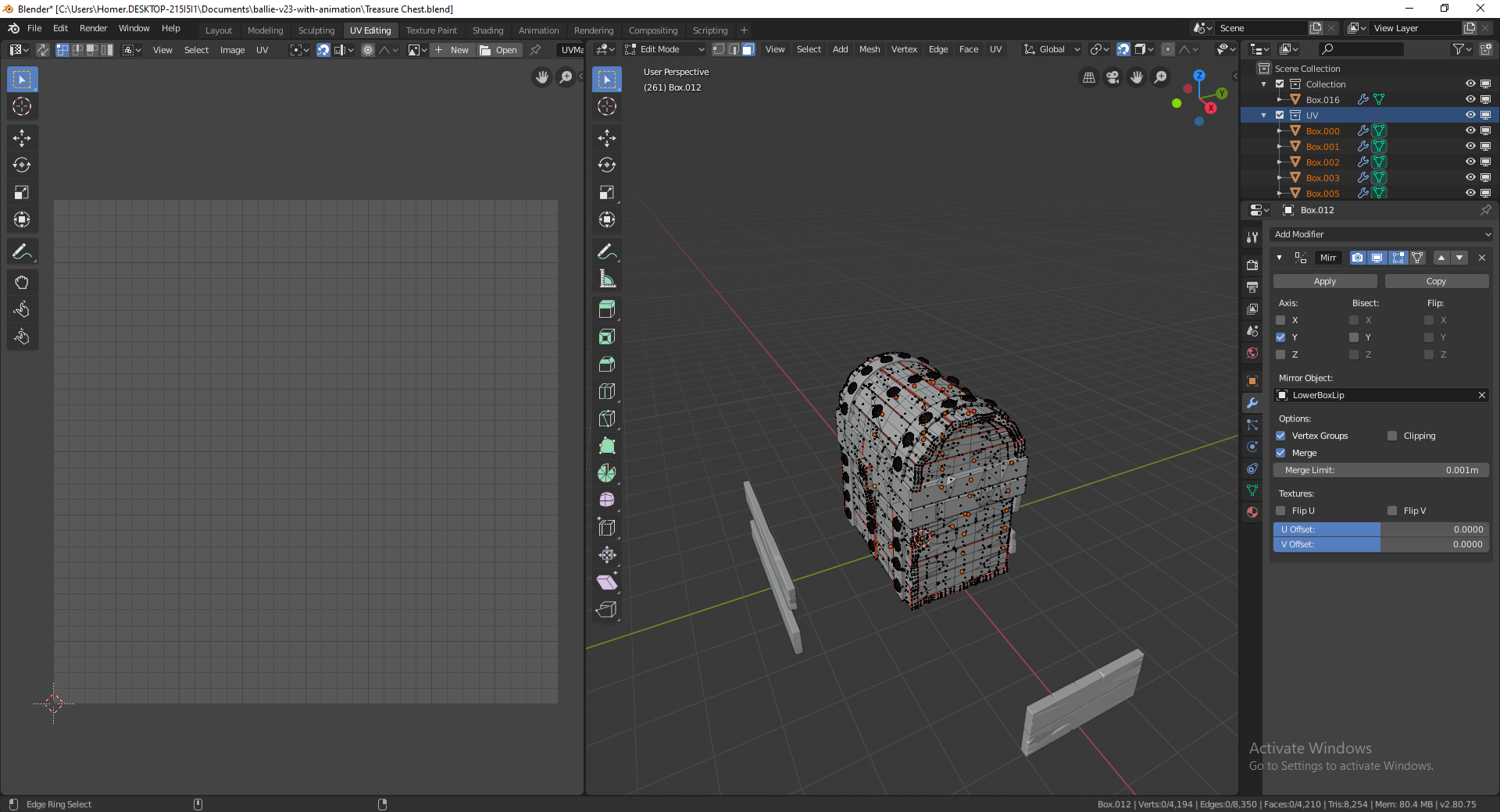
Thanks for the feed back guys, but just to make sure I can do this without the sync enabled. Here is what my screen looks like when I have objects selected, in edit mode and have the UV editor turned on but the sync is off.
Any thoughts on what's going on?
Yes, you dont have the mesh selected, mouse over the 3d viewport and press A. Stuff is edit mode is considered selected when its orange.
You genius =), Cheers Tomas. I had thought that if you select everything in object mode when you switched to edit it automatically kept all objects selected.