Hey Everyone,
Tried to unwrap the planks and this is what I got, not sure whats gone wrong here.
Cheers.
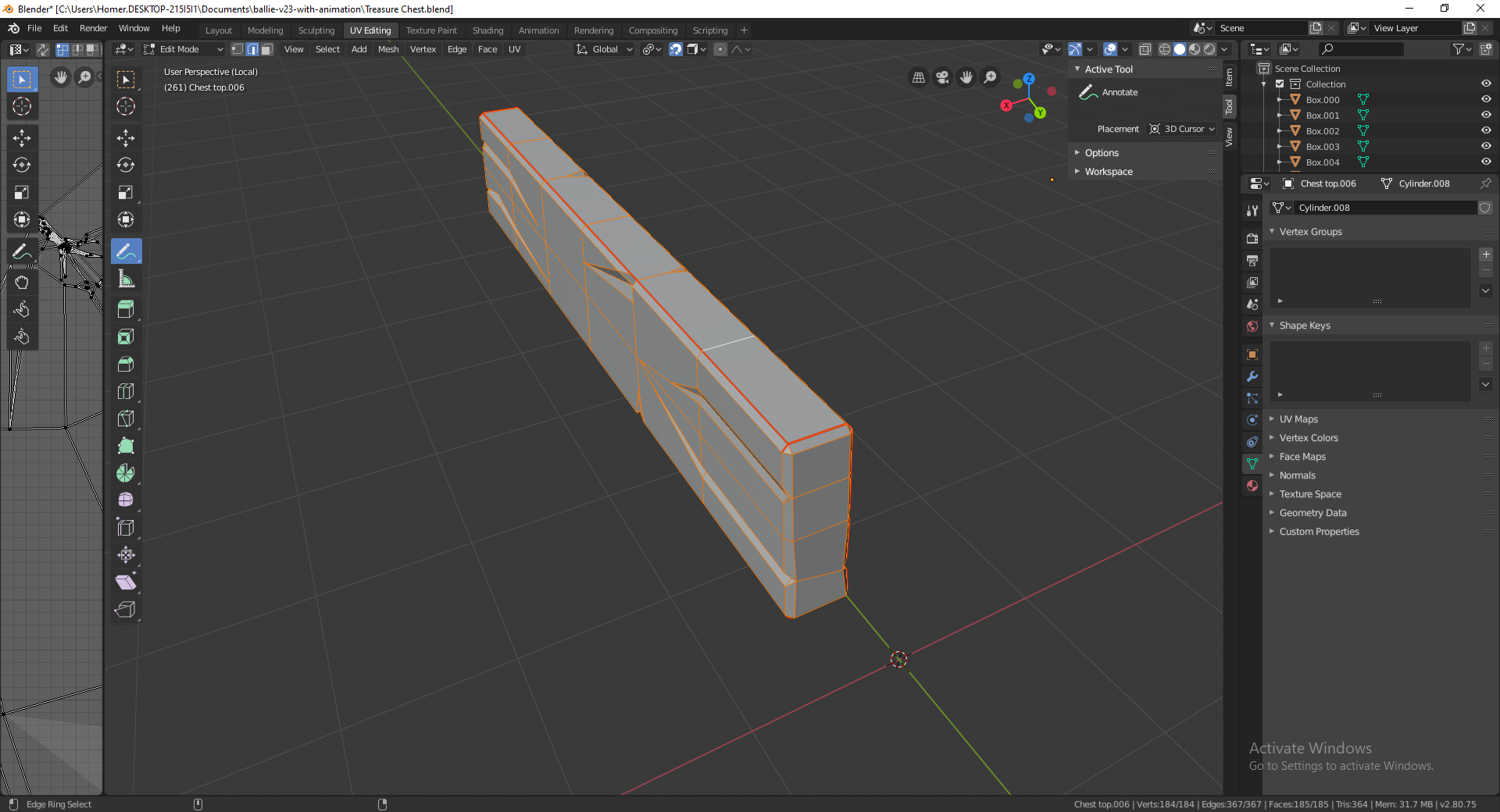
So I had another look and redid the seams, but Im still having the same issue.
The mesh seems fine till I hit here:
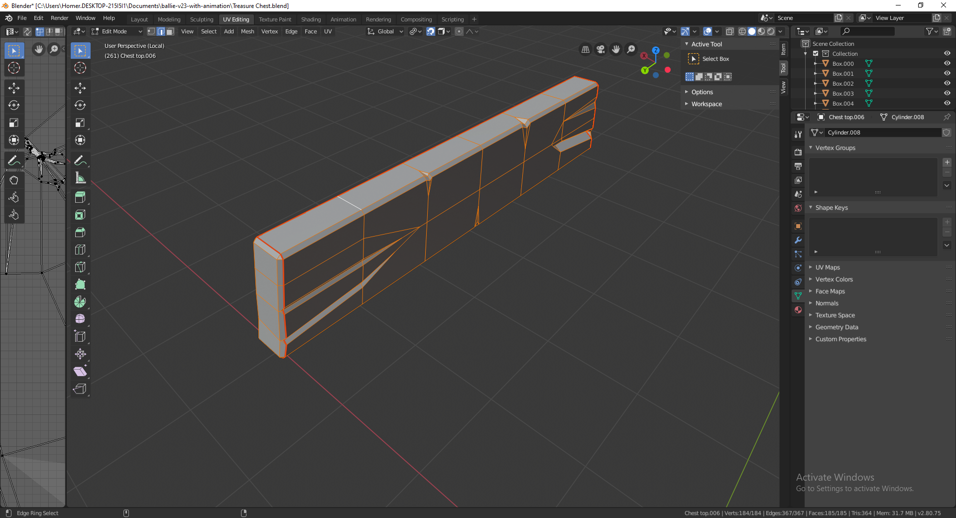
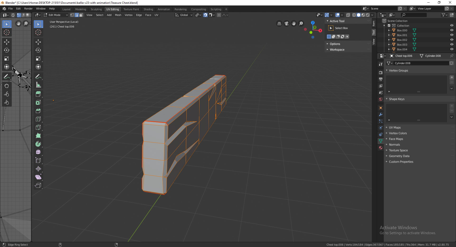
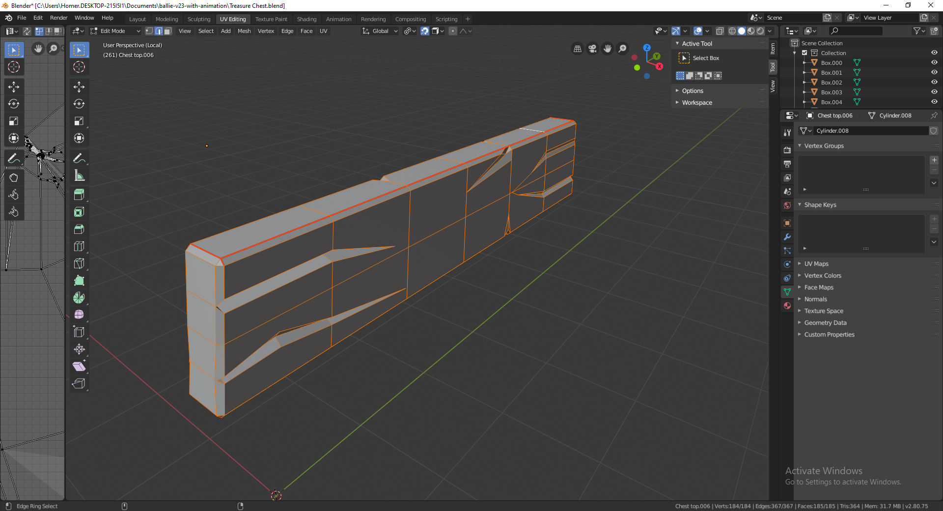
Then it just goes haywire, here are a few shots of the seams I've placed.



Sorry can't record any footage to make this easier, any help you can provide would be great.
Cheers
Ok, did it again just for the sake of posterity and it unwrapped fine this time :P. Thanks, for the help guys.