At 5.54 you just delete the mirror modifier when adding the subdivision surface. I don't know if were supposed to do that without applying it because I don't have as many planks in the the dvc_bake image, after I bake. I did it several times without clear and later tried to clear and do the other one (the rounded part) first and turn clear of again for the straight part, but didn't make a difference. And when combining with the chest many planks show up black. Are you sure we should delete the mirror modifiers? Joining the objects they don't function anymore but I don't know how to get this right.

But you said select all the objects in the UV collection, so those are the ones I selected and duplicated.
I started all over from the beginning of the video but the same result so in the end the best way to go ahead now is to copy the planks again from the ones that did work fine and rotate them once again. But I do really want to know what I'm doing wrong. I see you not using the entire chest and it works ok for you Kent
Hi ! I'm having a big issue with baking, also it seems the spam protection prevent me for posting a new question so I'm forced to ask it to you here.
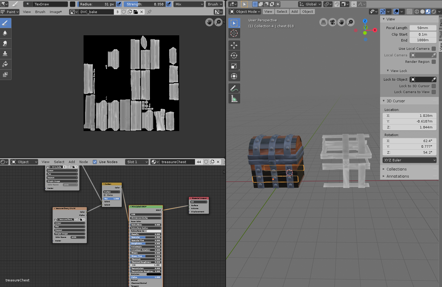
Here is a screenshot of the problem : 
So as you can see after the baking only a mild gray thing was generated and not the full grayscale of the dirty vertex that I can see in the viewport. I did everything exactly like in the tutorial, could you please help me figure this out ?