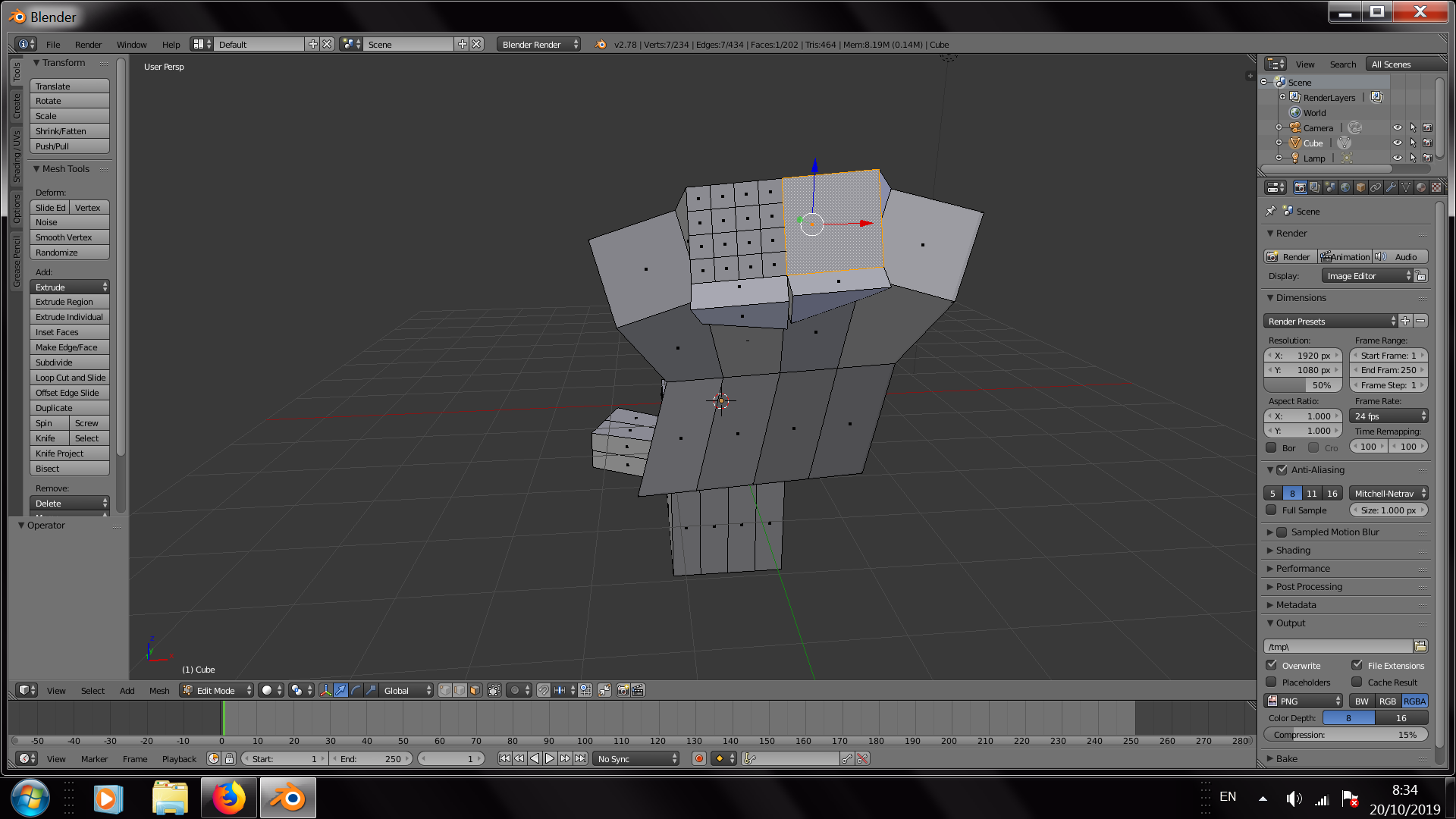
I can't subdivide faces at times. Here is an example.

The face I have selected doesn't subdivide. When I press subdivide surface something happens but it definitely doesn't make more faces in the fashion it should.
well there are several reasons, but I simply don't want to learn a new interface and controls. I can't keep up with what is new in the blender 2.8 I can hardly use the version I have now. I might just end up leaving the community evetually when newer versions come out and no one can relate to the old version I am using. which wont be able to produce as cool renders. I also don't like switching away from hotkeys.