Hello Mr. Trammell Sir and community,
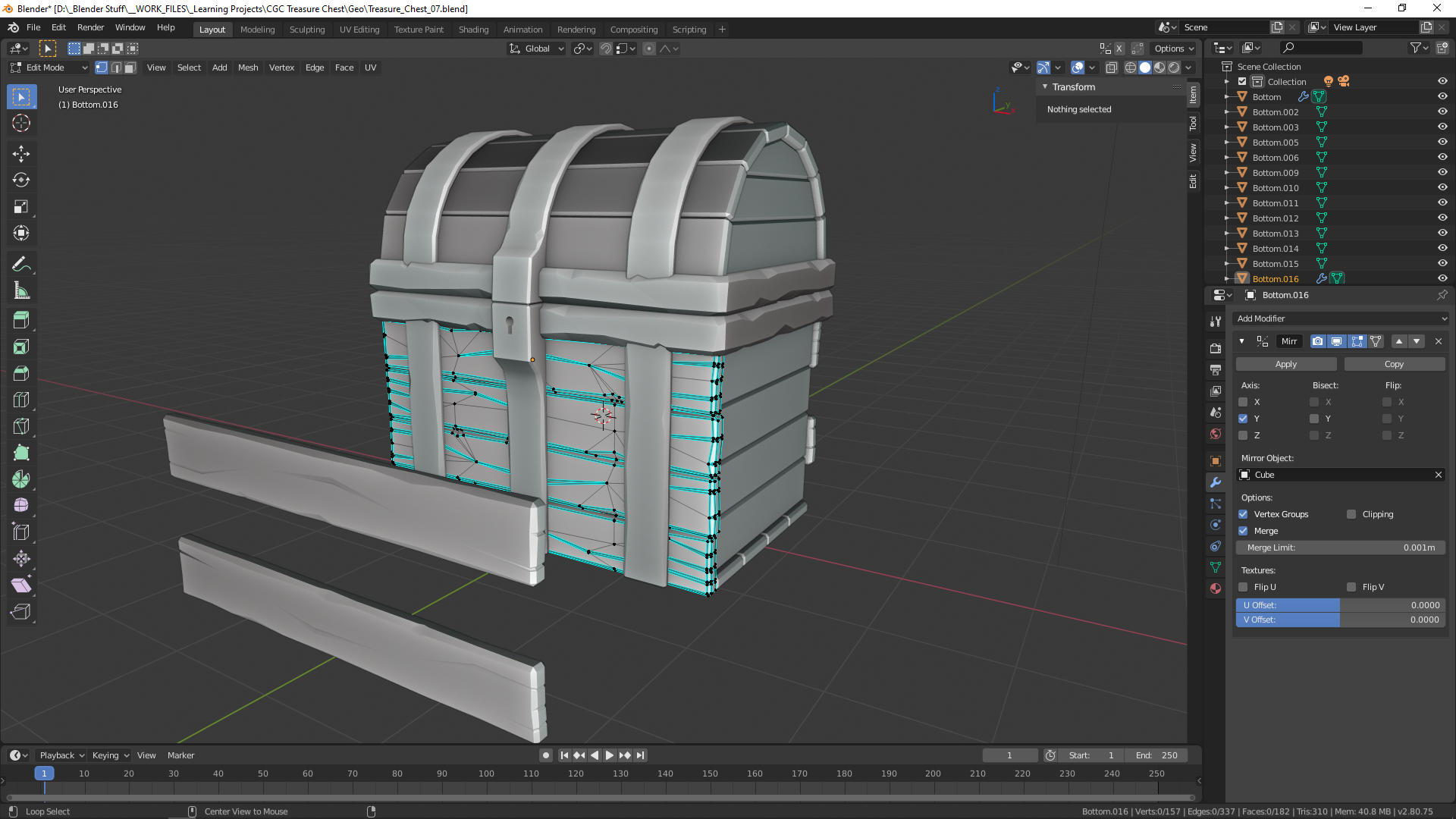
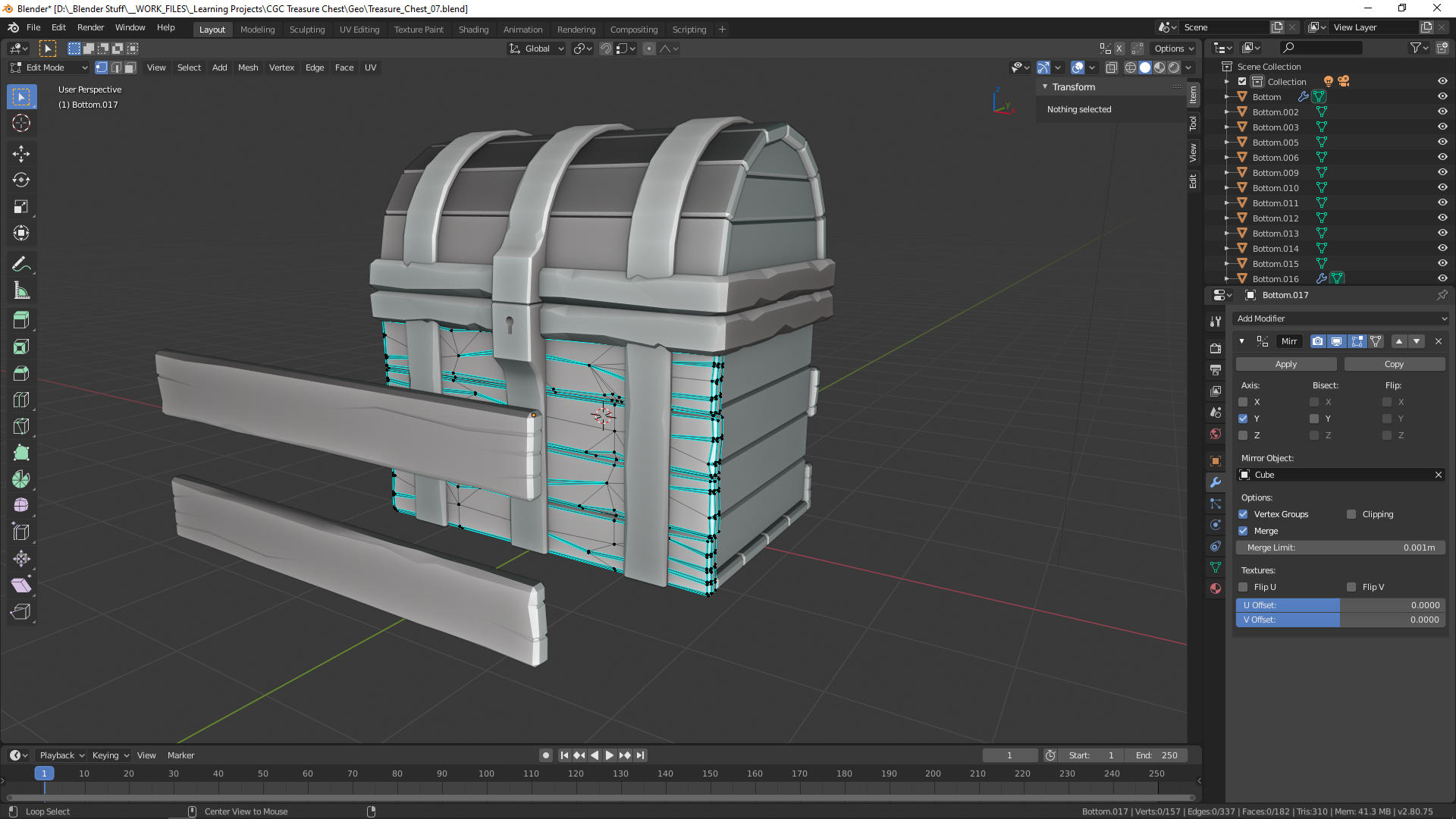
Could you please have a look at this issue? I am not sure if it is an error in between the keyboard and the chair or/and bug. I have followed your instructions in the tutorial to the 'T'. Everything looks fine in Object-Mode but when I switch to Edit-Mode the planks in the back mysteriously get displaced. Now when I select the board under the first one from the top a different pair of boards get displaced in time and space... What did I do wrong? (Please see Pictures blow)
Please also find the file here, if needed: FILE (~160 KB)




killzone it's a bug in 2.80, don't worry about it. See: https://cgcookie.com/questions/10368-mirrored-linked-objects-flip-in-edit-mode-vs-object-mode
Hello spikeyxxx ,
Thank you so much for your answer... Well it seems like I should have done a proper search for this.
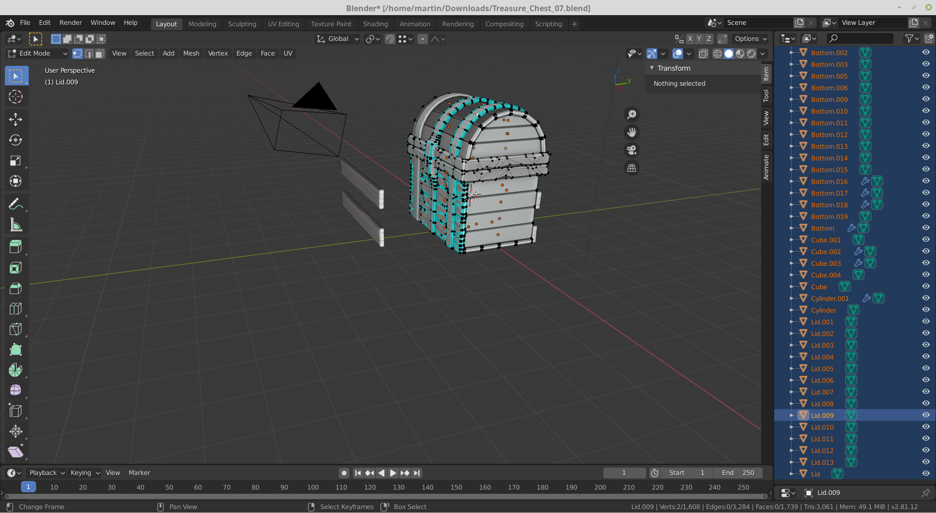
I even tried to open the file in 2.81 Alpha... but that was a total 'mess' :D
Cheers!
Don't know what you mean by a total mess in 2.81,

looks the same to me...,
but like I said it's a bug, it's been reported, you're not doing anything wrong, it will be fixed at some point;)
Hello spikeyxxx ,
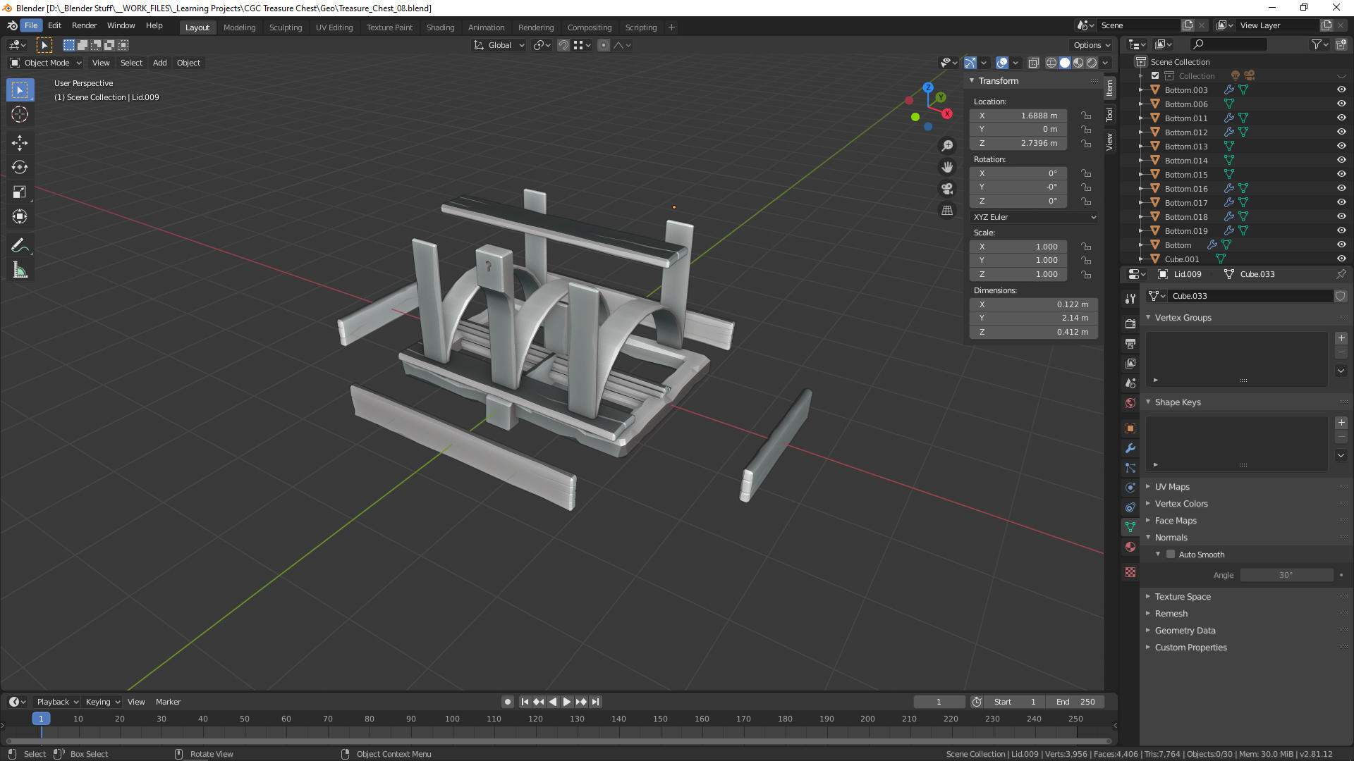
Well let's check out my mess then XD

What do you think of this art work? Quite the abstract object...
:D