Hi all, I have a question about the snap-tool; see the images below for extra information. I try to move an object from position A to position C using the snap tool. As you can see in the first image this does work when I move the object from A to B. When I try to move the object from A to C however, it doesn't work.
To fix this I figured out a work around by selecting the vertex from C and then, with the object that has to move selected, I say selection to cursor. That does work.
How can I do this with using the snap tool?

As seen above, I can snap to B.

It looks like 'snap to C' does not work.
Thanks in advance again!
Paul Vink
I have been having lots of strange issues with snapping in blender 2.8. for example, I can snap to every vertex except to the one I need to snap it to! usually I am able to solve it by either zooming in or out in the viewport, or change the angle of the viewport entirely, or in very rare cases, re open the file. Don't know if that's the kind of issue you're facing, but thought I should at least mention it.
This is a response from a beginner so there may be a more elegant way but through my training on snapping I have learned the following:
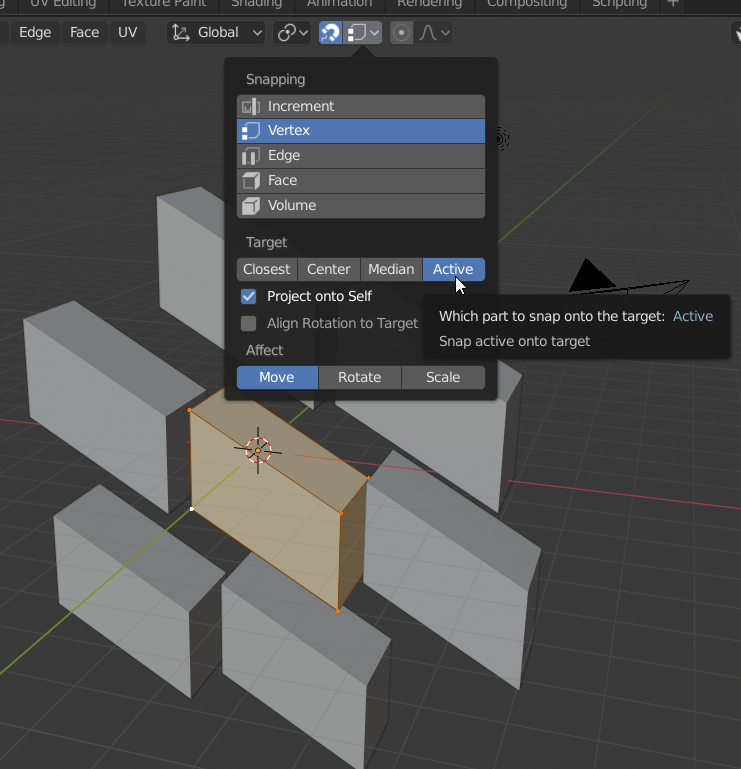
What you are probably seeing is perhaps the snapping is working at the object origin rather than at your point you want. Meaning the object is snapping from the center of the object rather than a corner.

In the snapping settings menu there is an option to select 'active' (as well as some others). So in a sense you can pick that corner vertex as the active vertex (white vertex in the picture) in edit mode after selecting everything and then snap over to the other vertex using the transform action.
Just know that in edit mode you will be moving the object around without moving the origin (easily fixed back in object mode by setting the origin to geometry or whatever).
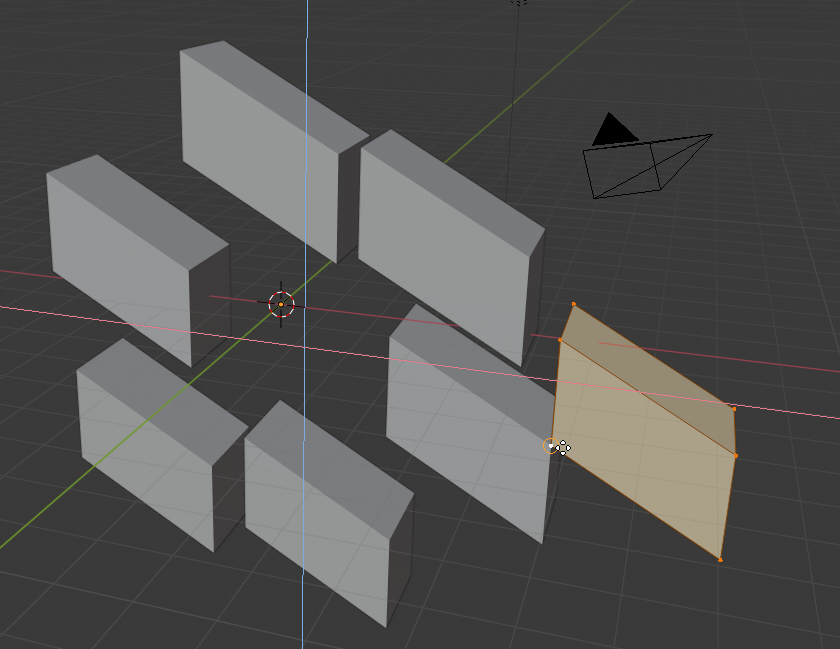
So this is what I can do once I have enabled "active" snapping:

Does that help?
thebergh Hi Markus, the problem I have is exactly what you describe. I can snap to something that I don't need, but can't snap to the place I do need. Thanks for your hint of zooming in or out or changing the angle in the viewport. I will give this a try.
blanchsb Hi Shawn Blanch, I will give this a try. Thank you :)
Now it works. When I have an active point (vertex selected in edit mode) I can't just randomly have my cursor somewhere; in that case it doesn't even snap at all.
What looks to be important is to have the mouse cursor on top of the point that I want to snap to something. Only then it works.